Go to The Journal of Clinical Investigation
  • About
  • Editors
  • Consulting Editors
  • For authors
  • Publication ethics
  • Publication alerts by email
  • Transfers
  • Advertising
  • Job board
  • Contact
  • Physician-Scientist Development
  • Current issue
  • Past issues
  • By specialty
    • COVID-19
    • Cardiology
    • Immunology
    • Metabolism
    • Nephrology
    • Oncology
    • Pulmonology
    • All ...
  • Videos
  • Collections
    • In-Press Preview
    • Resource and Technical Advances
    • Clinical Research and Public Health
    • Research Letters
    • Editorials
    • Perspectives
    • Physician-Scientist Development
    • Reviews
    • Top read articles

  • Current issue
  • Past issues
  • Specialties
  • In-Press Preview
  • Resource and Technical Advances
  • Clinical Research and Public Health
  • Research Letters
  • Editorials
  • Perspectives
  • Physician-Scientist Development
  • Reviews
  • Top read articles
  • About
  • Editors
  • Consulting Editors
  • For authors
  • Publication ethics
  • Publication alerts by email
  • Transfers
  • Advertising
  • Job board
  • Contact
Hepatoblastoma modeling in mice places Nrf2 within a cancer field established by mutant β-catenin
Sarah A. Comerford, Elizabeth A. Hinnant, Yidong Chen, Hima Bansal, Shawn Klapproth, Dinesh Rakheja, Milton J. Finegold, Dolores Lopez-Terrada, Kathryn A. O’Donnell, Gail E. Tomlinson, Robert E. Hammer
Sarah A. Comerford, Elizabeth A. Hinnant, Yidong Chen, Hima Bansal, Shawn Klapproth, Dinesh Rakheja, Milton J. Finegold, Dolores Lopez-Terrada, Kathryn A. O’Donnell, Gail E. Tomlinson, Robert E. Hammer
View: Text | PDF
Research Article Hepatology Oncology

Hepatoblastoma modeling in mice places Nrf2 within a cancer field established by mutant β-catenin

  • Text
  • PDF
Abstract

Aberrant wnt/β-catenin signaling and amplification/overexpression of Myc are associated with hepatoblastoma (HB), the most prevalent type of childhood liver cancer. To address their roles in the pathogenesis of HB, we generated mice in which Myc and mutant β-catenin were targeted to immature cells of the developing mouse liver. Perinatal coexpression of both genes promoted the preferential development of HBs over other tumor types in neonatal mice, all of which bore striking resemblance to their human counterparts. Integrated analysis indicated that tumors emerged as a consequence of Myc-driven alterations in hepatoblast fate in a background of pan-hepatic injury, inflammation, and nuclear factor (erythroid-derived 2)-like 2/Nrf2-dependent antioxidant signaling, which was specifically associated with expression of mutant β-catenin but not Myc. Immunoprofiling of human HBs confirmed that approximately 50% of tumors demonstrated aberrant activation of either Myc or Nfe2l2/Nrf2, while knockdown of Nrf2 in a cell line–derived from a human HB with NFE2L2 gene amplification reduced tumor cell growth and viability. Taken together, these data indicate that β-catenin creates a protumorigenic hepatic environment in part by indirectly activating Nrf2 and implicate oxidative stress as a possible driving force for a subset of β-catenin–driven liver tumors in children.

Authors

Sarah A. Comerford, Elizabeth A. Hinnant, Yidong Chen, Hima Bansal, Shawn Klapproth, Dinesh Rakheja, Milton J. Finegold, Dolores Lopez-Terrada, Kathryn A. O’Donnell, Gail E. Tomlinson, Robert E. Hammer

×

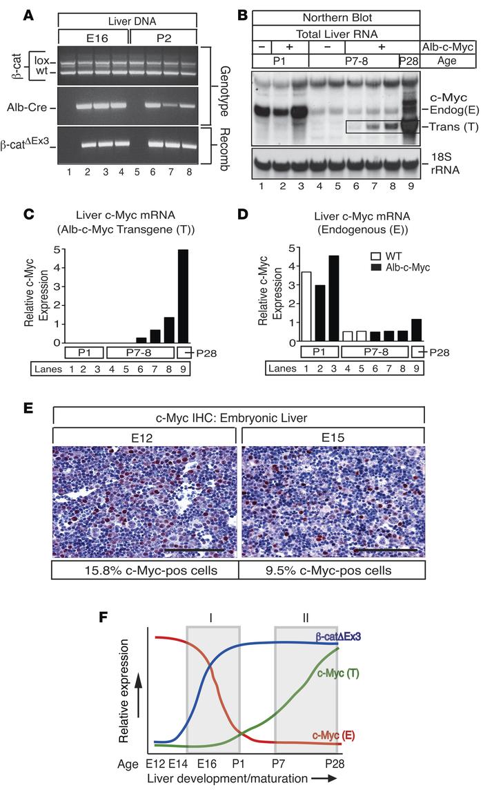
Figure 2

Expression of mutant β-catenin coincides with 2 temporally distinct pools of Myc in livers of β-catΔEx3 mice.

Options: View larger image (or click on image) Download as PowerPoint
Expression of mutant β-catenin coincides with 2 temporally distinct pool...
(A) Cre-mediated recombination of exon 3–deficient β-catenin (β-catΔEx3) is evident in the liver by E16. PCR analysis of DNA isolated from embryonic (E16) and postnatal (P2) livers of β-catΔEx3:Alb-Cre– mice (lanes 1 and 5) (n = 1 each time point) and β-catΔEx3:Alb-Cre+ mice (lanes 2–4 and 6–8) (n = 3 each time point) using genotype- or recombination-specific primers. Recombination is evident only in livers expressing the Alb-Cre transgene (lanes 2–4 and 6–8). (B) Northern blot analysis of endogenous c-Myc mRNA and c-Myc mRNA produced from the Albumin-c-Myc transgene (bounded by black box) in livers of WT and Alb-c-Myc mice. 12 μg of total RNA isolated from livers of WT (lanes 1, 4, and 5) and Alb-c-Myc mice (lanes 2, 3, 6, 7, and 8) at P1 (n = 3), P7–P8 (n = 5), and P28 (n = 1) (lane 9) was gel-fractionated, transferred to a nylon membrane, and hybridized to a radiolabeled c-Myc–specific probe and, thereafter, a radiolabeled oligonucleotide probe specific for 18s rRNA. Endogenous c-Myc mRNA is abundantly expressed at P1 in WT and Alb-c-Myc mice (lanes 1–3) but is negligible by P7–P8 (lanes 4–8). In contrast, the Albumin-c-Myc transgene is expressed by P7–P8 and continues to increase as the liver matures (lanes 6–9, bounded by box, and Supplemental Figure 2). (C) Quantitation of transgenic (T) and (D) endogenous (E) c-Myc mRNA showing relative c-Myc mRNA expression in postnatal liver. Lanes correspond to Northern blot in B. (E) Immunohistochemistry (IHC) of Myc in embryonic liver at E12 and E15. Approximately 16% of cells at E12 and approximately 10% of cells at E15 express Myc. (AEC chromagen [red], hematoxylin counterstain [blue]). Scale bar: 50 μm. (F) Scheme depicting the relative magnitude and temporal-dependent expression of mutant β-catenin relative to endogenous and transgenic c-Myc in β-catΔEx3:Myc mice during liver development and maturation. Mutant β-catenin coincides with a pool of hepatoblast-expressed endogenous c-Myc from approximately E16–P2 (gray box I) and a pool of c-Myc expressed from the Albumin-c-Myc transgene in maturing hepatocytes from approximately P7 onward (gray box II).

Copyright © 2025 American Society for Clinical Investigation
ISSN 2379-3708

Sign up for email alerts