Go to The Journal of Clinical Investigation
  • About
  • Editors
  • Consulting Editors
  • For authors
  • Publication ethics
  • Publication alerts by email
  • Transfers
  • Advertising
  • Job board
  • Contact
  • Physician-Scientist Development
  • Current issue
  • Past issues
  • By specialty
    • COVID-19
    • Cardiology
    • Immunology
    • Metabolism
    • Nephrology
    • Oncology
    • Pulmonology
    • All ...
  • Videos
  • Collections
    • In-Press Preview
    • Resource and Technical Advances
    • Clinical Research and Public Health
    • Research Letters
    • Editorials
    • Perspectives
    • Physician-Scientist Development
    • Reviews
    • Top read articles

  • Current issue
  • Past issues
  • Specialties
  • In-Press Preview
  • Resource and Technical Advances
  • Clinical Research and Public Health
  • Research Letters
  • Editorials
  • Perspectives
  • Physician-Scientist Development
  • Reviews
  • Top read articles
  • About
  • Editors
  • Consulting Editors
  • For authors
  • Publication ethics
  • Publication alerts by email
  • Transfers
  • Advertising
  • Job board
  • Contact
Point mutations in murine Nkx2-5 phenocopy human congenital heart disease and induce pathogenic Wnt signaling
Milena B. Furtado, Julia C. Wilmanns, Anjana Chandran, Joelle Perera, Olivia Hon, Christine Biben, Taylor J. Willow, Hieu T. Nim, Gurpreet Kaur, Stephanie Simonds, Qizhu Wu, David Willians, Ekaterina Salimova, Nicolas Plachta, James M. Denegre, Stephen A. Murray, Diane Fatkin, Michael Cowley, James T. Pearson, David Kaye, Mirana Ramialison, Richard P. Harvey, Nadia A. Rosenthal, Mauro W. Costa
Milena B. Furtado, Julia C. Wilmanns, Anjana Chandran, Joelle Perera, Olivia Hon, Christine Biben, Taylor J. Willow, Hieu T. Nim, Gurpreet Kaur, Stephanie Simonds, Qizhu Wu, David Willians, Ekaterina Salimova, Nicolas Plachta, James M. Denegre, Stephen A. Murray, Diane Fatkin, Michael Cowley, James T. Pearson, David Kaye, Mirana Ramialison, Richard P. Harvey, Nadia A. Rosenthal, Mauro W. Costa
View: Text | PDF
Research Article Cardiology Development

Point mutations in murine Nkx2-5 phenocopy human congenital heart disease and induce pathogenic Wnt signaling

  • Text
  • PDF
Abstract

Mutations in the Nkx2-5 gene are a main cause of congenital heart disease. Several studies have addressed the phenotypic consequences of disrupting the Nkx2-5 gene locus, although animal models to date failed to recapitulate the full spectrum of the human disease. Here, we describe a new Nkx2-5 point mutation murine model, akin to its human counterpart disease–generating mutation. Our model fully reproduces the morphological and physiological clinical presentations of the disease and reveals an understudied aspect of Nkx2-5–driven pathology, a primary right ventricular dysfunction. We further describe the molecular consequences of disrupting the transcriptional network regulated by Nkx2-5 in the heart and show that Nkx2-5–dependent perturbation of the Wnt signaling pathway promotes heart dysfunction through alteration of cardiomyocyte metabolism. Our data provide mechanistic insights on how Nkx2-5 regulates heart function and metabolism, a link in the study of congenital heart disease, and confirms that our models are the first murine genetic models to our knowledge to present all spectra of clinically relevant adult congenital heart disease phenotypes generated by NKX2-5 mutations in patients.

Authors

Milena B. Furtado, Julia C. Wilmanns, Anjana Chandran, Joelle Perera, Olivia Hon, Christine Biben, Taylor J. Willow, Hieu T. Nim, Gurpreet Kaur, Stephanie Simonds, Qizhu Wu, David Willians, Ekaterina Salimova, Nicolas Plachta, James M. Denegre, Stephen A. Murray, Diane Fatkin, Michael Cowley, James T. Pearson, David Kaye, Mirana Ramialison, Richard P. Harvey, Nadia A. Rosenthal, Mauro W. Costa

×

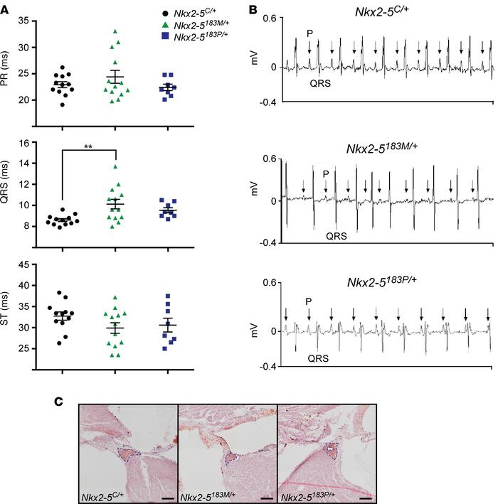
Figure 5

Electrical disturbances detected in heterozygous Nkx2-5 mice.

Options: View larger image (or click on image) Download as PowerPoint
Electrical disturbances detected in heterozygous Nkx2-5 mice.
(A and B)....
(A and B). Nonanesthetized and telemetric electrocardiogram analyses show a wide variability on QRS intervals of Nkx2-5183M/+, caused by frequent asymmetric atrial pacemaking activity (wandering atrial pacemaking). Similar widening of ST intervals were also detected in both mutants, with Nkx2-5183P/+ mice displaying frequent bundle blocks, widening of the QRS, and atrioventricular rhythm dissociation. In A, control: n = 12; 183M: n = 13, 183P: n = 8. In B, control: n = 5; 183M: n = 5, 183P: n = 8. (C) Abnormal atrioventricular node in heterozygous Nkx2-5 mutant mice, n = 3 of each genotype. **P < 0.01, unpaired t test equal variance 2 tailed. Scale bars: 200μm. P, P wave; QRS, QRS complex; ST, ST wave interval.

Copyright © 2026 American Society for Clinical Investigation
ISSN 2379-3708

Sign up for email alerts