Go to The Journal of Clinical Investigation
  • About
  • Editors
  • Consulting Editors
  • For authors
  • Publication ethics
  • Publication alerts by email
  • Transfers
  • Advertising
  • Job board
  • Contact
  • Physician-Scientist Development
  • Current issue
  • Past issues
  • By specialty
    • COVID-19
    • Cardiology
    • Immunology
    • Metabolism
    • Nephrology
    • Oncology
    • Pulmonology
    • All ...
  • Videos
  • Collections
    • In-Press Preview
    • Resource and Technical Advances
    • Clinical Research and Public Health
    • Research Letters
    • Editorials
    • Perspectives
    • Physician-Scientist Development
    • Reviews
    • Top read articles

  • Current issue
  • Past issues
  • Specialties
  • In-Press Preview
  • Resource and Technical Advances
  • Clinical Research and Public Health
  • Research Letters
  • Editorials
  • Perspectives
  • Physician-Scientist Development
  • Reviews
  • Top read articles
  • About
  • Editors
  • Consulting Editors
  • For authors
  • Publication ethics
  • Publication alerts by email
  • Transfers
  • Advertising
  • Job board
  • Contact
ADAM17 substrate release in proximal tubule drives kidney fibrosis
Eirini Kefaloyianni, Muthu Lakshmi Muthu, Jakob Kaeppler, Xiaoming Sun, Venkata Sabbisetti, Athena Chalaris, Stefan Rose-John, Eitan Wong, Irit Sagi, Sushrut S. Waikar, Helmut Rennke, Benjamin D. Humphreys, Joseph V. Bonventre, Andreas Herrlich
Eirini Kefaloyianni, Muthu Lakshmi Muthu, Jakob Kaeppler, Xiaoming Sun, Venkata Sabbisetti, Athena Chalaris, Stefan Rose-John, Eitan Wong, Irit Sagi, Sushrut S. Waikar, Helmut Rennke, Benjamin D. Humphreys, Joseph V. Bonventre, Andreas Herrlich
View: Text | PDF
Research Article Cell biology Nephrology

ADAM17 substrate release in proximal tubule drives kidney fibrosis

  • Text
  • PDF
Abstract

Kidney fibrosis following kidney injury is an unresolved health problem and causes significant morbidity and mortality worldwide. In a study into its molecular mechanism, we identified essential causative features. Acute or chronic kidney injury causes sustained elevation of a disintegrin and metalloprotease 17 (ADAM17); of its cleavage-activated proligand substrates, in particular of pro-TNFα and the EGFR ligand amphiregulin (pro-AREG); and of the substrates’ receptors. As a consequence, EGFR is persistently activated and triggers the synthesis and release of proinflammatory and profibrotic factors, resulting in macrophage/neutrophil ingress and fibrosis. ADAM17 hypomorphic mice, specific ADAM17 inhibitor–treated WT mice, or mice with inducible KO of ADAM17 in proximal tubule (Slc34a1-Cre) were significantly protected against these effects. In vitro, in proximal tubule cells, we show that AREG has unique profibrotic actions that are potentiated by TNFα-induced AREG cleavage. In vivo, in acute kidney injury (AKI) and chronic kidney disease (CKD, fibrosis) patients, soluble AREG is indeed highly upregulated in human urine, and both ADAM17 and AREG expression show strong positive correlation with fibrosis markers in related kidney biopsies. Our results indicate that targeting of the ADAM17 pathway represents a therapeutic target for human kidney fibrosis.

Authors

Eirini Kefaloyianni, Muthu Lakshmi Muthu, Jakob Kaeppler, Xiaoming Sun, Venkata Sabbisetti, Athena Chalaris, Stefan Rose-John, Eitan Wong, Irit Sagi, Sushrut S. Waikar, Helmut Rennke, Benjamin D. Humphreys, Joseph V. Bonventre, Andreas Herrlich

×

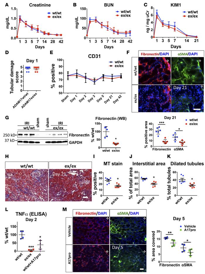
Figure 1

Global targeting of ADAM17 results in similar initial IRI-induced injury but in reduced IRI-induced fibrosis.

Options: View larger image (or click on image) Download as PowerPoint
Global targeting of ADAM17 results in similar initial IRI-induced injury...
ADAM17ex/ex mice and their WT littermates were subjected to bilateral ischemia for 30 minutes followed by reperfusion. (A and B) Time-course of changes in serum creatinine and BUN (n = 6–15 per time point). (C) Time-course of urinary KIM1 levels over time measured by ELISA (n = 5–10 per time point). (D) Tubular damage was scored in kidney cortex at day 1 after ischemia (n = 6–7). (E) Time course of cortical CD31+ area quantified after immunostaining (n = 4). (F) The induction of fibronectin and αSMA in kidney cortex was examined by immunostaining 21 days after injury (top: representative images; bottom: quantification, n = 6; scale bar: 50 μm). (G) Fibronectin protein expression at day 21 after injury was examined by Western blot (left: sample blots; right: quantification; GAPDH was used as loading control; n = 5). (H and I) Masson’s trichrome staining at day 21 after injury in kidney cortex (H: representative images; I: quantification; n = 6; scale bar: 100 μm). (J) Total interstitial area (n = 6) and (K) dilated tubules were quantified at day 21 after injury (n = 6). (L) Soluble TNFα was measured by ELISA in control (WT/WT), hypomorphic (ex/ex), and WT mice injected with recombinant ADAM17 prodomain (WT/WT+A17pro) 2 days after injury (n = 4). (M) The induction of fibronectin and αSMA was examined in kidney cortex by immunostaining in vehicle or ADAM17 prodomain inhibitor–injected WT mice 5 days after injury (left: representative images, right: quantification; n = 4; scale bar: 50 μm). *P < 0.05; **P < 0.01; ***P < 0.001 as determined by an unpaired 2-tailed Student’s t test. Diamond symbol denotes position of kidney capsule. ADAM17, a disintegrin and metalloprotease 17; BUN, blood urea nitrogen; IRI, ischemia reperfusion injury; KIM1, kidney injury molecule 1; MT, Masson’s trichrome; αSMA, alpha smooth muscle actin; TNFα, tumor necrosis factor alpha; WB, Western blot.

Copyright © 2026 American Society for Clinical Investigation
ISSN 2379-3708

Sign up for email alerts