Go to The Journal of Clinical Investigation
  • About
  • Editors
  • Consulting Editors
  • For authors
  • Publication ethics
  • Publication alerts by email
  • Transfers
  • Advertising
  • Job board
  • Contact
  • Physician-Scientist Development
  • Current issue
  • Past issues
  • By specialty
    • COVID-19
    • Cardiology
    • Immunology
    • Metabolism
    • Nephrology
    • Oncology
    • Pulmonology
    • All ...
  • Videos
  • Collections
    • In-Press Preview
    • Resource and Technical Advances
    • Clinical Research and Public Health
    • Research Letters
    • Editorials
    • Perspectives
    • Physician-Scientist Development
    • Reviews
    • Top read articles

  • Current issue
  • Past issues
  • Specialties
  • In-Press Preview
  • Resource and Technical Advances
  • Clinical Research and Public Health
  • Research Letters
  • Editorials
  • Perspectives
  • Physician-Scientist Development
  • Reviews
  • Top read articles
  • About
  • Editors
  • Consulting Editors
  • For authors
  • Publication ethics
  • Publication alerts by email
  • Transfers
  • Advertising
  • Job board
  • Contact
Prohibitin/annexin 2 interaction regulates fatty acid transport in adipose tissue
Ahmad Salameh, Alexes C. Daquinag, Daniela I. Staquicini, Zhiqiang An, Katherine A. Hajjar, Renata Pasqualini, Wadih Arap, Mikhail G. Kolonin
Ahmad Salameh, Alexes C. Daquinag, Daniela I. Staquicini, Zhiqiang An, Katherine A. Hajjar, Renata Pasqualini, Wadih Arap, Mikhail G. Kolonin
View: Text | PDF
Research Article Metabolism Vascular biology

Prohibitin/annexin 2 interaction regulates fatty acid transport in adipose tissue

  • Text
  • PDF
Abstract

We have previously identified prohibitin (PHB) and annexin A2 (ANX2) as proteins interacting on the surface of vascular endothelial cells in white adipose tissue (WAT) of humans and mice. Here, we demonstrate that ANX2 and PHB also interact in adipocytes. Mice lacking ANX2 have normal WAT vascularization, adipogenesis, and glucose metabolism but display WAT hypotrophy due to reduced fatty acid uptake by WAT endothelium and adipocytes. By using cell culture systems in which ANX2/PHB binding is disrupted either genetically or through treatment with a blocking peptide, we show that fatty acid transport efficiency relies on this protein complex. We also provide evidence that the interaction between ANX2 and PHB mediates fatty acid transport from the endothelium into adipocytes. Moreover, we demonstrate that ANX2 and PHB form a complex with the fatty acid transporter CD36. Finally, we show that the colocalization of PHB and CD36 on adipocyte surface is induced by extracellular fatty acids. Together, our results suggest that an unrecognized biochemical interaction between ANX2 and PHB regulates CD36-mediated fatty acid transport in WAT, thus revealing a new potential pathway for intervention in metabolic diseases.

Authors

Ahmad Salameh, Alexes C. Daquinag, Daniela I. Staquicini, Zhiqiang An, Katherine A. Hajjar, Renata Pasqualini, Wadih Arap, Mikhail G. Kolonin

×

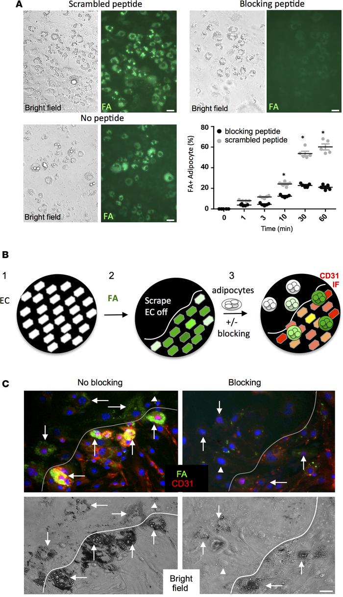
Figure 5

PHB/ANX2 complex mediates lipid transport in WAT.

Options: View larger image (or click on image) Download as PowerPoint
PHB/ANX2 complex mediates lipid transport in WAT.
(A) 3T3-L1 adipocytes ...
(A) 3T3-L1 adipocytes were incubated for 30 min. in medium containing 0.1 mM blocking or a scrambled peptide and then treated with 0.3 μM BODIPY-conjugated C16 fatty acid (FA) (green). Note reduced FA uptake upon PHB/ANX2 binding blockade. Graph: data quantified based on the analysis of n = 5 view fields. Error bars ± SEM. *P<0.05 (Student’s t test, blocking vs. scrambled). (B) A schematic of the intercellular transfer assay measuring endothelium-adipocyte FA transfer: (1) bEnd.3 endothelial cells (EC) are plated as a monolayer; (2) EC are incubated with BODIPY-FL-C16 (green fluorescence) fatty acid (FA) and washed, after which a part of the plate is scraped off; and (3) 3T3-L1 adipocytes coated with magnetic nanoparticles are added and forced to the bottom using magnetic field in the presence or absence of the blocking peptide. After washing, CD31 immunofluorescence (red) is performed, and adipocytes that received FA from interacting endothelial cells are observed (green). (C) The intercellular transfer assay performed in the presence of 0.1 mM RDAGRSDALVIYEIGKE scrambled peptide control (no blocking) or AKGRRAEDGSVIDYELI (blocking) peptide. Note that peptide blocking the PHB/ANX2 binding, but not the scramble peptide, prevents FA (green) transfer from the endothelium (red) to adipocytes (arrows). Arrowheads indicate nondifferentiated 3T3-L1 cells. Shown below are bright-field images demonstrating adipocytes attached to plastic and to EC monolayer below the scraped area. Scale bar: 50 μm.

Copyright © 2026 American Society for Clinical Investigation
ISSN 2379-3708

Sign up for email alerts