Go to The Journal of Clinical Investigation
  • About
  • Editors
  • Consulting Editors
  • For authors
  • Publication ethics
  • Publication alerts by email
  • Transfers
  • Advertising
  • Job board
  • Contact
  • Physician-Scientist Development
  • Current issue
  • Past issues
  • By specialty
    • COVID-19
    • Cardiology
    • Immunology
    • Metabolism
    • Nephrology
    • Oncology
    • Pulmonology
    • All ...
  • Videos
  • Collections
    • In-Press Preview
    • Resource and Technical Advances
    • Clinical Research and Public Health
    • Research Letters
    • Editorials
    • Perspectives
    • Physician-Scientist Development
    • Reviews
    • Top read articles

  • Current issue
  • Past issues
  • Specialties
  • In-Press Preview
  • Resource and Technical Advances
  • Clinical Research and Public Health
  • Research Letters
  • Editorials
  • Perspectives
  • Physician-Scientist Development
  • Reviews
  • Top read articles
  • About
  • Editors
  • Consulting Editors
  • For authors
  • Publication ethics
  • Publication alerts by email
  • Transfers
  • Advertising
  • Job board
  • Contact
PLEKHM1/DEF8/RAB7 complex regulates lysosome positioning and bone homeostasis
Toshifumi Fujiwara, Shiqiao Ye, Thiago Castro-Gomes, Caylin G. Winchell, Norma W. Andrews, Daniel E. Voth, Kottayil I. Varughese, Samuel G. Mackintosh, Yunfeng Feng, Nathan Pavlos, Takashi Nakamura, Stavros C. Manolagas, Haibo Zhao
Toshifumi Fujiwara, Shiqiao Ye, Thiago Castro-Gomes, Caylin G. Winchell, Norma W. Andrews, Daniel E. Voth, Kottayil I. Varughese, Samuel G. Mackintosh, Yunfeng Feng, Nathan Pavlos, Takashi Nakamura, Stavros C. Manolagas, Haibo Zhao
View: Text | PDF
Research Article Bone biology

PLEKHM1/DEF8/RAB7 complex regulates lysosome positioning and bone homeostasis

  • Text
  • PDF
Abstract

Mutations of the Plekhm1 gene in humans and rats cause osteopetrosis, an inherited bone disease characterized by diminished bone resorption by osteoclasts. PLEKHM1 binds to RAB7 and is critical for lysosome trafficking. However, the molecular mechanisms by which PLEKHM1 regulates lysosomal pathways remain unknown. Here, we generated germline and conditional Plekhm1-deficient mice. These mice displayed no overt abnormalities in major organs, except for an increase in trabecular bone mass. Furthermore, loss of PLEKHM1 abrogated the peripheral distribution of lysosomes and bone resorption in osteoclasts. Mechanistically, we indicated that DEF8 interacts with PLEKHM1 and promotes its binding to RAB7, whereas the binding of FAM98A and NDEL1 with PLEKHM1 connects lysosomes to microtubules. Importantly, suppression of these proteins results in lysosome positioning and bone resorption defects similar to those of Plekhm1-null osteoclasts. Thus, PLHKEM1, DEF8, FAM98A, and NDEL1 constitute a molecular complex that regulates lysosome positioning and secretion through RAB7.

Authors

Toshifumi Fujiwara, Shiqiao Ye, Thiago Castro-Gomes, Caylin G. Winchell, Norma W. Andrews, Daniel E. Voth, Kottayil I. Varughese, Samuel G. Mackintosh, Yunfeng Feng, Nathan Pavlos, Takashi Nakamura, Stavros C. Manolagas, Haibo Zhao

×

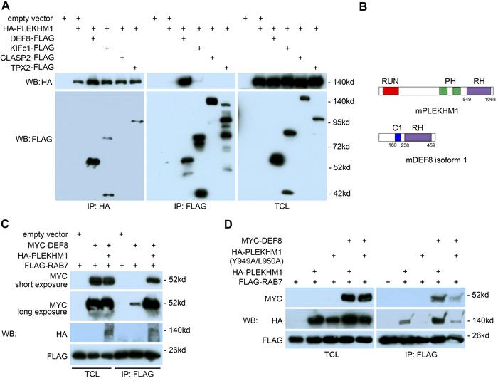
Figure 7

DEF8 and PLEKHM1 interact and promote each other’s binding to RAB7.

Options: View larger image (or click on image) Download as PowerPoint
DEF8 and PLEKHM1 interact and promote each other’s binding to RAB7.
(A) ...
(A) Co-IP of HA-tagged PLEKHM1 and FLAG-tagged DEF8, KIFc1, CLASP2, and TPX2 in 293-T cells. The lysate of empty vector expressing 293-T cell (lane 1) served as a negative control. TCL, total cell lysate. (B) The structural domains of murine PLEKHM1 and DEF8. The numbers indicate the positions of amino acids. (C and D) Co-IPs of MYC-tagged DEF8, FLAG-tagged RAB7, and HA-tagged PLEKHM1 or PLEKHM1 with Y949A/L950A double mutation in 293-T cells. The experiments were repeated 3 times.

Copyright © 2026 American Society for Clinical Investigation
ISSN 2379-3708

Sign up for email alerts