Go to The Journal of Clinical Investigation
  • About
  • Editors
  • Consulting Editors
  • For authors
  • Publication ethics
  • Publication alerts by email
  • Transfers
  • Advertising
  • Job board
  • Contact
  • Physician-Scientist Development
  • Current issue
  • Past issues
  • By specialty
    • COVID-19
    • Cardiology
    • Immunology
    • Metabolism
    • Nephrology
    • Oncology
    • Pulmonology
    • All ...
  • Videos
  • Collections
    • In-Press Preview
    • Resource and Technical Advances
    • Clinical Research and Public Health
    • Research Letters
    • Editorials
    • Perspectives
    • Physician-Scientist Development
    • Reviews
    • Top read articles

  • Current issue
  • Past issues
  • Specialties
  • In-Press Preview
  • Resource and Technical Advances
  • Clinical Research and Public Health
  • Research Letters
  • Editorials
  • Perspectives
  • Physician-Scientist Development
  • Reviews
  • Top read articles
  • About
  • Editors
  • Consulting Editors
  • For authors
  • Publication ethics
  • Publication alerts by email
  • Transfers
  • Advertising
  • Job board
  • Contact
Glioblastoma-infiltrated innate immune cells resemble M0 macrophage phenotype
Konrad Gabrusiewicz, Benjamin Rodriguez, Jun Wei, Yuuri Hashimoto, Luke M. Healy, Sourindra N. Maiti, Ginu Thomas, Shouhao Zhou, Qianghu Wang, Ahmed Elakkad, Brandon D. Liebelt, Nasser K. Yaghi, Ravesanker Ezhilarasan, Neal Huang, Jeffrey S. Weinberg, Sujit S. Prabhu, Ganesh Rao, Raymond Sawaya, Lauren A. Langford, Janet M. Bruner, Gregory N. Fuller, Amit Bar-Or, Wei Li, Rivka R. Colen, Michael A. Curran, Krishna P. Bhat, Jack P. Antel, Laurence J. Cooper, Erik P. Sulman, Amy B. Heimberger
Konrad Gabrusiewicz, Benjamin Rodriguez, Jun Wei, Yuuri Hashimoto, Luke M. Healy, Sourindra N. Maiti, Ginu Thomas, Shouhao Zhou, Qianghu Wang, Ahmed Elakkad, Brandon D. Liebelt, Nasser K. Yaghi, Ravesanker Ezhilarasan, Neal Huang, Jeffrey S. Weinberg, Sujit S. Prabhu, Ganesh Rao, Raymond Sawaya, Lauren A. Langford, Janet M. Bruner, Gregory N. Fuller, Amit Bar-Or, Wei Li, Rivka R. Colen, Michael A. Curran, Krishna P. Bhat, Jack P. Antel, Laurence J. Cooper, Erik P. Sulman, Amy B. Heimberger
View: Text | PDF
Research Article Cell biology Immunology

Glioblastoma-infiltrated innate immune cells resemble M0 macrophage phenotype

  • Text
  • PDF
Abstract

Glioblastomas are highly infiltrated by diverse immune cells, including microglia, macrophages, and myeloid-derived suppressor cells (MDSCs). Understanding the mechanisms by which glioblastoma-associated myeloid cells (GAMs) undergo metamorphosis into tumor-supportive cells, characterizing the heterogeneity of immune cell phenotypes within glioblastoma subtypes, and discovering new targets can help the design of new efficient immunotherapies. In this study, we performed a comprehensive battery of immune phenotyping, whole-genome microarray analysis, and microRNA expression profiling of GAMs with matched blood monocytes, healthy donor monocytes, normal brain microglia, nonpolarized M0 macrophages, and polarized M1, M2a, M2c macrophages. Glioblastoma patients had an elevated number of monocytes relative to healthy donors. Among CD11b+ cells, microglia and MDSCs constituted a higher percentage of GAMs than did macrophages. GAM profiling using flow cytometry studies revealed a continuum between the M1- and M2-like phenotype. Contrary to current dogma, GAMs exhibited distinct immunological functions, with the former aligned close to nonpolarized M0 macrophages.

Authors

Konrad Gabrusiewicz, Benjamin Rodriguez, Jun Wei, Yuuri Hashimoto, Luke M. Healy, Sourindra N. Maiti, Ginu Thomas, Shouhao Zhou, Qianghu Wang, Ahmed Elakkad, Brandon D. Liebelt, Nasser K. Yaghi, Ravesanker Ezhilarasan, Neal Huang, Jeffrey S. Weinberg, Sujit S. Prabhu, Ganesh Rao, Raymond Sawaya, Lauren A. Langford, Janet M. Bruner, Gregory N. Fuller, Amit Bar-Or, Wei Li, Rivka R. Colen, Michael A. Curran, Krishna P. Bhat, Jack P. Antel, Laurence J. Cooper, Erik P. Sulman, Amy B. Heimberger

×

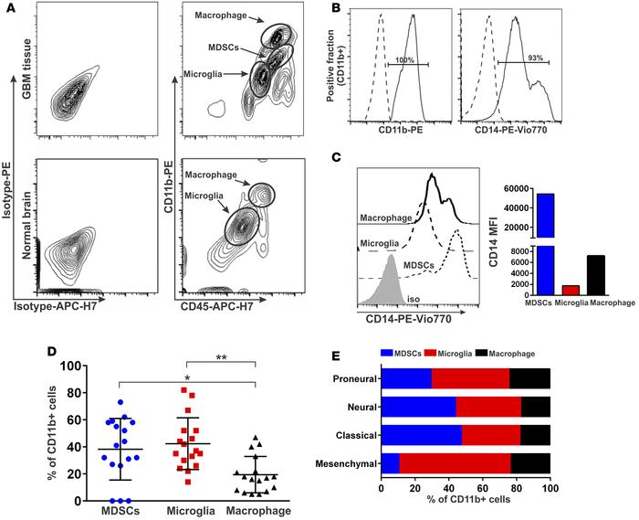
Figure 2

Characteristics of MDSCs, microglia, and macrophages within glioblastomas.

Options: View larger image (or click on image) Download as PowerPoint
Characteristics of MDSCs, microglia, and macrophages within glioblastoma...
(A) Representative contour dot plots of CD11b+ cells isolated from resected glioblastoma (GBM) tissue or nonmalignant brain tissue and stained with isotype controls or anti-CD11b and anti-CD45 antibodies to distinguish myeloid-derived suppressor cells (MDSCs) (CD11b+CD45med), microglia (CD11b+CD45low), and macrophages (CD11b+CD45high). (B) Representative histograms for CD11b and CD14 expression in the CD11b+ fraction. (C) Representative histogram overlay for CD14 expression in GBM-infiltrating CD11b+ cells (MDSCs, microglia, and macrophages) relative to isotype control (iso) (gray histogram). The mean fluorescence intensity (MFI) of CD14 expression in MDSCs (blue bar), microglia (red bar), and macrophages (black bar) is shown. (D) Percentages of MDSCs (blue circles), microglia (red squares), and macrophage (black triangles) among CD11b+ cells within 17 resected GBMs. The data are presented as the mean ± SD. A 2-sided paired t test was used to calculate P values. *P < 0.05; **P < 0.01. (E) Percentages of MDSCs (blue), microglia (red), and macrophage (black) among CD11b+ cells within proneural (n = 3), neural (n = 4), classical (n = 6), and mesenchymal (n = 3) GBMs. The data are presented as the mean. A 2-sided t test or paired t test, when appropriate, was used to calculate P values (classical GBM: MDSCs vs. macrophages, P < 0.05; mesenchymal GBM: microglia vs. MDSCs and macrophages, P < 0.05).

Copyright © 2026 American Society for Clinical Investigation
ISSN 2379-3708

Sign up for email alerts