Go to The Journal of Clinical Investigation
  • About
  • Editors
  • Consulting Editors
  • For authors
  • Publication ethics
  • Publication alerts by email
  • Transfers
  • Advertising
  • Job board
  • Contact
  • Physician-Scientist Development
  • Current issue
  • Past issues
  • By specialty
    • COVID-19
    • Cardiology
    • Immunology
    • Metabolism
    • Nephrology
    • Oncology
    • Pulmonology
    • All ...
  • Videos
  • Collections
    • In-Press Preview
    • Resource and Technical Advances
    • Clinical Research and Public Health
    • Research Letters
    • Editorials
    • Perspectives
    • Physician-Scientist Development
    • Reviews
    • Top read articles

  • Current issue
  • Past issues
  • Specialties
  • In-Press Preview
  • Resource and Technical Advances
  • Clinical Research and Public Health
  • Research Letters
  • Editorials
  • Perspectives
  • Physician-Scientist Development
  • Reviews
  • Top read articles
  • About
  • Editors
  • Consulting Editors
  • For authors
  • Publication ethics
  • Publication alerts by email
  • Transfers
  • Advertising
  • Job board
  • Contact
Vaccine-generated lung tissue–resident memory T cells provide heterosubtypic protection to influenza infection
Kyra D. Zens, … , Jun Kui Chen, Donna L. Farber
Kyra D. Zens, … , Jun Kui Chen, Donna L. Farber
Published July 7, 2016
Citation Information: JCI Insight. 2016;1(10):e85832. https://doi.org/10.1172/jci.insight.85832.
View: Text | PDF
Research Article Immunology Vaccines

Vaccine-generated lung tissue–resident memory T cells provide heterosubtypic protection to influenza infection

  • Text
  • PDF
Abstract

Tissue-resident memory T cells (TRM) are a recently defined, noncirculating subset with the potential for rapid in situ protective responses, although their generation and role in vaccine-mediated immune responses is unclear. Here, we assessed TRM generation and lung-localized protection following administration of currently licensed influenza vaccines, including injectable inactivated influenza virus (IIV, Fluzone) and i.n. administered live-attenuated influenza virus (LAIV, FluMist) vaccines. We found that, while IIV preferentially induced strain-specific neutralizing antibodies, LAIV generated lung-localized, virus-specific T cell responses. Moreover, LAIV but not IIV generated lung CD4+ TRM and virus-specific CD8+ TRM, similar in phenotype to those generated by influenza virus infection. Importantly, these vaccine-generated TRM mediated cross-strain protection, independent of circulating T cells and neutralizing antibodies, which persisted long-term after vaccination. Interestingly, intranasal administration of IIV or injection of LAIV failed to elicit T cell responses or provide protection against viral infection, demonstrating dual requirements for respiratory targeting and a live-attenuated strain to establish TRM. The ability of LAIV to generate lung TRM capable of providing long-term protection against nonvaccine viral strains, as demonstrated here, has important implications for protecting the population against emergent influenza pandemics by direct fortification of lung-specific immunity.

Authors

Kyra D. Zens, Jun Kui Chen, Donna L. Farber

×

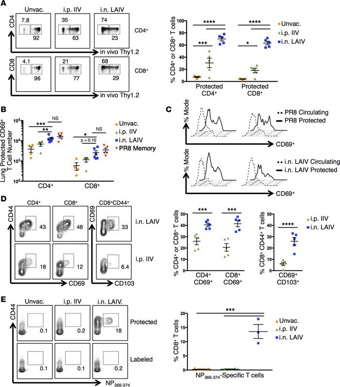
Figure 3

LAIV-vaccination generates lung TRM.

Options: View larger image (or click on image) Download as PowerPoint
LAIV-vaccination generates lung TRM.
(A) Lung T cells labeled by i.v. an...
(A) Lung T cells labeled by i.v. anti-Thy1 antibody in mice 6 weeks after vaccination with 2014–2015 IIV or LAIV. Left: Representative flow cytometry plots displaying CD4+ and CD8+ cells in tissues (“Protected”) or circulating (“Labeled”). Right: Individual percentages of protected T cells ± SEM (n = 5 mice per group, representative of 2 experiments; significance determined by 2-way ANOVA with Holm-Sidak’s multiple comparisons test, ****P < 0.0001, ***P < 0.001, *P < 0.05). (B) Protected lung CD69+ T cells in mice 16 weeks after vaccination with 2014–2015 IIV or LAIV or after infection with PR8 influenza. Graph displays protected CD69+ cell numbers ± SEM (n = 4–5 mice per group, representative of 2 experiments; significance determined by multiple Student’s t tests with Welch’s correction, *P < 0.05). (C) CD69 expression by protected versus circulating lung T cells 16 weeks after 2014–2015 LAIV vaccination or PR8 infection. Top: Representative histogram of CD69 expression by protected/labeled lung T cells after PR8 infection. Bottom: CD69 expression by protected/labeled lung T cells after LAIV vaccination. (D) TRM marker expression in protected lung T cells 6 weeks after vaccination with 2015–2016 IIV or LAIV. Left: Representative flow cytometry plots displaying protected CD4+ and CD8+ T cells with CD44hiCD69+ phenotypes or protected CD8+CD44+ T cells with CD69+CD103hi phenotype. Right: Individual percentages of protected CD4+ or CD8+ T cells expressing CD69 or protected CD8+CD44+ T cells expressing CD103 ± SEM (n = 5 mice per group, representative of 3 experiments; significance determined by multiple Student’s t tests with Holm-Sidak’s correction, ****P < 0.0001, ***P < 0.001). (E) Protected lung influenza–specific CD8+ T cells in mice 5 weeks after vaccination with 2015–2016 IIV or LAIV. Left: Representative flow cytometry plots displaying protected or labeled lung NP366-374–specific CD8+ T cells. Right: Individual percentages of protected lung NP366-374–specific CD8+ T cells ± SEM (n = 3–5 mice per group; significance determined by 1-way ANOVA with Holm-Sidak’s multiple comparisons test, ***P < 0.001).

Copyright © 2025 American Society for Clinical Investigation
ISSN 2379-3708

Sign up for email alerts