Go to The Journal of Clinical Investigation
  • About
  • Editors
  • Consulting Editors
  • For authors
  • Publication ethics
  • Publication alerts by email
  • Transfers
  • Advertising
  • Job board
  • Contact
  • Physician-Scientist Development
  • Current issue
  • Past issues
  • By specialty
    • COVID-19
    • Cardiology
    • Immunology
    • Metabolism
    • Nephrology
    • Oncology
    • Pulmonology
    • All ...
  • Videos
  • Collections
    • In-Press Preview
    • Resource and Technical Advances
    • Clinical Research and Public Health
    • Research Letters
    • Editorials
    • Perspectives
    • Physician-Scientist Development
    • Reviews
    • Top read articles

  • Current issue
  • Past issues
  • Specialties
  • In-Press Preview
  • Resource and Technical Advances
  • Clinical Research and Public Health
  • Research Letters
  • Editorials
  • Perspectives
  • Physician-Scientist Development
  • Reviews
  • Top read articles
  • About
  • Editors
  • Consulting Editors
  • For authors
  • Publication ethics
  • Publication alerts by email
  • Transfers
  • Advertising
  • Job board
  • Contact
Histone deacetylase inhibitor panobinostat induces calcineurin degradation in multiple myeloma
Yoichi Imai, Eri Ohta, Shu Takeda, Satoko Sunamura, Mariko Ishibashi, Hideto Tamura, Yan-hua Wang, Atsuko Deguchi, Junji Tanaka, Yoshiro Maru, Toshiko Motoji
Yoichi Imai, Eri Ohta, Shu Takeda, Satoko Sunamura, Mariko Ishibashi, Hideto Tamura, Yan-hua Wang, Atsuko Deguchi, Junji Tanaka, Yoshiro Maru, Toshiko Motoji
View: Text | PDF
Research Article Hematology Oncology

Histone deacetylase inhibitor panobinostat induces calcineurin degradation in multiple myeloma

  • Text
  • PDF
Abstract

Multiple myeloma (MM) is a relapsed and refractory disease, one that highlights the need for developing new molecular therapies for overcoming of drug resistance. Addition of panobinostat, a histone deacetylase (HDAC) inhibitor, to bortezomib and dexamethasone improved progression-free survival (PFS) in relapsed and refractory MM patients. Here, we demonstrate how calcineurin, when inhibited by immunosuppressive drugs like FK506, is involved in myeloma cell growth and targeted by panobinostat. mRNA expression of PPP3CA, a catalytic subunit of calcineurin, was high in advanced patients. Panobinostat degraded PPP3CA, a degradation that should have been induced by inhibition of the chaperone function of heat shock protein 90 (HSP90). Cotreatment with HDAC inhibitors and FK506 led to an enhanced antimyeloma effect with a greater PPP3CA reduction compared with HDAC inhibitors alone both in vitro and in vivo. In addition, this combination treatment efficiently blocked osteoclast formation, which results in osteolytic lesions. The poor response and short PFS duration observed in the bortezomib-containing therapies of patients with high PPP3CA suggested its relevance to bortezomib resistance. Moreover, bortezomib and HDAC inhibitors synergistically suppressed MM cell viability through PPP3CA inhibition. Our findings underscore the usefulness of calcineurin-targeted therapy in MM patients, including patients who are resistant to bortezomib.

Authors

Yoichi Imai, Eri Ohta, Shu Takeda, Satoko Sunamura, Mariko Ishibashi, Hideto Tamura, Yan-hua Wang, Atsuko Deguchi, Junji Tanaka, Yoshiro Maru, Toshiko Motoji

×

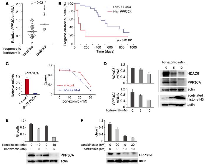
Figure 5

PPP3CA is a common target of panobinostat and bortezomib.

Options: View larger image (or click on image) Download as PowerPoint
PPP3CA is a common target of panobinostat and bortezomib.
(A) PPP3CA mRN...
(A) PPP3CA mRNA expression in MM patients treated with VMP (bortezomib, melphalan, and prednisone) or BD (bortezomib, dexamethasone). Sensitive: patients with partial response or better (n = 25). Resistant: patients with stable disease or death during therapy (n = 7). Horizontal lines, median. Difference between 2 groups of samples were analyzed using 1-tailed t test. *, significant. (B) Kaplan-Meier curve of progression-free survival (PFS) of MM patients treated with VMP or BD. Low PPP3CA (n = 26): relative PPP3CA mRNA is less than 1.5. High PPP3CA (n = 6): relative PPP3CA mRNA is 1.5 or more. The difference in PFS between the 2 groups was analyzed using a Log-rank test. *, significant. (C) U266 transduced with a control vector (sh-cont) or shRNA against PPP3CA (KD #2) was treated with bortezomib as indicated for 48 h. PPP3CA mRNA expression was estimated by analyses of 6 samples for each clone. The ratio of MTT values at each bortezomib concentration to that at 0 nM is displayed (n = 5). Similar results were obtained for KD #1 and #3 (data not shown). Two biologically independent experiments were performed. (D) HDAC6 and PPP3CA expression in U266 treated with bortezomib as indicated for 12 h (mRNA analysis) or 72 h (protein analysis). Three (mRNA analysis: n = 2) and 2 (protein analysis) biologically independent experiments were performed. (E) Cell growth (n = 5) and PPP3CA expression levels in U266 treated with panobinostat, bortezomib, or both panobinostat and bortezomib for 72 h. Three (cell growth) and 2 (PPP3CA expression) biologically independent experiments were performed. (F) Cell growth (n = 5) and PPP3CA expression in KMS-11 treated with 20 nM panobinostat and 10 nM carfilzomib for 24 h. Two biologically independent experiments were performed.

Copyright © 2026 American Society for Clinical Investigation
ISSN 2379-3708

Sign up for email alerts