Go to The Journal of Clinical Investigation
  • About
  • Editors
  • Consulting Editors
  • For authors
  • Publication ethics
  • Publication alerts by email
  • Transfers
  • Advertising
  • Job board
  • Contact
  • Physician-Scientist Development
  • Current issue
  • Past issues
  • By specialty
    • COVID-19
    • Cardiology
    • Immunology
    • Metabolism
    • Nephrology
    • Oncology
    • Pulmonology
    • All ...
  • Videos
  • Collections
    • In-Press Preview
    • Resource and Technical Advances
    • Clinical Research and Public Health
    • Research Letters
    • Editorials
    • Perspectives
    • Physician-Scientist Development
    • Reviews
    • Top read articles

  • Current issue
  • Past issues
  • Specialties
  • In-Press Preview
  • Resource and Technical Advances
  • Clinical Research and Public Health
  • Research Letters
  • Editorials
  • Perspectives
  • Physician-Scientist Development
  • Reviews
  • Top read articles
  • About
  • Editors
  • Consulting Editors
  • For authors
  • Publication ethics
  • Publication alerts by email
  • Transfers
  • Advertising
  • Job board
  • Contact
Antiretroviral treatment does not prevent extrapulmonary tuberculosis during SIV/Mtb coinfection in macaques
Collin R. Diedrich, Tara Rutledge, Janelle L. Gleim, Christopher Kline, Pauline Maiello, Jessica M. Medrano, H. Jacob Borish, Harris B. Chishti, Justin L. Gaines, Edwin Klein, Forrest Hopkins, Jacob E. Klein, Daniel Fillmore, Kara Kracinovsky, Jaime Tomko, Jennifer Schober, Sarah M. Fortune, Michael C. Chao, JoAnne L. Flynn, Zandrea Ambrose, Philana Ling Lin
Collin R. Diedrich, Tara Rutledge, Janelle L. Gleim, Christopher Kline, Pauline Maiello, Jessica M. Medrano, H. Jacob Borish, Harris B. Chishti, Justin L. Gaines, Edwin Klein, Forrest Hopkins, Jacob E. Klein, Daniel Fillmore, Kara Kracinovsky, Jaime Tomko, Jennifer Schober, Sarah M. Fortune, Michael C. Chao, JoAnne L. Flynn, Zandrea Ambrose, Philana Ling Lin
View: Text | PDF
Research Article AIDS/HIV Immunology Infectious disease

Antiretroviral treatment does not prevent extrapulmonary tuberculosis during SIV/Mtb coinfection in macaques

  • Text
  • PDF
Abstract

Coinfection with both HIV and M. tuberculosis (Mtb) results in disseminated tuberculosis (TB) and accelerated HIV progression. Despite greater access to antiretroviral treatment (ART), it remains unclear whether suppression of HIV replication protects against severe Mtb infection. Here, using a macaque model of SIV/Mtb coinfection, we investigated whether treatment of SIV infection with ART influenced control of a subsequent Mtb challenge compared with SIV-infected macaques that were not treated with ART. Macaques were first infected with SIVB670, SIVB670 with ART, or saline followed by a low-dose Mtb inoculation with serial clinical and PET-CT imaging assessments. At necropsy, gross pathology, viremia, bacterial burden, and immunologic parameters were compared. SIV-TB animals had greater gross pathology and total bacterial burden than TB-only and SIV/ART/TB groups. However, despite normal blood CD4 counts and undetectable SIV RNA, SIV/ART/TB macaques showed similar clinical parameters and extrapulmonary involvement as SIV/TB animals. Analysis of barcoded-Mtb suggests that ART control of SIV replication did not prevent Mtb extrapulmonary dissemination. These data indicate that people living with HIV on ART remain at high risk of bacterial dissemination and extrapulmonary TB disease. Understanding the mechanisms of extrapulmonary spread and disease severity during HIV/TB coinfection remains an important issue.

Authors

Collin R. Diedrich, Tara Rutledge, Janelle L. Gleim, Christopher Kline, Pauline Maiello, Jessica M. Medrano, H. Jacob Borish, Harris B. Chishti, Justin L. Gaines, Edwin Klein, Forrest Hopkins, Jacob E. Klein, Daniel Fillmore, Kara Kracinovsky, Jaime Tomko, Jennifer Schober, Sarah M. Fortune, Michael C. Chao, JoAnne L. Flynn, Zandrea Ambrose, Philana Ling Lin

×

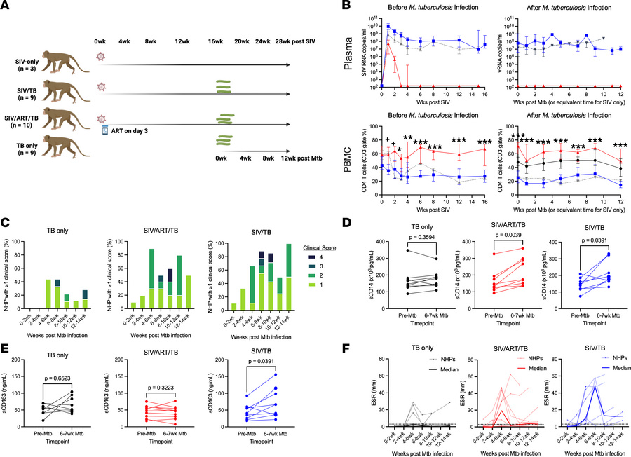
Figure 1

Study design and markers of disease.

Options: View larger image (or click on image) Download as PowerPoint
Study design and markers of disease.
(A) Adult cynomolgus macaques were ...
(A) Adult cynomolgus macaques were randomized to receive either SIV infection alone (n = 3), SIV infection for 16 weeks and then M. tuberculosis (Mtb) challenge (n = 9), SIV with antiretroviral treatment (ART) for 16 weeks and then Mtb challenge (n = 10), or Mtb infection alone (n = 9). ART was continued throughout the course of SIV and Mtb infection. Mtb infection (low dose Erdman) progressed for 12 weeks with serial blood, airway and lymph node sampling and PET-CT performed. (B) Serial SIV RNA plasma levels before and after Mtb infection and serial frequencies of CD4 T cells in the peripheral blood are shown. Median with IQR error bars shown. (C) Clinical scores within each treatment group are shown over the course of Mtb infection. (D and E) Interval change in immune activation markers, sCD14 and sCD163, are shown by group. Limit of detection for sCD14 is 125 pcg/mL and sCD163 is 0.469 ng/mL. (F) Erythrocyte sedimentation rates (ESR) during the course of infection by experimental group are shown. Each light-colored line represents a single animal over time; dark lines represent median at each time point. Normal range is 0–2 mm. (B) Statistical analysis was restricted to compare only SIV/ART/TB and SIV/TB groups. Mann-Whitney U test run at each time point and adjusted for multiple comparisons by Holm-Šídák method (0.05 < +P < 0.10, 0.01 < *P < 0.05, 0.001 < **P < 0.01, ***P < 0.001). Black, TB-only; Blue, SIV/TB; Red, SIV/ART/TB; Gray, SIV-only. (D and E) Wilcoxon matched-pairs signed rank test used for analysis in B and C. TB-only (n = 9), SIV/ART/TB (n = 10), SIV/TB (n = 8–9).

Copyright © 2026 American Society for Clinical Investigation
ISSN 2379-3708

Sign up for email alerts