Go to The Journal of Clinical Investigation
  • About
  • Editors
  • Consulting Editors
  • For authors
  • Publication ethics
  • Publication alerts by email
  • Transfers
  • Advertising
  • Job board
  • Contact
  • Physician-Scientist Development
  • Current issue
  • Past issues
  • By specialty
    • COVID-19
    • Cardiology
    • Immunology
    • Metabolism
    • Nephrology
    • Oncology
    • Pulmonology
    • All ...
  • Videos
  • Collections
    • In-Press Preview
    • Resource and Technical Advances
    • Clinical Research and Public Health
    • Research Letters
    • Editorials
    • Perspectives
    • Physician-Scientist Development
    • Reviews
    • Top read articles

  • Current issue
  • Past issues
  • Specialties
  • In-Press Preview
  • Resource and Technical Advances
  • Clinical Research and Public Health
  • Research Letters
  • Editorials
  • Perspectives
  • Physician-Scientist Development
  • Reviews
  • Top read articles
  • About
  • Editors
  • Consulting Editors
  • For authors
  • Publication ethics
  • Publication alerts by email
  • Transfers
  • Advertising
  • Job board
  • Contact
NF-κB–driven lymphangiogenesis affects kidney function via a VEGFR-3–mediated pathway
Arin L. Melkonian, Amie M. Traylor, Anna A. Zmijewska, Kyle H. Moore, Gelare Ghajar-Rahimi, Stephanie Esman, Yanlin Jiang, Hani Jang, Babak J. Mehrara, Timmy C. Lee, James F. George, Anupam Agarwal
Arin L. Melkonian, Amie M. Traylor, Anna A. Zmijewska, Kyle H. Moore, Gelare Ghajar-Rahimi, Stephanie Esman, Yanlin Jiang, Hani Jang, Babak J. Mehrara, Timmy C. Lee, James F. George, Anupam Agarwal
View: Text | PDF
Research Article Cell biology Nephrology

NF-κB–driven lymphangiogenesis affects kidney function via a VEGFR-3–mediated pathway

  • Text
  • PDF
Abstract

The lymphatic system maintains fluid homeostasis and orchestrates immune cell trafficking throughout tissues. While extensively studied in cancer and lymphedema, its role in nonlymphoid organs, particularly the kidney, remains an emerging area of investigation. Previous research established molecular connections among NF-κB, VEGFR-3, and PROX-1 in regulating lymphatic growth during inflammation, and studies using global knockout mice revealed that the NF-κB1 subunit (p50) influences lymphatic vessel density. However, the role of RelA — a key component of the canonical NF-κB heterodimer — in regulating lymphatic growth and kidney function following acute kidney injury (AKI) remains unexplored. Using an inducible, predominantly lymphatic endothelial cell-specific RelA-knockout mouse model, we demonstrated that RelA expression in VEGFR-3+ cells is essential for VEGFR-3–driven lymphangiogenesis following AKI. Knockout mice exhibited substantially worse kidney function, altered histological features, impaired VEGFR-3–dependent lymphangiogenesis, and dysregulated immune cell trafficking compared with WT mice. Compensatory upregulation of PROX-1 and podoplanin occurred despite decreased VEGFR-3 and LYVE-1 total protein expression, suggesting complex regulatory mechanisms. Our findings suggest that RelA is a critical sensor for inflammation and regulator of protective lymphangiogenesis following kidney injury and provide insights into potential therapeutic targets for improved kidney injury outcomes.

Authors

Arin L. Melkonian, Amie M. Traylor, Anna A. Zmijewska, Kyle H. Moore, Gelare Ghajar-Rahimi, Stephanie Esman, Yanlin Jiang, Hani Jang, Babak J. Mehrara, Timmy C. Lee, James F. George, Anupam Agarwal

×

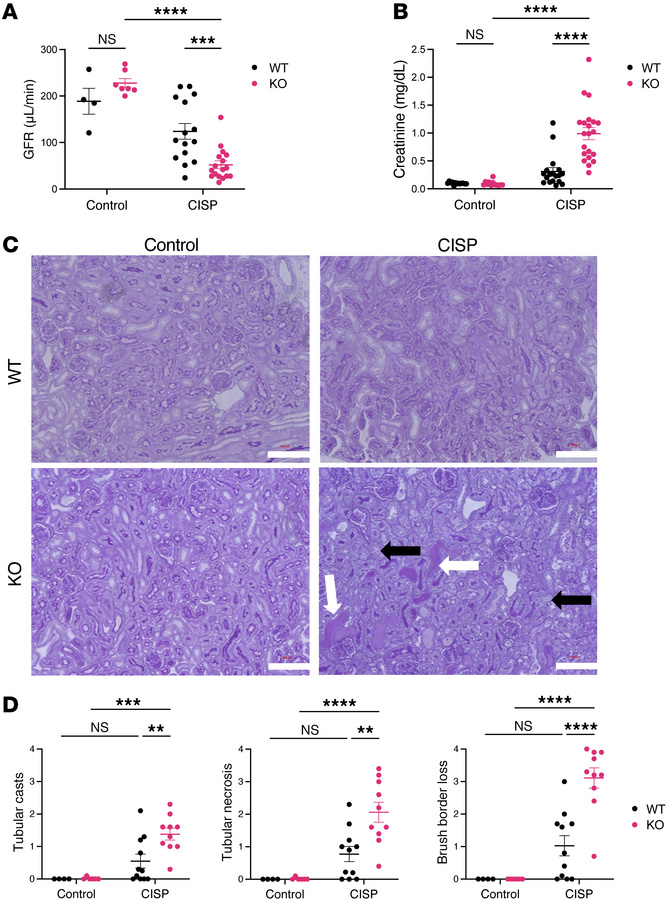
Figure 2

Kidney function and histopathological evaluation of VEGFR-3–specific RelA-deficient mice and floxed controls.

Options: View larger image (or click on image) Download as PowerPoint
Kidney function and histopathological evaluation of VEGFR-3–specific Rel...
(A) Glomerular filtration rate (GFR) in control and cisplatin-treated knockout and WT mice (WT control, N = 4; KO control, N = 7; WT cisplatin, N = 15; KO cisplatin, N = 17). (B) Serum creatinine measurements in control and cisplatin-treated knockout and WT mice. Kidney function analysis included data from at least 4 independent knockout cohorts and 3 WT control cohorts (WT control, N = 13; KO control, N = 12; WT cisplatin, N = 18; KO cisplatin, N = 21). (C) Representative images of PAS-stained kidney sections from the cortices in knockout and WT mice. Black arrows indicate loss of brush border; white arrows indicate cortical casts. Scale bar: 100 μm. (D) Tubular casts, tubular necrosis, and brush border loss were scored in a blinded fashion from 0 (low injury) to 4 (high injury) using an area-based system. Sample sizes (WT control, N = 4; KO control, N = 6; WT cisplatin, N = 11; KO cisplatin, N = 10). Statistical significance (P < 0.05) was determined using 2-way ANOVA. **P < 0.0021, ***P < 0.002, ****P < 0.0001. WT, RelAfl/fl; KO, VEGFR-3RelA–/–.

Copyright © 2026 American Society for Clinical Investigation
ISSN 2379-3708

Sign up for email alerts