Go to The Journal of Clinical Investigation
  • About
  • Editors
  • Consulting Editors
  • For authors
  • Publication ethics
  • Publication alerts by email
  • Transfers
  • Advertising
  • Job board
  • Contact
  • Physician-Scientist Development
  • Current issue
  • Past issues
  • By specialty
    • COVID-19
    • Cardiology
    • Immunology
    • Metabolism
    • Nephrology
    • Oncology
    • Pulmonology
    • All ...
  • Videos
  • Collections
    • In-Press Preview
    • Resource and Technical Advances
    • Clinical Research and Public Health
    • Research Letters
    • Editorials
    • Perspectives
    • Physician-Scientist Development
    • Reviews
    • Top read articles

  • Current issue
  • Past issues
  • Specialties
  • In-Press Preview
  • Resource and Technical Advances
  • Clinical Research and Public Health
  • Research Letters
  • Editorials
  • Perspectives
  • Physician-Scientist Development
  • Reviews
  • Top read articles
  • About
  • Editors
  • Consulting Editors
  • For authors
  • Publication ethics
  • Publication alerts by email
  • Transfers
  • Advertising
  • Job board
  • Contact
RhCMV expands CCR5+ memory T cells and promotes SIV reservoir seeding in the gut mucosa
Chrysostomos Perdios, Naveen Suresh Babu, Celeste D. Coleman, Anna T. Brown, Shevon N. Alexander, Matilda J. Moström, Carolina Allers, Lara Doyle-Meyers, Christine M. Fennessey, Lori A. Rowe, Brandon F. Keele, Amitinder Kaur, Michael L. Freeman, Joseph C. Mudd
Chrysostomos Perdios, Naveen Suresh Babu, Celeste D. Coleman, Anna T. Brown, Shevon N. Alexander, Matilda J. Moström, Carolina Allers, Lara Doyle-Meyers, Christine M. Fennessey, Lori A. Rowe, Brandon F. Keele, Amitinder Kaur, Michael L. Freeman, Joseph C. Mudd
View: Text | PDF
Research Article AIDS/HIV Immunology

RhCMV expands CCR5+ memory T cells and promotes SIV reservoir seeding in the gut mucosa

  • Text
  • PDF
Abstract

Cytomegalovirus (CMV) is a prevalent β-herpesvirus that persists asymptomatically in immunocompetent hosts. In people with HIV-1 (PWH), CMV is associated with HIV-1 persistence and particular inflammatory-related comorbidities. The true causative role of CMV in HIV-associated pathologies, however, remains unclear given that nearly all PWH are coinfected with CMV. In this study, we examined acute phase immune and virological dynamics in cohorts of SIV-infected rhesus macaques (RMs) that were naturally seropositive or -negative for rhesus CMV (RhCMV). We observed prior to SIV, RhCMV expanded a polyclonal population of target CCR5+CD4+ T cells in gut and lymph nodes that expressed the chemotactic receptor CXCR3 and were largely not specific for RhCMV. Upon SIV infection, RhCMV+ RMs exhibited higher peak viremia and elevated levels of SIV DNA in the upper and lower intestine. Greater seeding of SIV DNA was associated with a maintenance of CCR5-expressing CD4+ T cells that were enriched within the RhCMV+ gut along a CXCR3/CXCL9 chemotactic axis. Overall, the data suggest that RhCMV can promote SIV susceptibility within a diverse, polyclonal pool of CD4+ T cells that are not entirely RhCMV specific.

Authors

Chrysostomos Perdios, Naveen Suresh Babu, Celeste D. Coleman, Anna T. Brown, Shevon N. Alexander, Matilda J. Moström, Carolina Allers, Lara Doyle-Meyers, Christine M. Fennessey, Lori A. Rowe, Brandon F. Keele, Amitinder Kaur, Michael L. Freeman, Joseph C. Mudd

×

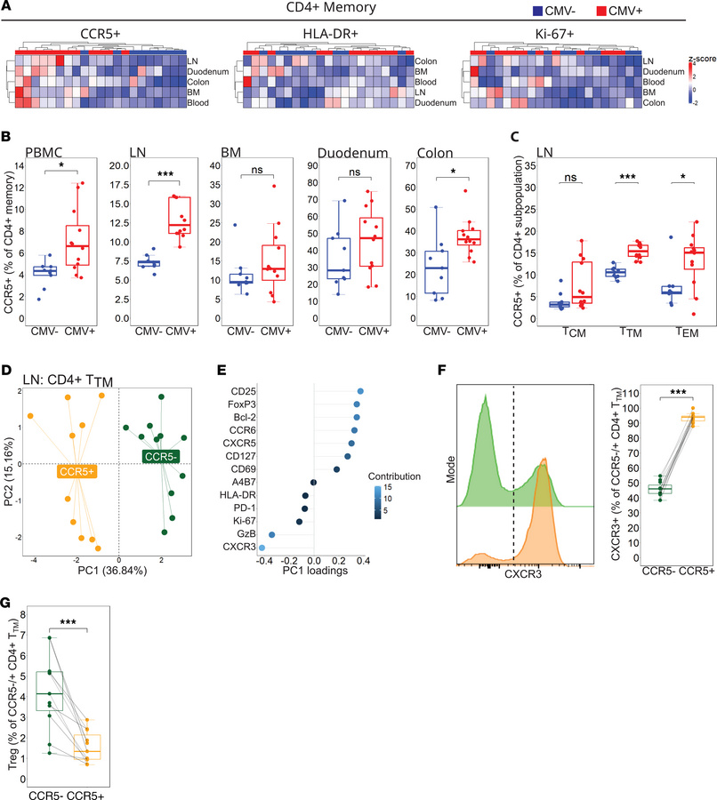
Figure 1

RhCMV infection is associated with increased CCR5 expression and phenotypic remodeling of CD4+ memory T cells across tissues pre-SIV.

Options: View larger image (or click on image) Download as PowerPoint
RhCMV infection is associated with increased CCR5 expression and phenoty...
(A) Heatmaps with unsupervised clustering by RhCMV– serostatus on %CCR5/HLA-DR/Ki-67 CD4+ memory T cells across sampled tissues (RhCMV+ n = 12; RhCMV– n = 9). (B) %CCR5+CD4+ memory box plots in each sampled tissue (RhCMV+ n = 12; RhCMV– n = 9). (C) %CCR5+ across CD4+ TCM, TTM, and TEM subpopulations (RhCMV+ n = 12; RhCMV– n = 9). (D) PCA plot of CCR5+ and CCR5– RhCMV+CD4+ TTM cells in the RhCMV+ LN (n = 11). (E) PC1 loadings with color-coded contribution percentage for the PCA plot (n = 11). (F) Histogram and %CXCR3+ between CCR5+/– CD4+ TTM in RhCMV+ LN (n = 11). (G) %Treg between CCR5+/– CD4+ TTM in RhCMV+ LN (n = 11). Error bars represent 1.5 times the interquartile range. For B and C statistical comparisons performed using 2-sided Mann-Whitney U test. For F and G statistical comparisons performed using 2-sided Wilcoxon matched pairs signed-rank test. PBMC, peripheral blood mononuclear cells; LN, lymph node; BM, bone marrow; TCM, central memory; TTM, transitional memory; TEM, effector memory. * P < 0.05; *** P < 0.001.

Copyright © 2026 American Society for Clinical Investigation
ISSN 2379-3708

Sign up for email alerts