Go to The Journal of Clinical Investigation
  • About
  • Editors
  • Consulting Editors
  • For authors
  • Publication ethics
  • Publication alerts by email
  • Transfers
  • Advertising
  • Job board
  • Contact
  • Physician-Scientist Development
  • Current issue
  • Past issues
  • By specialty
    • COVID-19
    • Cardiology
    • Immunology
    • Metabolism
    • Nephrology
    • Oncology
    • Pulmonology
    • All ...
  • Videos
  • Collections
    • In-Press Preview
    • Resource and Technical Advances
    • Clinical Research and Public Health
    • Research Letters
    • Editorials
    • Perspectives
    • Physician-Scientist Development
    • Reviews
    • Top read articles

  • Current issue
  • Past issues
  • Specialties
  • In-Press Preview
  • Resource and Technical Advances
  • Clinical Research and Public Health
  • Research Letters
  • Editorials
  • Perspectives
  • Physician-Scientist Development
  • Reviews
  • Top read articles
  • About
  • Editors
  • Consulting Editors
  • For authors
  • Publication ethics
  • Publication alerts by email
  • Transfers
  • Advertising
  • Job board
  • Contact
SARS-CoV-2 antibody–dependent enhancement of infection depends on antibody binding to both ACE2 and Fc receptors
Natalia A. Kuzmina, Sivakumar Periasamy, Kritika Kedarinath, Keziah Hernandez, Caroline Atyeo, S. Moses Dennison, Kan Li, Daniel Bedinger, Sharon L. Schendel, Georgia D. Tomaras, Hanif Ali, Galit Alter, Erica Ollmann Saphire, Alexander Bukreyev
Natalia A. Kuzmina, Sivakumar Periasamy, Kritika Kedarinath, Keziah Hernandez, Caroline Atyeo, S. Moses Dennison, Kan Li, Daniel Bedinger, Sharon L. Schendel, Georgia D. Tomaras, Hanif Ali, Galit Alter, Erica Ollmann Saphire, Alexander Bukreyev
View: Text | PDF
Research Article Immunology Virology

SARS-CoV-2 antibody–dependent enhancement of infection depends on antibody binding to both ACE2 and Fc receptors

  • Text
  • PDF
Abstract

Antibody-dependent enhancement (ADE) of infection is a well-described phenomenon for several viruses, including dengue, Ebola, respiratory syncytial virus, and HIV. ADE occurs when virus-antibody complexes engage Fc receptors (FcRs) and virus-specific receptors, enhancing infection under conditions of incomplete neutralization. The Coronavirus Immunotherapeutic Consortium (CoVIC) assembled a comprehensive dataset of functional properties for over 400 mAbs, enabling direct comparison of neutralization, Fc-mediated functions, receptor binding, and infection of immune cells. Infection rates in most primary human immune cell types were low, with modest increases observed for some mAbs. In contrast, macrophages were more susceptible to SARS-CoV-2 and exhibited substantial ADE with select mAbs. ADE was completely inhibited by FcR blockade and significantly reduced by antibody- or ceftazidime-mediated blocking of angiotensin-converting enzyme 2 (ACE2). Neutralization potency did not correlate with ADE, as both strongly and weakly neutralizing antibodies induced enhancement. Instead, ADE magnitude depended on an antibody’s ability to block spike protein binding to ACE2. Importantly, ADE resulted in productive infection with release of infectious virus. Evaluation of antibodies against the BA.1 (Omicron) variant revealed reduced or lost ADE for most mAbs, with increased ADE observed for several mAbs relative to the USA-WA1/2020 strain.

Authors

Natalia A. Kuzmina, Sivakumar Periasamy, Kritika Kedarinath, Keziah Hernandez, Caroline Atyeo, S. Moses Dennison, Kan Li, Daniel Bedinger, Sharon L. Schendel, Georgia D. Tomaras, Hanif Ali, Galit Alter, Erica Ollmann Saphire, Alexander Bukreyev

×

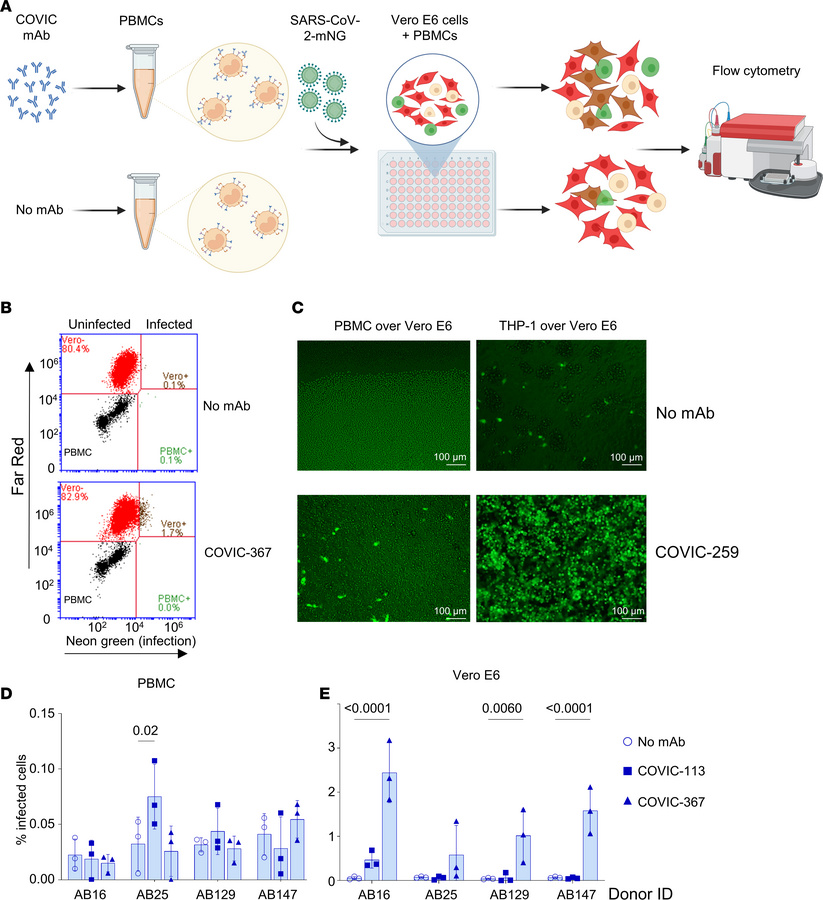
Figure 6

ADE enhances productive infection leading to viral dissemination.

Options: View larger image (or click on image) Download as PowerPoint
ADE enhances productive infection leading to viral dissemination.
PBMCs ...
PBMCs of 4 donors were infected with mNG-SARS-CoV-2 in the presence of mAbs for 24 hours, washed 3 times, cocultured over the CellTrace far red dye–stained Vero E6 monolayer for the next 24 hours, collected, and analyzed by flow cytometry. (A) Schematic of the experiments. (B) Representative primary flow cytometry data. Green: infected PBMCs (mNG+); red: uninfected Vero E6 cells; brown: infected Vero E6 cells. (C) THP-1 is more susceptible to SARS-CoV-2 infection than PBMCs and can transfer virus more efficiently. Fluorescent microscopy. Scale bars: 100 μm. (D and E) Percentages of infected PBMCs (D) and Vero E6 cells (E) in PBMCs. Vero E6 cocultures quantified by flow cytometry: antibodies facilitate infection of Vero E6 cells.

Copyright © 2026 American Society for Clinical Investigation
ISSN 2379-3708

Sign up for email alerts