Go to The Journal of Clinical Investigation
  • About
  • Editors
  • Consulting Editors
  • For authors
  • Publication ethics
  • Publication alerts by email
  • Transfers
  • Advertising
  • Job board
  • Contact
  • Physician-Scientist Development
  • Current issue
  • Past issues
  • By specialty
    • COVID-19
    • Cardiology
    • Immunology
    • Metabolism
    • Nephrology
    • Oncology
    • Pulmonology
    • All ...
  • Videos
  • Collections
    • In-Press Preview
    • Resource and Technical Advances
    • Clinical Research and Public Health
    • Research Letters
    • Editorials
    • Perspectives
    • Physician-Scientist Development
    • Reviews
    • Top read articles

  • Current issue
  • Past issues
  • Specialties
  • In-Press Preview
  • Resource and Technical Advances
  • Clinical Research and Public Health
  • Research Letters
  • Editorials
  • Perspectives
  • Physician-Scientist Development
  • Reviews
  • Top read articles
  • About
  • Editors
  • Consulting Editors
  • For authors
  • Publication ethics
  • Publication alerts by email
  • Transfers
  • Advertising
  • Job board
  • Contact
Single-cell dissection of chronic lung allograft dysfunction reveals convergent and distinct fibrotic mechanisms
Yuanqing Yan, … , G.R. Scott Budinger, Ankit Bharat
Yuanqing Yan, … , G.R. Scott Budinger, Ankit Bharat
Published October 22, 2025
Citation Information: JCI Insight. 2025;10(20):e197579. https://doi.org/10.1172/jci.insight.197579.
View: Text | PDF
Research Article Immunology Pulmonology

Single-cell dissection of chronic lung allograft dysfunction reveals convergent and distinct fibrotic mechanisms

  • Text
  • PDF
Abstract

Chronic lung allograft dysfunction (CLAD) is the leading cause of mortality after lung transplantation, yet its molecular mechanisms remain poorly understood. To elucidate the pathogenesis of CLAD, we conducted a comprehensive single-cell transcriptomic analysis of CLAD lungs, integrating our generated datasets with approximately 1.6 million cells from 15 published studies of other fibrotic lung diseases. By applying pseudo-bulk approaches to mitigate batch effects, we identified molecular signatures specific to CLAD and those shared with idiopathic pulmonary fibrosis, COVID-19, and other fibrotic conditions. Our analysis revealed CLAD-specific cellular subsets including Fibro.AT2 cells, exhausted CD8+ T cells, and superactivated macrophages while suggesting that pathogenic keratin 17–positive, keratin 5–negative (KRT17+KRT5−) cells represent a common fibrotic mechanism across fibrotic lung diseases. Additionally, we performed donor-recipient cell deconvolution in lung allografts, uncovering distinct transcriptional programs and intercellular crosstalk between donor- and recipient-derived cells that drive allograft fibrosis. Recipient-derived stromal and immune cells showed enhanced pro-fibrotic and allograft rejection pathways compared with their donor counterparts. By leveraging insights from other fibrotic diseases to elucidate CLAD-specific mechanisms, our study provides a molecular framework for understanding CLAD pathogenesis and identifies potential therapeutic targets for this treatment-refractory condition.

Authors

Yuanqing Yan, Taisuke Kaihou, Emilia Lecuona, Xin Wu, Masahiko Shigemura, Haiying Sun, Chitaru Kurihara, Ruli Gao, Felix L. Nunez-Santana, G.R. Scott Budinger, Ankit Bharat

×

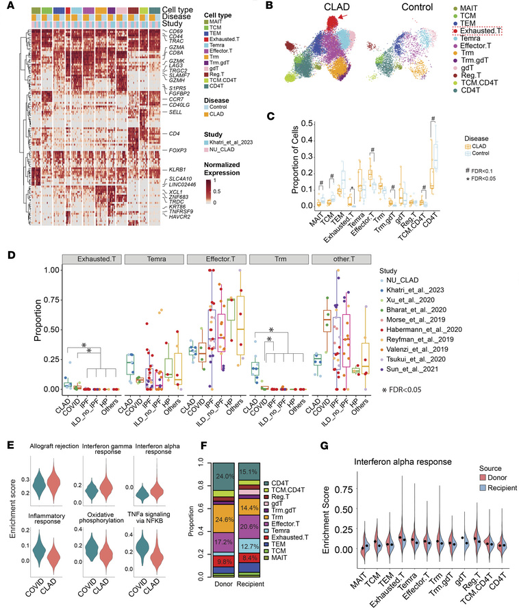
Figure 7

Single-cell transcriptomic landscape of lymphoid cells in CLAD.

Options: View larger image (or click on image) Download as PowerPoint
Single-cell transcriptomic landscape of lymphoid cells in CLAD.
(A) Heat...
(A) Heatmap of gene expression across T cell subtypes. The average expression per gene was calculated for each individual and further normalized within each row to a 0–1 range. (B) UMAP visualization of T cell subtypes, separated by CLAD and control groups. (C) Box plot showing the proportion of different T cell subtypes. Box plots show the interquartile range, median (line), and minimum and maximum (whiskers). (D) Box plot showing the proportion of each CD8+ T cell subtype per sample across multiple diseases. (E) Violin plot of pathway enrichment scores comparing CLAD and COVID-19 in exhausted CD8+ T cells. Violin plots show the full distribution of the data, with the width representing the density of values. (F) Stacked bar chart illustrating the distribution of T cell subtypes within donor and recipient cell groups. (G) Violin plot comparing IFN-α response scores across T cell subtypes in donor and recipient cells: Trm (tissue-resident memory T cells), TEM (effector memory T cells), TCM (central memory T cells), γδT (gamma delta T cells), Reg.T (regulatory T cells), Effector.T (effector CD8+ T cells), MAIT (mucosal-associated invariant T cells), Temra (terminally differentiated effector memory T cells). For comparisons between 2 groups, the Wilcoxon test was used. For comparisons involving more than 2 groups, the Kruskal-Wallis test was followed by pairwise Wilcoxon rank-sum tests. P values were adjusted using the BH method, and FDR < 0.05 was considered statistically significant.

Copyright © 2025 American Society for Clinical Investigation
ISSN 2379-3708

Sign up for email alerts