Go to The Journal of Clinical Investigation
  • About
  • Editors
  • Consulting Editors
  • For authors
  • Publication ethics
  • Publication alerts by email
  • Transfers
  • Advertising
  • Job board
  • Contact
  • Physician-Scientist Development
  • Current issue
  • Past issues
  • By specialty
    • COVID-19
    • Cardiology
    • Immunology
    • Metabolism
    • Nephrology
    • Oncology
    • Pulmonology
    • All ...
  • Videos
  • Collections
    • In-Press Preview
    • Resource and Technical Advances
    • Clinical Research and Public Health
    • Research Letters
    • Editorials
    • Perspectives
    • Physician-Scientist Development
    • Reviews
    • Top read articles

  • Current issue
  • Past issues
  • Specialties
  • In-Press Preview
  • Resource and Technical Advances
  • Clinical Research and Public Health
  • Research Letters
  • Editorials
  • Perspectives
  • Physician-Scientist Development
  • Reviews
  • Top read articles
  • About
  • Editors
  • Consulting Editors
  • For authors
  • Publication ethics
  • Publication alerts by email
  • Transfers
  • Advertising
  • Job board
  • Contact
Single-cell dissection of chronic lung allograft dysfunction reveals convergent and distinct fibrotic mechanisms
Yuanqing Yan, … , G.R. Scott Budinger, Ankit Bharat
Yuanqing Yan, … , G.R. Scott Budinger, Ankit Bharat
Published October 22, 2025
Citation Information: JCI Insight. 2025;10(20):e197579. https://doi.org/10.1172/jci.insight.197579.
View: Text | PDF
Research Article Immunology Pulmonology

Single-cell dissection of chronic lung allograft dysfunction reveals convergent and distinct fibrotic mechanisms

  • Text
  • PDF
Abstract

Chronic lung allograft dysfunction (CLAD) is the leading cause of mortality after lung transplantation, yet its molecular mechanisms remain poorly understood. To elucidate the pathogenesis of CLAD, we conducted a comprehensive single-cell transcriptomic analysis of CLAD lungs, integrating our generated datasets with approximately 1.6 million cells from 15 published studies of other fibrotic lung diseases. By applying pseudo-bulk approaches to mitigate batch effects, we identified molecular signatures specific to CLAD and those shared with idiopathic pulmonary fibrosis, COVID-19, and other fibrotic conditions. Our analysis revealed CLAD-specific cellular subsets including Fibro.AT2 cells, exhausted CD8+ T cells, and superactivated macrophages while suggesting that pathogenic keratin 17–positive, keratin 5–negative (KRT17+KRT5−) cells represent a common fibrotic mechanism across fibrotic lung diseases. Additionally, we performed donor-recipient cell deconvolution in lung allografts, uncovering distinct transcriptional programs and intercellular crosstalk between donor- and recipient-derived cells that drive allograft fibrosis. Recipient-derived stromal and immune cells showed enhanced pro-fibrotic and allograft rejection pathways compared with their donor counterparts. By leveraging insights from other fibrotic diseases to elucidate CLAD-specific mechanisms, our study provides a molecular framework for understanding CLAD pathogenesis and identifies potential therapeutic targets for this treatment-refractory condition.

Authors

Yuanqing Yan, Taisuke Kaihou, Emilia Lecuona, Xin Wu, Masahiko Shigemura, Haiying Sun, Chitaru Kurihara, Ruli Gao, Felix L. Nunez-Santana, G.R. Scott Budinger, Ankit Bharat

×

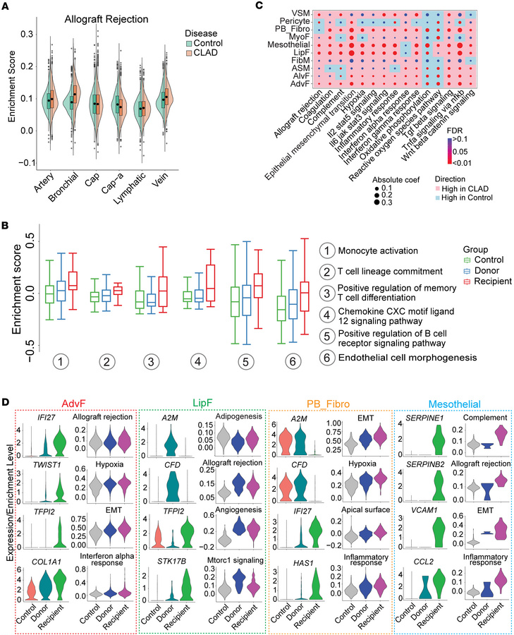
Figure 6

Single-cell transcriptomic landscape of endothelial and stromal cells in CLAD.

Options: View larger image (or click on image) Download as PowerPoint
Single-cell transcriptomic landscape of endothelial and stromal cells in...
(A) Violin plot of allograft rejection scores among different endothelial cell types. Violin plots show the full distribution of the data, with the width representing the density of values. Adjusted P value was obtained from the Wilcoxon rank-sum test for the comparison between CLAD and control. (B) Box plot of biological process scores in bronchial endothelial cells of scRNA-Seq data, distinguishing donor and recipient cells. Box plots show the interquartile range, median (line), and minimum and maximum (whiskers). A linear mixed effects model was fitted using the lmerTest package in R, with different datasets treated as a random effect. Pairwise comparisons were conducted using Tukey’s post hoc analysis. Biological processes with an adjusted P < 0.05 were considered statistically significant. (C) Dot plot of enrichment scores for different pathways across various stromal cells. The pink background indicates higher scores in the CLAD group, while the light blue background indicates higher scores in the control group. Dot size is proportional to the absolute coefficient value from the linear regression, and filled dot color corresponds to different FDR values. (D) Violin plot of significant genes and pathways between donor and recipient cells across different stromal cell types. The selected genes were the significant ones with FDR < 0.05 calculated from differential expression analysis of scRNA-Seq data using FindAllMarkers in Seurat. For the pathway comparison between 3 groups, the Kruskal-Wallis analysis followed by pairwise Wilcoxon rank-sum tests at cell level was performed. The Benjamini-Hochberg (BH) method was used for P value adjustment, and pathways with FDR < 0.05 were selected for plotting.

Copyright © 2025 American Society for Clinical Investigation
ISSN 2379-3708

Sign up for email alerts