Go to The Journal of Clinical Investigation
  • About
  • Editors
  • Consulting Editors
  • For authors
  • Publication ethics
  • Publication alerts by email
  • Transfers
  • Advertising
  • Job board
  • Contact
  • Physician-Scientist Development
  • Current issue
  • Past issues
  • By specialty
    • COVID-19
    • Cardiology
    • Immunology
    • Metabolism
    • Nephrology
    • Oncology
    • Pulmonology
    • All ...
  • Videos
  • Collections
    • In-Press Preview
    • Resource and Technical Advances
    • Clinical Research and Public Health
    • Research Letters
    • Editorials
    • Perspectives
    • Physician-Scientist Development
    • Reviews
    • Top read articles

  • Current issue
  • Past issues
  • Specialties
  • In-Press Preview
  • Resource and Technical Advances
  • Clinical Research and Public Health
  • Research Letters
  • Editorials
  • Perspectives
  • Physician-Scientist Development
  • Reviews
  • Top read articles
  • About
  • Editors
  • Consulting Editors
  • For authors
  • Publication ethics
  • Publication alerts by email
  • Transfers
  • Advertising
  • Job board
  • Contact
Single-cell dissection of chronic lung allograft dysfunction reveals convergent and distinct fibrotic mechanisms
Yuanqing Yan, … , G.R. Scott Budinger, Ankit Bharat
Yuanqing Yan, … , G.R. Scott Budinger, Ankit Bharat
Published October 22, 2025
Citation Information: JCI Insight. 2025;10(20):e197579. https://doi.org/10.1172/jci.insight.197579.
View: Text | PDF
Research Article Immunology Pulmonology

Single-cell dissection of chronic lung allograft dysfunction reveals convergent and distinct fibrotic mechanisms

  • Text
  • PDF
Abstract

Chronic lung allograft dysfunction (CLAD) is the leading cause of mortality after lung transplantation, yet its molecular mechanisms remain poorly understood. To elucidate the pathogenesis of CLAD, we conducted a comprehensive single-cell transcriptomic analysis of CLAD lungs, integrating our generated datasets with approximately 1.6 million cells from 15 published studies of other fibrotic lung diseases. By applying pseudo-bulk approaches to mitigate batch effects, we identified molecular signatures specific to CLAD and those shared with idiopathic pulmonary fibrosis, COVID-19, and other fibrotic conditions. Our analysis revealed CLAD-specific cellular subsets including Fibro.AT2 cells, exhausted CD8+ T cells, and superactivated macrophages while suggesting that pathogenic keratin 17–positive, keratin 5–negative (KRT17+KRT5−) cells represent a common fibrotic mechanism across fibrotic lung diseases. Additionally, we performed donor-recipient cell deconvolution in lung allografts, uncovering distinct transcriptional programs and intercellular crosstalk between donor- and recipient-derived cells that drive allograft fibrosis. Recipient-derived stromal and immune cells showed enhanced pro-fibrotic and allograft rejection pathways compared with their donor counterparts. By leveraging insights from other fibrotic diseases to elucidate CLAD-specific mechanisms, our study provides a molecular framework for understanding CLAD pathogenesis and identifies potential therapeutic targets for this treatment-refractory condition.

Authors

Yuanqing Yan, Taisuke Kaihou, Emilia Lecuona, Xin Wu, Masahiko Shigemura, Haiying Sun, Chitaru Kurihara, Ruli Gao, Felix L. Nunez-Santana, G.R. Scott Budinger, Ankit Bharat

×

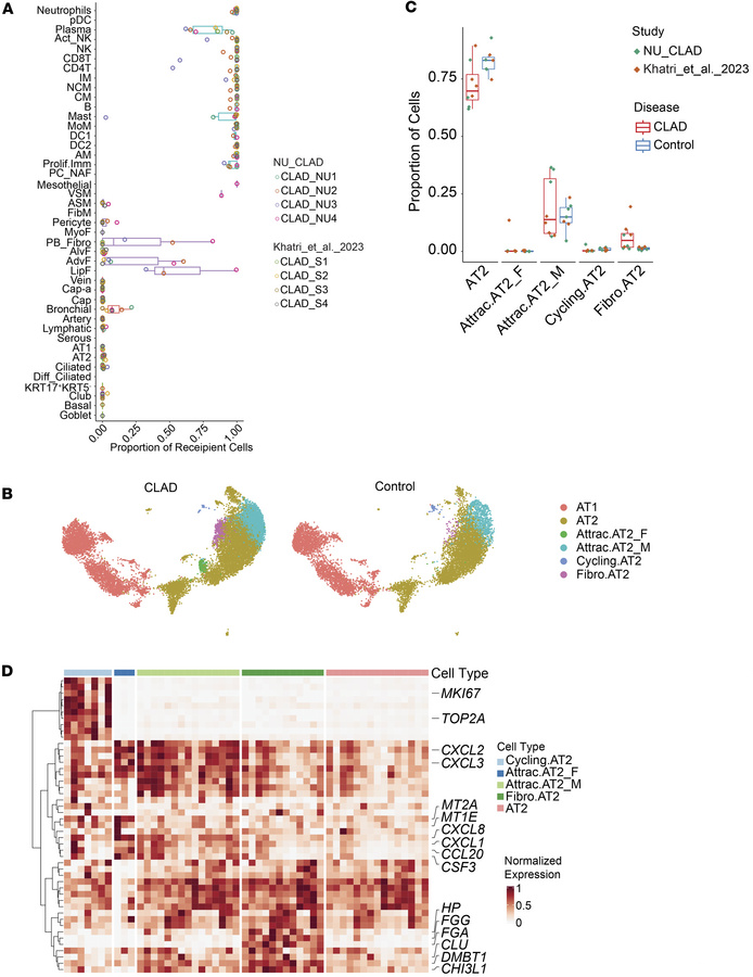
Figure 5

Single-cell transcriptomic landscape of epithelial cells in CLAD.

Options: View larger image (or click on image) Download as PowerPoint
Single-cell transcriptomic landscape of epithelial cells in CLAD.
(A) Bo...
(A) Box plot of the proportion of recipient cells for each cell type. (B) UMAP visualization of different subsets of alveolar epithelial cells between CLAD and control groups. (C) Box plot of the relative abundance of each AT2 subset within individual samples. Box plots show the interquartile range, median (line), and minimum and maximum (whiskers). (D) Heatmap illustrating the normalized gene expression of top 10 marker genes for each AT2 subset. Normalization was performed within each individual to a 0–1 range. Marker genes were selected based on differential expression analysis of scRNA-Seq data using FindAllMarkers in Seurat with an adjusted P value cutoff of 0.05.

Copyright © 2025 American Society for Clinical Investigation
ISSN 2379-3708

Sign up for email alerts