Go to The Journal of Clinical Investigation
  • About
  • Editors
  • Consulting Editors
  • For authors
  • Publication ethics
  • Publication alerts by email
  • Transfers
  • Advertising
  • Job board
  • Contact
  • Physician-Scientist Development
  • Current issue
  • Past issues
  • By specialty
    • COVID-19
    • Cardiology
    • Immunology
    • Metabolism
    • Nephrology
    • Oncology
    • Pulmonology
    • All ...
  • Videos
  • Collections
    • In-Press Preview
    • Resource and Technical Advances
    • Clinical Research and Public Health
    • Research Letters
    • Editorials
    • Perspectives
    • Physician-Scientist Development
    • Reviews
    • Top read articles

  • Current issue
  • Past issues
  • Specialties
  • In-Press Preview
  • Resource and Technical Advances
  • Clinical Research and Public Health
  • Research Letters
  • Editorials
  • Perspectives
  • Physician-Scientist Development
  • Reviews
  • Top read articles
  • About
  • Editors
  • Consulting Editors
  • For authors
  • Publication ethics
  • Publication alerts by email
  • Transfers
  • Advertising
  • Job board
  • Contact
Divergent stage-specific regulation of neutrophil function by glucose transporter 1 in murine antibody-mediated glomerulonephritis
Hossein Rahimi, Wonseok Choi, Doureradjou Peroumal, Shuxia Wang, Partha S. Biswas
Hossein Rahimi, Wonseok Choi, Doureradjou Peroumal, Shuxia Wang, Partha S. Biswas
View: Text | PDF
Research Article Immunology Inflammation Nephrology

Divergent stage-specific regulation of neutrophil function by glucose transporter 1 in murine antibody-mediated glomerulonephritis

  • Text
  • PDF
Abstract

Prolonged and dysregulated neutrophilic inflammation causes tissue damage in chronic inflammatory diseases, including antibody-mediated glomerulonephritis (AGN). An increase in glycolysis, supported by enhanced glucose uptake, is a hallmark of hyperneutrophilic inflammation. Neutrophils upregulate glucose transporter 1–mediated (Glut1-mediated) glucose incorporation for renal antimicrobial activities. However, little is known about the role of neutrophil-specific Glut1 function in the pathogenesis of AGN. Using a well-vetted mouse model of AGN, we show that neutrophils upregulate Glut1 expression and function in the nephritic kidney. We demonstrate that Glut1 function in the hematopoietic cells during the early stage of the disease is necessary for kidney pathology. Most importantly, neutrophil-intrinsic Glut1 function is critical for AGN. While neutrophil-specific Glut1 ablation diminished the expression of tissue-damaging effector molecules in both the early and late stages, renal cytokines’ and chemokines’ production were compromised only in the late stage of the disease. Consequently, Glut1 inhibitor treatment ameliorated renal pathology in AGN mice. These data identify a Glut1-driven inflammatory circuit in neutrophils, which is amenable to therapeutic targeting in AGN.

Authors

Hossein Rahimi, Wonseok Choi, Doureradjou Peroumal, Shuxia Wang, Partha S. Biswas

×

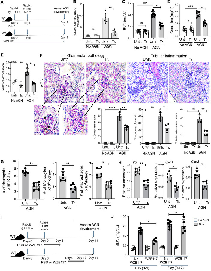
Figure 6

Glut1 inhibitor treatment ameliorates renal pathology in AGN.

Options: View larger image (or click on image) Download as PowerPoint
Glut1 inhibitor treatment ameliorates renal pathology in AGN.
(A) Schema...
(A) Schematic diagram of the experiment. Groups of WT mice were subjected to AGN and either treated with WZB117 (Glut1 inhibitor: 10 mg/kg/d i.p. injection) daily starting day –3 (relative to anti-GBM serum injection) and then daily for the next 14 days or left untreated. (B) At day 7, glucose uptake by neutrophils in the kidney was measured. At day 14, mice were evaluated for serum (C) BUN (n = 8), (D) creatinine level (n = 8), and (E) Kim1 transcript expression in the kidney (n = 4). (F) Kidney histopathology was blindly evaluated and scored following PAS staining. Data representative of 1 of 4 mice/group. Magnification: glomerular pathology: 600×; tubular inflammation: 400×. A small part (as indicated by dotted lines) of the original image was shown as inset panels. Black star: mesangial cell proliferation; black pound sign: glomerular atrophy. (G) Flow cytometric analysis was performed at day 14 (n = 6) to determine the number of neutrophils (liveCD45+Ly6G+CD11b+Ly6C−), inflammatory monocytes (liveCD45+Ly6G−Ly6C+CD11bhiF4/80lo), and macrophages (liveCD45+Ly6G−Ly6C+CD11bloF4/80hi). (H) The transcript expression of Il6, Cxcl1, and Cxcl2 in the nephritic kidneys (n = 6) was measured by RT-qPCR at day 14 after anti-GBM serum injection. (I) Schematic diagram of the experiment. WT mice were subjected to AGN and either treated with WZB117 daily days 0 to 3 (relative to anti-GBM serum injection) or days 9–12 or left untreated (n = 5). (J) At day 14, mice were evaluated for serum BUN. Data pooled from at least 2 independent studies (B–H and J). Each dot represents an individual mouse, and data are expressed as mean ± SD. Statistical analysis by 1-way ANOVA (B–F and J) and 2-tailed Student’s t test (G and H). *P < 0.05; **P < 0.01; ***P < 0.001; ****P < 0.0001.

Copyright © 2026 American Society for Clinical Investigation
ISSN 2379-3708

Sign up for email alerts