Go to The Journal of Clinical Investigation
  • About
  • Editors
  • Consulting Editors
  • For authors
  • Publication ethics
  • Publication alerts by email
  • Transfers
  • Advertising
  • Job board
  • Contact
  • Physician-Scientist Development
  • Current issue
  • Past issues
  • By specialty
    • COVID-19
    • Cardiology
    • Immunology
    • Metabolism
    • Nephrology
    • Oncology
    • Pulmonology
    • All ...
  • Videos
  • Collections
    • In-Press Preview
    • Resource and Technical Advances
    • Clinical Research and Public Health
    • Research Letters
    • Editorials
    • Perspectives
    • Physician-Scientist Development
    • Reviews
    • Top read articles

  • Current issue
  • Past issues
  • Specialties
  • In-Press Preview
  • Resource and Technical Advances
  • Clinical Research and Public Health
  • Research Letters
  • Editorials
  • Perspectives
  • Physician-Scientist Development
  • Reviews
  • Top read articles
  • About
  • Editors
  • Consulting Editors
  • For authors
  • Publication ethics
  • Publication alerts by email
  • Transfers
  • Advertising
  • Job board
  • Contact
Divergent stage-specific regulation of neutrophil function by glucose transporter 1 in murine antibody-mediated glomerulonephritis
Hossein Rahimi, Wonseok Choi, Doureradjou Peroumal, Shuxia Wang, Partha S. Biswas
Hossein Rahimi, Wonseok Choi, Doureradjou Peroumal, Shuxia Wang, Partha S. Biswas
View: Text | PDF
Research Article Immunology Inflammation Nephrology

Divergent stage-specific regulation of neutrophil function by glucose transporter 1 in murine antibody-mediated glomerulonephritis

  • Text
  • PDF
Abstract

Prolonged and dysregulated neutrophilic inflammation causes tissue damage in chronic inflammatory diseases, including antibody-mediated glomerulonephritis (AGN). An increase in glycolysis, supported by enhanced glucose uptake, is a hallmark of hyperneutrophilic inflammation. Neutrophils upregulate glucose transporter 1–mediated (Glut1-mediated) glucose incorporation for renal antimicrobial activities. However, little is known about the role of neutrophil-specific Glut1 function in the pathogenesis of AGN. Using a well-vetted mouse model of AGN, we show that neutrophils upregulate Glut1 expression and function in the nephritic kidney. We demonstrate that Glut1 function in the hematopoietic cells during the early stage of the disease is necessary for kidney pathology. Most importantly, neutrophil-intrinsic Glut1 function is critical for AGN. While neutrophil-specific Glut1 ablation diminished the expression of tissue-damaging effector molecules in both the early and late stages, renal cytokines’ and chemokines’ production were compromised only in the late stage of the disease. Consequently, Glut1 inhibitor treatment ameliorated renal pathology in AGN mice. These data identify a Glut1-driven inflammatory circuit in neutrophils, which is amenable to therapeutic targeting in AGN.

Authors

Hossein Rahimi, Wonseok Choi, Doureradjou Peroumal, Shuxia Wang, Partha S. Biswas

×

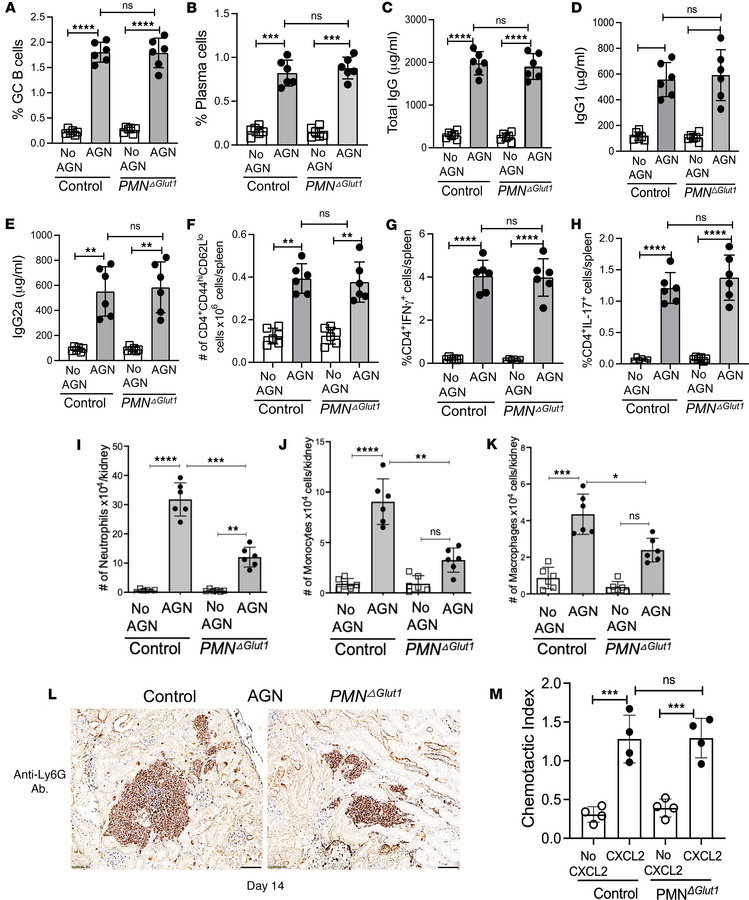
Figure 4

PMNGlut1 mice show compromised kidney inflammatory response in AGN.

Options: View larger image (or click on image) Download as PowerPoint

PMNGlut1 mice show compromised kidney inflammatory response in AGN.
Con...
Control and PMNGlut1 mice (n = 6) were subjected to AGN. (A) Flow cytometric analysis of splenic cells from control and PMNGlut1 mice (n = 6) was performed at day 12 after rabbit IgG + CFA immunization to determine the frequency of (A) GC B cells (liveB220+GL-7+CD95+) and (B) plasma cells (liveB220loCD138hi). At day 12, serum titers of mouse anti-rabbit (C) total IgG, (D) IgG1 isotype, and (E) IgG2a isotype were measured by ELISA. Flow cytometric analysis of splenic cells from control and PMNGlut1 mice (n = 6) was performed at day 12 to determine the frequency of (F) effector CD4+ T cells (liveCD4+CD62LloCD44hi). The splenocytes were stimulated with PMA/ionomycin for 4 hours and intracellularly stained for (G) IFN-γ and (H) IL-17 followed by flow cytometry analyses (gated on CD4+ cells). At day 14 after anti-GBM serum injection, control and PMNGlut1 kidneys (n = 6) were assessed for kidney-infiltrating (I) neutrophils (liveCD45+Ly6G+CD11b+), (J) monocytes (liveCD45+Ly6G-CD11c+CD11bhiF4/80lo), and (K) macrophages (liveCD45+Ly6G–CD11c+CD11bloF4/80hi) by flow cytometry. (L) At day 14 after anti-GBM serum injection, kidneys were subjected to immunohistochemistry using anti-Ly6G antibody. Image representative of 1 of 5 mice/group. Magnification: 400×. (M) PMNGlut1 and control BM neutrophils were subjected to Transwell plate migration assay in the presence or absence of CXCL2 (500 ng/mL) for 30 minutes. The number of neutrophils was counted in the lower and upper chambers and expressed as the Chemotactic Index (number of cells in the lower chamber/number of cells in the upper chamber). Data pooled from at least 2 (A–K) and 4 independent studies (L). Each dot represents an individual mouse (A–K) and individual experiments (M), and data are expressed as mean ± SD. Statistical analysis by 1-way ANOVA (A–K and M). *P < 0.05; **P < 0.01; ***P < 0.001; ****P < 0.0001.

Copyright © 2026 American Society for Clinical Investigation
ISSN 2379-3708

Sign up for email alerts