Go to The Journal of Clinical Investigation
  • About
  • Editors
  • Consulting Editors
  • For authors
  • Publication ethics
  • Publication alerts by email
  • Transfers
  • Advertising
  • Job board
  • Contact
  • Physician-Scientist Development
  • Current issue
  • Past issues
  • By specialty
    • COVID-19
    • Cardiology
    • Immunology
    • Metabolism
    • Nephrology
    • Oncology
    • Pulmonology
    • All ...
  • Videos
  • Collections
    • In-Press Preview
    • Resource and Technical Advances
    • Clinical Research and Public Health
    • Research Letters
    • Editorials
    • Perspectives
    • Physician-Scientist Development
    • Reviews
    • Top read articles

  • Current issue
  • Past issues
  • Specialties
  • In-Press Preview
  • Resource and Technical Advances
  • Clinical Research and Public Health
  • Research Letters
  • Editorials
  • Perspectives
  • Physician-Scientist Development
  • Reviews
  • Top read articles
  • About
  • Editors
  • Consulting Editors
  • For authors
  • Publication ethics
  • Publication alerts by email
  • Transfers
  • Advertising
  • Job board
  • Contact
Tfh2 and a subset of Tfh1 cells associate with antibody-mediated immunity to malaria
Megan S.F. Soon, Damian A. Oyong, Nicholas L. Dooley, Reena Mukhiya, Zuleima Pava, Dean W. Andrew, Jessica R. Loughland, James S. McCarthy, Jo-Anne Chan, James G. Beeson, Christian R. Engwerda, Ashraful Haque, Michelle J. Boyle
Megan S.F. Soon, Damian A. Oyong, Nicholas L. Dooley, Reena Mukhiya, Zuleima Pava, Dean W. Andrew, Jessica R. Loughland, James S. McCarthy, Jo-Anne Chan, James G. Beeson, Christian R. Engwerda, Ashraful Haque, Michelle J. Boyle
View: Text | PDF
Research Article Immunology Infectious disease

Tfh2 and a subset of Tfh1 cells associate with antibody-mediated immunity to malaria

  • Text
  • PDF
Abstract

High-affinity antibody production depends on CD4+ T follicular helper (Tfh) cells. In humans, peripheral blood Tfh cells are heterogenous, as evidenced by differential expression of the chemokine receptors CXCR3 and CCR6, which to date have served to classify 3 subsets, pTfh1, pTfh2, and pTfh17. Although pTfh1 responses dominate during blood-stage Plasmodium infections, a clear association with protective antibody responses remains to be described. We hypothesized that pTfh cells exhibit greater phenotypic and functional heterogeneity than described by CXCR3/CCR6 and that more nuanced pTfh subsets play distinct roles during Plasmodium infection. We mapped pTfh cell heterogeneity in healthy individuals prior to and during controlled human malaria infection (CHMI) using parallel single-cell RNA-Seq and VDJ-Seq. We uncovered 2 pTfh1 subsets or differential phenotypic states, distinguishable by CCR7 expression. Prior to infection, Tfh1-CCR7– cells exhibited higher baseline expression of inflammatory cytokines and genes associated with cytotoxicity. Tfh1-CCR7+ cells had higher germinal center signatures. Indeed, during CHMI, Tfh1-CCR7+, Tfh1-CCR7–, and Tfh2 cells all clonally expanded and became activated. However, only Tfh1-CCR7+ and Tfh2 cells positively associated with protective antibody production. Hence, our data reveal further complexity among human Tfh cells and highlight 2 distinct subsets associated with antibody-mediated immunity to malaria.

Authors

Megan S.F. Soon, Damian A. Oyong, Nicholas L. Dooley, Reena Mukhiya, Zuleima Pava, Dean W. Andrew, Jessica R. Loughland, James S. McCarthy, Jo-Anne Chan, James G. Beeson, Christian R. Engwerda, Ashraful Haque, Michelle J. Boyle

×

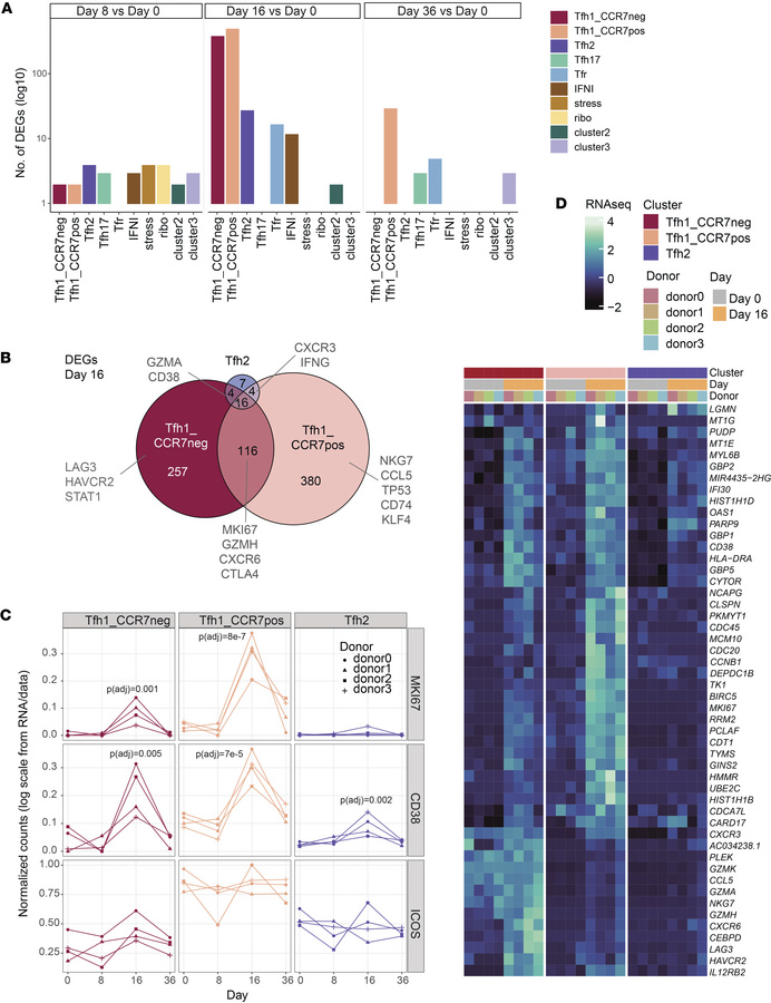
Figure 5

Transcriptional activation of Tfh cell subsets during CHMI.

Options: View larger image (or click on image) Download as PowerPoint
Transcriptional activation of Tfh cell subsets during CHMI.
(A) DEGs for...
(A) DEGs for each cluster were calculated at day 8, 16, and 36 compared with day 0. The number of DEGs for each subset and time point. (B) Venn diagram indicating the shared and unique DEGs at day 16 for Tfh1-CCR7neg, Tfh1-CCR7pos, and Tfh2 subsets. (C) Expression of activation genes MKI67, CD38, and ICOS in each individual in each Tfh subset at day 0, 8, 16, and 36 of CHMI. P is adjusted from pseudobulk analysis compared with day 0. (D) Average expression of top 50 unique upregulated genes for Tfh1-CCR7neg, Tfh1_CCR7pos, and Tfh2 (curated from top 20 upregulated DEGs in Tfh1-CCR7neg, Tfh1-CCR7pos, and Tfh2) cells across all 3 subsets at day 0 and at 16 subsets. See also Supplemental Figure 8.

Copyright © 2025 American Society for Clinical Investigation
ISSN 2379-3708

Sign up for email alerts