Go to The Journal of Clinical Investigation
  • About
  • Editors
  • Consulting Editors
  • For authors
  • Publication ethics
  • Publication alerts by email
  • Transfers
  • Advertising
  • Job board
  • Contact
  • Physician-Scientist Development
  • Current issue
  • Past issues
  • By specialty
    • COVID-19
    • Cardiology
    • Immunology
    • Metabolism
    • Nephrology
    • Oncology
    • Pulmonology
    • All ...
  • Videos
  • Collections
    • In-Press Preview
    • Resource and Technical Advances
    • Clinical Research and Public Health
    • Research Letters
    • Editorials
    • Perspectives
    • Physician-Scientist Development
    • Reviews
    • Top read articles

  • Current issue
  • Past issues
  • Specialties
  • In-Press Preview
  • Resource and Technical Advances
  • Clinical Research and Public Health
  • Research Letters
  • Editorials
  • Perspectives
  • Physician-Scientist Development
  • Reviews
  • Top read articles
  • About
  • Editors
  • Consulting Editors
  • For authors
  • Publication ethics
  • Publication alerts by email
  • Transfers
  • Advertising
  • Job board
  • Contact
ANGPTL8 links refeeding to monocyte dynamics and metabolic inflammation via the CCL5-CCR5 axis
Ran-Ran Kan, Si-Yi Wang, Xiao-Yu Meng, Li Huang, Yu-Xi Xiang, Bei-Bei Mao, Hua-Jie Zou, Ya-Ming Guo, Li-Meng Pan, Pei-Qiong Luo, Yan Yang, Zhe-Long Liu, De-Lin Ma, Wen-Jun Li, Yong Chen, Dan-Pei Li, Xue-Feng Yu
Ran-Ran Kan, Si-Yi Wang, Xiao-Yu Meng, Li Huang, Yu-Xi Xiang, Bei-Bei Mao, Hua-Jie Zou, Ya-Ming Guo, Li-Meng Pan, Pei-Qiong Luo, Yan Yang, Zhe-Long Liu, De-Lin Ma, Wen-Jun Li, Yong Chen, Dan-Pei Li, Xue-Feng Yu
View: Text | PDF
Research Article Immunology Metabolism

ANGPTL8 links refeeding to monocyte dynamics and metabolic inflammation via the CCL5-CCR5 axis

  • Text
  • PDF
Abstract

Metabolic inflammation is closely linked to dynamic changes in circulating monocyte populations, yet how nutritional signals regulate this process remains unclear. ANGPTL8, a hepatokine rapidly induced by refeeding, emerged as a key regulator of postprandial monocyte dynamics. We examined ANGPTL8 expression in human and murine fasting-refeeding models and manipulated ANGPTL8 expression specifically in hepatocytes to assess its role in metabolic inflammation and insulin resistance in obese mice. ANGPTL8 overexpression elevated levels of circulating monocytes and proinflammatory cytokines, while its deletion reduced these parameters and conferred metabolic benefits. Mechanistically, recombinant ANGPTL8 stimulated CCL5 production in bone marrow–derived macrophages via P38 signaling activation, promoting monocyte recruitment and proinflammatory macrophage polarization. These effects were mitigated by CCR5 antagonism. Rescue experiments demonstrated that CCL5 supplementation in Angptl8-deficient mice restored monocyte levels and inflammatory responses. Functionally, ANGPTL8 worsened insulin resistance and glucose intolerance in obese mice, effects that were reversed by its deletion and recapitulated by CCL5 administration. These findings suggest that ANGPTL8 functions as a nutritional checkpoint that links feeding status to monocyte-mediated inflammation through the CCL5-CCR5 axis. By driving monocytosis and proinflammatory macrophage activation, ANGPTL8 exacerbates metabolic dysfunction. Targeting the ANGPTL8-CCL5-CCR5 pathway may therefore offer a promising therapeutic strategy for managing obesity-related metabolic diseases.

Authors

Ran-Ran Kan, Si-Yi Wang, Xiao-Yu Meng, Li Huang, Yu-Xi Xiang, Bei-Bei Mao, Hua-Jie Zou, Ya-Ming Guo, Li-Meng Pan, Pei-Qiong Luo, Yan Yang, Zhe-Long Liu, De-Lin Ma, Wen-Jun Li, Yong Chen, Dan-Pei Li, Xue-Feng Yu

×

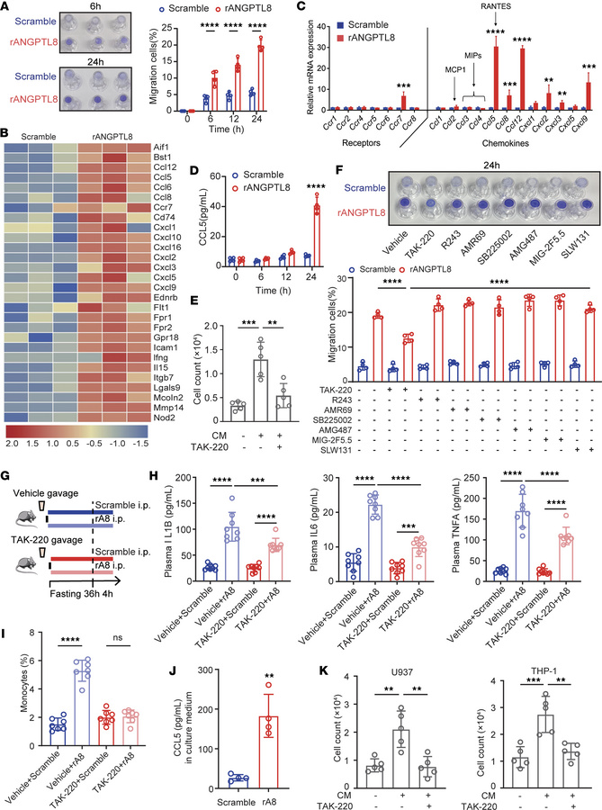
Figure 3

ANGPTL8 promotes monocyte migration via CCL5-CCR5.

Options: View larger image (or click on image) Download as PowerPoint
ANGPTL8 promotes monocyte migration via CCL5-CCR5.
(A) Representative im...
(A) Representative images and quantification of monocyte migration induced by conditioned medium (CM) from BMDMs pretreated with or without rA8 over time (n = 4). (B) Heatmap of chemokine-related DEGs (adjusted P < 0.05) in BMDMs cultured with or without rA8 (40 nM) stimulation for 24 hours (n = 3). (C) mRNA expression of chemokines and their receptors after BMDMs were treated with rA8 or scrambled protein (n = 6 cells examined over 3 independent experiments). (D) CCL5 levels in CM from BMDMs with rA8 stimulation over time (n = 4). (E) Migration of BMDMs with or without CCR5 antagonist (TAK-220) before rA8 stimulation (n = 5 cells examined over 3 independent experiments). (F) Effects of chemokine antagonists on migration of BMDMs with rA8 treatment (n = 4). (G) Experimental scheme for CCR5 antagonist (TAK-220) gavage and rA8 injection in Loxp and Angptl8HepOE mice. (H) Plasma proinflammation cytokine levels and (I) circulating monocyte populations of indicated groups (n = 8 mice/group). (J) CCL5 levels in CM from human MDMs with or without rA8 stimulation (n = 4). (K) Migration of U937 and THP-1 cells pretreated with or without CCR5 antagonist (TAK-220) before rA8 stimulation (n = 5 cells examined over 3 independent experiments). Migrated cells were fixed and stained with 0.1% crystal violet (A and F). The data are shown as the mean ± SEM and were statistically analyzed by 2-tailed Student’s t test (A, C, D, F, and J) or 1-way ANOVA with Tukey’s multiple-comparison test (E, H, I, and K). All samples are biologically independent replicates, and n indicates the number of biologically independent samples examined. All the P values were 2 sided, and adjustments were made for multiple comparisons. *P < 0.05, **P < 0.01, ***P < 0.001, ****P < 0.0001. DEGs, differentially expressed genes; MDMs, monocyte-derived macrophages; rA8, recombinant ANGPTL8; MCP1, monocyte chemoattractant protein-1 (CCL2); MIPs, macrophage inflammatory proteins, RANTES, regulated on activation normal T cell expressed and secreted (CCL5); CM, conditioned medium; TAK-220, CCR5 antagonist; R243, CCR8 antagonist; AMR69, CCL12 inhibitor; SB225002, CXCR2 antagonist; AMG487, CXCR3 antagonist; MIG-2F5.5, anti-CXCL9 antibody; SLW131, CCR7 antagonist.

Copyright © 2026 American Society for Clinical Investigation
ISSN 2379-3708

Sign up for email alerts