Go to The Journal of Clinical Investigation
  • About
  • Editors
  • Consulting Editors
  • For authors
  • Publication ethics
  • Publication alerts by email
  • Transfers
  • Advertising
  • Job board
  • Contact
  • Physician-Scientist Development
  • Current issue
  • Past issues
  • By specialty
    • COVID-19
    • Cardiology
    • Immunology
    • Metabolism
    • Nephrology
    • Oncology
    • Pulmonology
    • All ...
  • Videos
  • Collections
    • In-Press Preview
    • Resource and Technical Advances
    • Clinical Research and Public Health
    • Research Letters
    • Editorials
    • Perspectives
    • Physician-Scientist Development
    • Reviews
    • Top read articles

  • Current issue
  • Past issues
  • Specialties
  • In-Press Preview
  • Resource and Technical Advances
  • Clinical Research and Public Health
  • Research Letters
  • Editorials
  • Perspectives
  • Physician-Scientist Development
  • Reviews
  • Top read articles
  • About
  • Editors
  • Consulting Editors
  • For authors
  • Publication ethics
  • Publication alerts by email
  • Transfers
  • Advertising
  • Job board
  • Contact
Loss of TRPV4 reduces pancreatic cancer growth and metastasis
Joelle M.-J. Romac, Sandip M. Swain, Nidula Mullappilly, Bandana Bindhani, Rodger A. Liddle
Joelle M.-J. Romac, Sandip M. Swain, Nidula Mullappilly, Bandana Bindhani, Rodger A. Liddle
View: Text | PDF
Research Article Gastroenterology Oncology

Loss of TRPV4 reduces pancreatic cancer growth and metastasis

  • Text
  • PDF
Abstract

Pancreatic ductal adenocarcinoma (PDAC) is a rapidly metastasizing cancer characterized by a dense desmoplastic stroma composed of extracellular matrix (ECM) proteins, which complicates treatment. Upon stimulation, pancreatic stellate cells (PSCs) differentiated into cancer-associated fibroblasts (CAFs) that are the source of ECM and cytokines in PDAC. We previously reported that mechanical stress activates PSCs and induces fibrosis through mechanical ion channel PIEZO1-mediated TRPV4 channel activation, but its role in PDAC remains unclear. Here we report that pathological activation of PIEZO1 differentiated human PSCs into an inflammatory CAF phenotype that expresses chemoresistance and cancer stemness markers CD10 and GPR77. In an orthotopic PDAC model, TRPV4-KO mice exhibited a significant reduction in tumor size, circulating inflammatory cytokines, tissue inhibitor of metalloproteinases-1 (TIMP1), and premetastatic niche markers, serum amyloid A (SAA) proteins. A similar trend was observed in mice lacking functional PIEZO1 in PSCs. The livers of TRPV4-KO mice exhibited fewer cancer cell microlesions, lacked macrotumors, produced lower levels of inflammatory protein S100A8, and developed fewer inflammatory cell clusters. In orthotopic and genetically engineered models of PDAC, these mice also had improved survival, suggesting that blocking TRPV4 channels may be a promising therapeutic target for PDAC.

Authors

Joelle M.-J. Romac, Sandip M. Swain, Nidula Mullappilly, Bandana Bindhani, Rodger A. Liddle

×

Figure 1

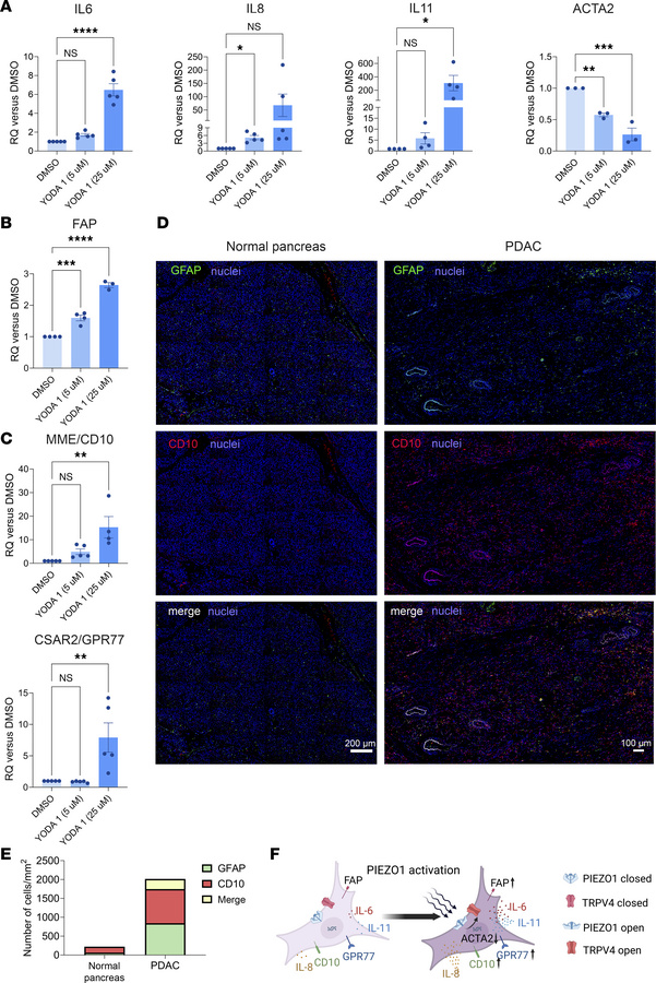
Piezo1 activation converts human PSCs to a FAPup-iCAF phenotype.

Options: View larger image (or click on image) Download as PowerPoint
Piezo1 activation converts human PSCs to a FAPup-iCAF phenotype.
Isolate...
Isolated human PSCs were incubated with Yoda 1 (5 or 25 μM) for 24 hours. (A–C) RNA was isolated, and RT-PCR assays were performed using primers for IL-6, IL-8, IL-11, and ACTA2 (A), FAP (B), and CD10 and GPR77 (C). Five human pancreas samples were used for the isolation of PSCs and in vitro studies. (D) Immunostaining of human normal pancreas or human PDAC with GFAP and CD10 antibodies. Note the colocalization of CD10 and GFAP. Scale bars: 200 μm (left) and 100 μm (right). (E) Stack bar representing the number of GFAP, CD10, and colocalized GFAP-CD10 cells in normal pancreas or PDAC tissue indicated that a similar number of CD10+ or GFAP+ were present in the PDAC tissue. No cell expression of both CD10+ and GFAP+ could be detected in the normal pancreatic tissue. (F) Graphical display recapitulating the phenotypic changes in human pancreatic stellate cells upon Piezo1 activation. Statistical analyses were performed using 1-way ANOVA with Dunnett’s post hoc test. Results are expressed as mean ± SEM. *P ≤ 0.05; **P ≤ 0.01: ***P ≤ 0.001; ****P ≤ 0.0001.

Copyright © 2025 American Society for Clinical Investigation
ISSN 2379-3708

Sign up for email alerts