Go to The Journal of Clinical Investigation
  • About
  • Editors
  • Consulting Editors
  • For authors
  • Publication ethics
  • Publication alerts by email
  • Transfers
  • Advertising
  • Job board
  • Contact
  • Physician-Scientist Development
  • Current issue
  • Past issues
  • By specialty
    • COVID-19
    • Cardiology
    • Immunology
    • Metabolism
    • Nephrology
    • Oncology
    • Pulmonology
    • All ...
  • Videos
  • Collections
    • In-Press Preview
    • Resource and Technical Advances
    • Clinical Research and Public Health
    • Research Letters
    • Editorials
    • Perspectives
    • Physician-Scientist Development
    • Reviews
    • Top read articles

  • Current issue
  • Past issues
  • Specialties
  • In-Press Preview
  • Resource and Technical Advances
  • Clinical Research and Public Health
  • Research Letters
  • Editorials
  • Perspectives
  • Physician-Scientist Development
  • Reviews
  • Top read articles
  • About
  • Editors
  • Consulting Editors
  • For authors
  • Publication ethics
  • Publication alerts by email
  • Transfers
  • Advertising
  • Job board
  • Contact
A dendritic cell population responsible for transglutaminase 2–mediated gluten antigen presentation in celiac disease
Fu-Chen Yang, Harrison A. Besser, Hye Rin Chun, Megan Albertelli, Nielsen Q. Fernandez-Becker, Bana Jabri, Chaitan Khosla
Fu-Chen Yang, Harrison A. Besser, Hye Rin Chun, Megan Albertelli, Nielsen Q. Fernandez-Becker, Bana Jabri, Chaitan Khosla
View: Text | PDF
Research Article Gastroenterology

A dendritic cell population responsible for transglutaminase 2–mediated gluten antigen presentation in celiac disease

  • Text
  • PDF
Abstract

In celiac disease (CeD), a gluten-dependent autoimmune disorder, transglutaminase 2 (TG2), deamidates selected glutamine residues in gluten peptides, while HLA-DQ2 presents deamidated antigens to inflammatory T cells. The cellular sources of pathogenic TG2 and DQ2 are unclear. Using chemical biology tools, we show that intestinal CD103+ dendritic cells (DCs) couple cell-surface TG2 to the endocytic LRP1 receptor to simultaneously deamidate gluten antigens and concentrate them in lysosomes. In DQ2-transgenic mice, CD103+ DCs loaded with deamidated antigens migrate from intestinal lamina propria and Peyer’s patches into mesenteric lymph nodes, where they engage T cells. In turn, gluten antigen presentation upregulates intestinal TG2 activity. The tool (HB-230) used to establish a role of CD103+ DCs in gluten antigen presentation and TG2 activation in mice also revealed that the TG2/LRP1 pathway is active in human CD14+ monocytes. Within this population of circulating monocytes, a DC subset with the gut-homing β7-integrin marker is elevated in patients with CeD with active disease compared with nonceliac controls or patients on a gluten-free diet. Our findings not only inform the cellular basis for gluten toxicity in CeD, but they also highlight the immunologic role of an enigmatic protein of growing therapeutic relevance in CeD and other immune disorders.

Authors

Fu-Chen Yang, Harrison A. Besser, Hye Rin Chun, Megan Albertelli, Nielsen Q. Fernandez-Becker, Bana Jabri, Chaitan Khosla

×

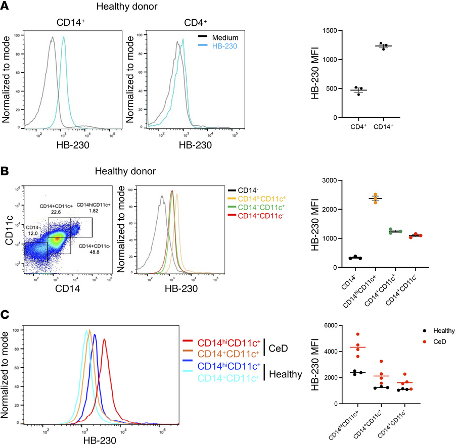
Figure 6

HB-230 uptake by peripheral CD14+ monocytes is increased in patients with celiac disease compared with healthy controls.

Options: View larger image (or click on image) Download as PowerPoint
HB-230 uptake by peripheral CD14+ monocytes is increased in patients wit...
Whole blood from either CeD or healthy patients was collected. Red blood cells were removed, and the remaining cells were incubated with HB-230 for 90 minutes. Following incubation, cells were stained with antibodies and analyzed using a flow cytometer. (A) The histogram displays the fluorescence intensity of HB-230, and the dot plot shows the mean fluorescence intensity (MFI), among CD4+ T cells or CD14+ monocytes from healthy donors. (B) The dot plot shows the monocyte gating, and the histogram shows the MFI of HB-230 among CD14– cells (black), CD14hiCD11c+ (yellow), CD14+CD11c+ monocytes (green), and CD14+CD11c– monocytes (red) from healthy donors. The dot plot displays the MFI of HB-230 among different populations. (C) The histogram displays the fluorescence intensity of HB-230 among CD14hiCD11c+ (red from the patient with CeD and blue from the healthy control) or CD14+CD11c+ monocytes (orange from the patient with CeD and cyan from the healthy control). The dot plot displays the MFI of HB-230 among different populations from patients with CeD (n = 4) or healthy controls (n = 3). Data represent mean ± SEM.

Copyright © 2026 American Society for Clinical Investigation
ISSN 2379-3708

Sign up for email alerts