Go to The Journal of Clinical Investigation
  • About
  • Editors
  • Consulting Editors
  • For authors
  • Publication ethics
  • Publication alerts by email
  • Transfers
  • Advertising
  • Job board
  • Contact
  • Physician-Scientist Development
  • Current issue
  • Past issues
  • By specialty
    • COVID-19
    • Cardiology
    • Immunology
    • Metabolism
    • Nephrology
    • Oncology
    • Pulmonology
    • All ...
  • Videos
  • Collections
    • In-Press Preview
    • Resource and Technical Advances
    • Clinical Research and Public Health
    • Research Letters
    • Editorials
    • Perspectives
    • Physician-Scientist Development
    • Reviews
    • Top read articles

  • Current issue
  • Past issues
  • Specialties
  • In-Press Preview
  • Resource and Technical Advances
  • Clinical Research and Public Health
  • Research Letters
  • Editorials
  • Perspectives
  • Physician-Scientist Development
  • Reviews
  • Top read articles
  • About
  • Editors
  • Consulting Editors
  • For authors
  • Publication ethics
  • Publication alerts by email
  • Transfers
  • Advertising
  • Job board
  • Contact
A platelet transcriptomic signature of thromboinflammation predicts cardiovascular risk
Antonia Beitzen-Heineke, Matthew A. Muller, Yuhe Xia, Elliot Luttrell-Williams, Florencia Schlamp, Deepak Voora, Kelly V. Ruggles, Michael S. Garshick, Tessa J. Barrett, Jeffrey S. Berger
Antonia Beitzen-Heineke, Matthew A. Muller, Yuhe Xia, Elliot Luttrell-Williams, Florencia Schlamp, Deepak Voora, Kelly V. Ruggles, Michael S. Garshick, Tessa J. Barrett, Jeffrey S. Berger
View: Text | PDF
Clinical Research and Public Health Cardiology Inflammation Vascular biology

A platelet transcriptomic signature of thromboinflammation predicts cardiovascular risk

  • Text
  • PDF
Abstract

BACKGROUND Platelets are increasingly recognized as active participants in immune signaling and systemic inflammation. Upon activation, platelets form monocyte platelet aggregates (MPA) representing the crossroads of thrombosis and inflammation. We hypothesized that platelet transcriptomics could capture this thromboinflammatory axis and identify individuals at elevated cardiovascular risk.METHODS: MPA levels, defined as CD14+CD61+ cells, were measured using flow cytometry at 2 time points, 4 weeks apart, in healthy individuals Platelets were isolated and sequenced. Individuals were categorized as MPAhi or MPAlo based on consistently high or low MPA levels across time points.RESULTS Among 149 participants (median age 52 years, 57% female, 50% non-White), MPAhi individuals exhibited increased expression of platelet activation markers P-selectin (P < 0.001), PAC-1 (P = 0.021), and CD40L (P < 0.001) and enriched immune signaling pathways. Informed by MPA levels and derived from the platelet transcriptome, we developed a 42-gene thromboinflammation platelet signature (TIPS), which correlated with MPA levels in multiple cohorts and was reproducible over time. TIPS was elevated in patients with COVID-19 (P = 0.0002) and myocardial infarction (Padj = 0.008), and as in predicted future cardiovascular events in patients who underwent lower extremity revascularization after a median follow-up of 18 months (adjusted for age, sex, race, and ethnicity [adjHR] 1.55, P = 0.006). Notably, TIPS was modifiable by ticagrelor (P = 0.002) but not aspirin.CONCLUSION These findings establish MPA as a biomarker of thromboinflammation and introduce TIPS, a platelet RNA signature, that captures thromboinflammation and provides a promising tool for cardiovascular risk stratification and a potential therapeutic target.TRIAL REGISTRATION NCT04369664FUNDING NIH R35HL144993, NIH R01HL139909, and AHA 16SFRN2873002 to JSB, DFG Walter-Benjamin-Programme 537070747 to AB.

Authors

Antonia Beitzen-Heineke, Matthew A. Muller, Yuhe Xia, Elliot Luttrell-Williams, Florencia Schlamp, Deepak Voora, Kelly V. Ruggles, Michael S. Garshick, Tessa J. Barrett, Jeffrey S. Berger

×

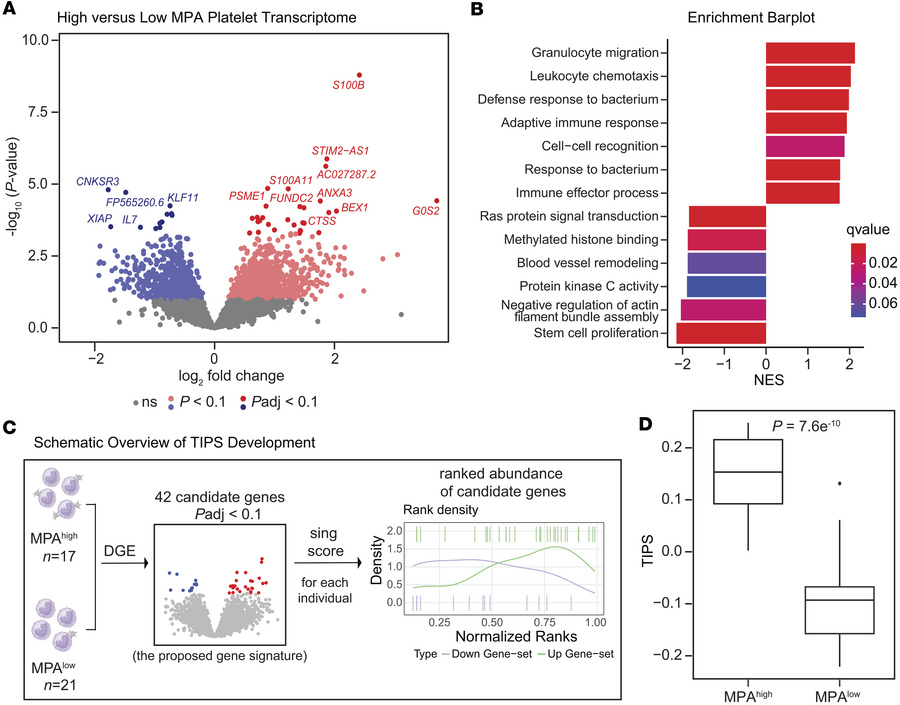
Figure 4

Platelet RNA transcriptomics in MPAhi versus MPAlo groups.

Options: View larger image (or click on image) Download as PowerPoint
Platelet RNA transcriptomics in MPAhi versus MPAlo groups.
Platelets wer...
Platelets were collected from healthy individuals; RNA was isolated and RNA-Seq performed. (A) Volcano plot showing differential gene expression (DGE), assessed using the DESeq method, in MPAhi compared with MPAlo groups. P values adjusted for age, sex, race, and ethnicity. (B) Gene set enrichment analysis showing differentially expressed pathways between MPAhi and MPAlo groups. NES, normalized enrichment score. (C) Based on differentially expressed genes between MPAhi and MPAlo groups with an adjusted P < 0.1 a transcriptomic signature, TIPS, was developed and calculated for each individual using the singscore method. (D) Box plot showing TIPS in MPAhi versus MPAlo individuals in the derivation cohort. Boxes show the interquartile range (IQR) with the median line, whiskers extend to 1.5 × IQR, and dots indicate outliers beyond that range. A t test was applied.

Copyright © 2026 American Society for Clinical Investigation
ISSN 2379-3708

Sign up for email alerts