Go to The Journal of Clinical Investigation
  • About
  • Editors
  • Consulting Editors
  • For authors
  • Publication ethics
  • Publication alerts by email
  • Transfers
  • Advertising
  • Job board
  • Contact
  • Physician-Scientist Development
  • Current issue
  • Past issues
  • By specialty
    • COVID-19
    • Cardiology
    • Immunology
    • Metabolism
    • Nephrology
    • Oncology
    • Pulmonology
    • All ...
  • Videos
  • Collections
    • In-Press Preview
    • Resource and Technical Advances
    • Clinical Research and Public Health
    • Research Letters
    • Editorials
    • Perspectives
    • Physician-Scientist Development
    • Reviews
    • Top read articles

  • Current issue
  • Past issues
  • Specialties
  • In-Press Preview
  • Resource and Technical Advances
  • Clinical Research and Public Health
  • Research Letters
  • Editorials
  • Perspectives
  • Physician-Scientist Development
  • Reviews
  • Top read articles
  • About
  • Editors
  • Consulting Editors
  • For authors
  • Publication ethics
  • Publication alerts by email
  • Transfers
  • Advertising
  • Job board
  • Contact
Distinct transcriptional and epigenomic programs define Hofbauer cells in term placenta
Benjámin R. Baráth, Dóra Bojcsuk, Krisztian Bene, Noemí Caballero-Sánchez, Tímea Cseh, João CR. de Freitas, Petros Tzerpos, Marta Toth, Zhonghua Tang, Seth Guller, Zoárd Tibor Krasznai, Patrícia Neuperger, Gabor J. Szebeni, Gergely Nagy, Tamás Deli, Laszlo Nagy
Benjámin R. Baráth, Dóra Bojcsuk, Krisztian Bene, Noemí Caballero-Sánchez, Tímea Cseh, João CR. de Freitas, Petros Tzerpos, Marta Toth, Zhonghua Tang, Seth Guller, Zoárd Tibor Krasznai, Patrícia Neuperger, Gabor J. Szebeni, Gergely Nagy, Tamás Deli, Laszlo Nagy
View: Text | PDF
Research Article Immunology Reproductive biology

Distinct transcriptional and epigenomic programs define Hofbauer cells in term placenta

  • Text
  • PDF
Abstract

Hofbauer cells (HBCs) are fetal macrophages located in the placenta that contribute to antimicrobial defense, angiogenesis, tissue remodeling, and metabolic processes within the chorionic villi. Although their roles in placental biology are increasingly recognized, the mechanisms that regulate HBC identity and function are not yet fully defined. This study aimed to define the core transcriptomic and epigenomic features of HBCs in term placentas and to examine their capacity for transcriptional responsiveness and phenotypic variation. Using chromatin accessibility profiling and bulk RNA-seq, we found that HBCs exhibit a unique gene expression and chromatin accessibility profile compared with other fetal and adult macrophages. We identified a coordinated transcriptional network involving nuclear receptors (NRs) NR4A1–3, the glucocorticoid receptor, and RFX family members (RFX1, RFX2, RFX5) that appears to shape HBC identity, particularly through pathways linked to lipid metabolism and angiogenesis. Although exploratory in nature, in vitro stimulation studies showed that HBCs exhibited increased transcriptional activity in response to combined IL-4 and rosiglitazone treatment, including induction of the lipid transporter CD36. Mass cytometry analysis revealed surface markers indicative of both immature and mature macrophage states. These results together indicate that HBCs are a distinct and diverse population of macrophages with a specialized, adaptable regulatory program in the human placenta.

Authors

Benjámin R. Baráth, Dóra Bojcsuk, Krisztian Bene, Noemí Caballero-Sánchez, Tímea Cseh, João CR. de Freitas, Petros Tzerpos, Marta Toth, Zhonghua Tang, Seth Guller, Zoárd Tibor Krasznai, Patrícia Neuperger, Gabor J. Szebeni, Gergely Nagy, Tamás Deli, Laszlo Nagy

×

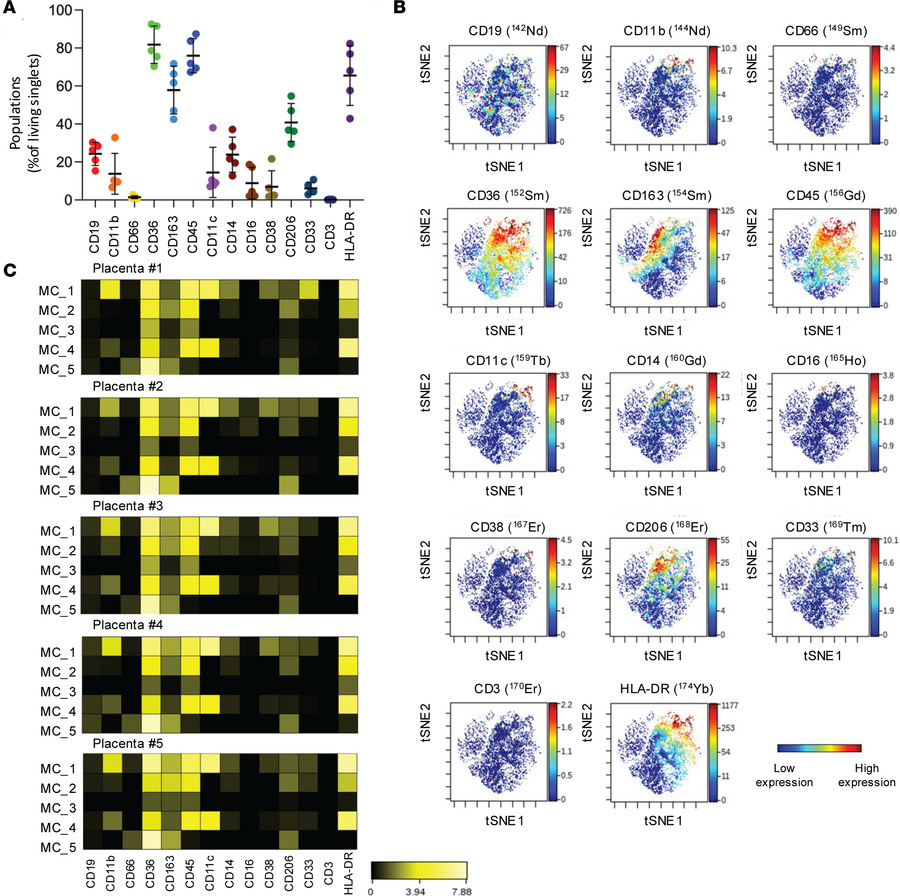
Figure 7

Single-cell heterogeneity of HBCs revealed by multidimensional immunophenotyping using CyTOF.

Options: View larger image (or click on image) Download as PowerPoint
Single-cell heterogeneity of HBCs revealed by multidimensional immunophe...
(A) The percentage of HBCs (n = 5) for the expression of the investigated 14 markers in relation to the living singlets. (B) The visualization of stochastic neighbor embedding (viSNE) analysis of HBCs — 8,500 cells per sample were viSNE-plotted in Cytobank within the living singlets according to the following parameters: iterations: 1,000, perplexity: 30, and theta: 0.5. Blue corresponds to low expression; red corresponds to high expression. (C) Comparative heatmap (table’s minimum setting in Cytobank) of mass cytometry data (arcsinh-transformed median intensity values; shown on the color scale) regarding marker expression intensity values of the FlowSOM metaclusters.

Copyright © 2026 American Society for Clinical Investigation
ISSN 2379-3708

Sign up for email alerts