Go to The Journal of Clinical Investigation
  • About
  • Editors
  • Consulting Editors
  • For authors
  • Publication ethics
  • Publication alerts by email
  • Transfers
  • Advertising
  • Job board
  • Contact
  • Physician-Scientist Development
  • Current issue
  • Past issues
  • By specialty
    • COVID-19
    • Cardiology
    • Immunology
    • Metabolism
    • Nephrology
    • Oncology
    • Pulmonology
    • All ...
  • Videos
  • Collections
    • In-Press Preview
    • Resource and Technical Advances
    • Clinical Research and Public Health
    • Research Letters
    • Editorials
    • Perspectives
    • Physician-Scientist Development
    • Reviews
    • Top read articles

  • Current issue
  • Past issues
  • Specialties
  • In-Press Preview
  • Resource and Technical Advances
  • Clinical Research and Public Health
  • Research Letters
  • Editorials
  • Perspectives
  • Physician-Scientist Development
  • Reviews
  • Top read articles
  • About
  • Editors
  • Consulting Editors
  • For authors
  • Publication ethics
  • Publication alerts by email
  • Transfers
  • Advertising
  • Job board
  • Contact
Enhancement of drug delivery through fibroblast activation protein–targeted near-infrared photoimmunotherapy
Seitaro Nishimura, Kazuhiro Noma, Tasuku Matsumoto, Yasushige Takeda, Tatsuya Takahashi, Hijiri Matsumoto, Kento Kawasaki, Hotaka Kawai, Tomoyoshi Kunitomo, Masaaki Akai, Teruki Kobayashi, Noriyuki Nishiwaki, Hajime Kashima, Takuya Kato, Satoru Kikuchi, Shunsuke Tanabe, Toshiaki Ohara, Hiroshi Tazawa, Yasuhiro Shirakawa, Peter L. Choyke, Hisataka Kobayashi, Toshiyoshi Fujiwara
Seitaro Nishimura, Kazuhiro Noma, Tasuku Matsumoto, Yasushige Takeda, Tatsuya Takahashi, Hijiri Matsumoto, Kento Kawasaki, Hotaka Kawai, Tomoyoshi Kunitomo, Masaaki Akai, Teruki Kobayashi, Noriyuki Nishiwaki, Hajime Kashima, Takuya Kato, Satoru Kikuchi, Shunsuke Tanabe, Toshiaki Ohara, Hiroshi Tazawa, Yasuhiro Shirakawa, Peter L. Choyke, Hisataka Kobayashi, Toshiyoshi Fujiwara
View: Text | PDF
Research Article Gastroenterology Oncology

Enhancement of drug delivery through fibroblast activation protein–targeted near-infrared photoimmunotherapy

  • Text
  • PDF
Abstract

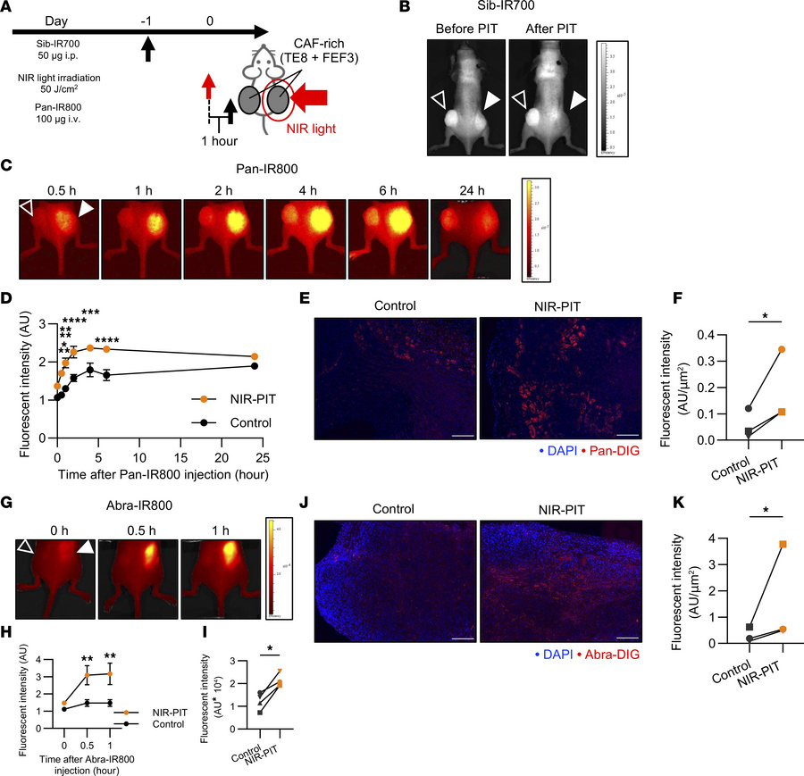
The tumor microenvironment plays a key role in cancer progression and therapy resistance, with cancer-associated fibroblasts (CAFs) contributing to desmoplasia, extracellular matrix (ECM) remodeling, and elevated interstitial fluid pressure, all of which hinder drug delivery. We investigated fibroblast activation protein–targeted (FAP-targeted) near-infrared photoimmunotherapy (NIR-PIT) as a strategy to improve drug penetration in CAF-rich tumors. In clinical esophageal cancer samples, FAP expression strongly correlated with increased collagen I, hyaluronic acid, and microvascular collapse. CAF-rich 3D spheroids demonstrated elevated ECM deposition and significantly impaired drug uptake compared with CAF-poor models. FAP-targeted NIR-PIT selectively reduced CAFs, reduced ECM components, and restored drug permeability. In vivo, FAP-targeted NIR-PIT enhanced the accumulation of panitumumab and Abraxane in CAF-rich tumors and improved antitumor efficacy when combined with chemotherapy. These findings highlight FAP-targeted NIR-PIT as a promising therapeutic approach to remodel the tumor stroma and overcome drug resistance in desmoplastic solid tumors.

Authors

Seitaro Nishimura, Kazuhiro Noma, Tasuku Matsumoto, Yasushige Takeda, Tatsuya Takahashi, Hijiri Matsumoto, Kento Kawasaki, Hotaka Kawai, Tomoyoshi Kunitomo, Masaaki Akai, Teruki Kobayashi, Noriyuki Nishiwaki, Hajime Kashima, Takuya Kato, Satoru Kikuchi, Shunsuke Tanabe, Toshiaki Ohara, Hiroshi Tazawa, Yasuhiro Shirakawa, Peter L. Choyke, Hisataka Kobayashi, Toshiyoshi Fujiwara

×

Figure 7

In vivo enhanced drug delivery of panitumumab and Abraxane by FAP-targeted NIR-PIT.

Options: View larger image (or click on image) Download as PowerPoint
In vivo enhanced drug delivery of panitumumab and Abraxane by FAP-target...
CAF-rich tumors (human TE8 cells cocultured with human FEF3 cells at a 1:3 ratio) were used throughout this figure. (A) Schematic of treatment protocol and NIR light exposure. (B) Sib-IR700 imaging before and after FAP-targeted NIR-PIT in a bilateral CAF-rich tumor model with tumors reaching 500 mm3. Filled arrowheads indicate NIR-irradiated tumors (right), and open arrowheads indicate non-irradiated tumors (left). (C) Pan-IR800 imaging in a bilateral CAF-rich tumor model following FAP-targeted NIR-PIT. Filled arrowheads show NIR-irradiated tumors (right), and open arrowheads show non-irradiated tumors (left). (D) Fluorescence intensity ratio analysis (control/background vs. NIR-PIT–treated/background) over time after Pan-IR800 administration (n = 4; mean ± SEM; repeated-measures 2-way ANOVA with Tukey’s test). (E) Fluorescent IHC image showing Pan-DIG accumulation in control versus NIR-PIT–treated tumors 1 hour after treatment. DIG, red; DAPI, blue. Original magnification, ×100 (scale bars: 200 μm). (F) Quantitative comparison of Pan-DIG fluorescence intensity per area (μm2) between control and NIR-PIT–treated tumors (n = 3; ratio paired t test). (G) Abra-IR800 imaging in bilateral CAF-rich tumor models after FAP-targeted NIR-PIT. Filled arrowheads indicate NIR-irradiated tumors (right), and open arrowheads indicate non-irradiated tumors (left). (H) Fluorescent intensity ratio analysis (control/background vs. PIT-treated/background) after Abra-IR800 application (n = 4; mean ± SEM; repeated-measures 2-way ANOVA with Tukey’s test). (I) Comparative analysis of mean fluorescence intensity in control and NIR-PIT–treated tumors for each mouse (n = 4; ratio paired t test). (J) Fluorescent IHC image showing Abra-DIG accumulation in control versus NIR-PIT–treated tumors 1 hour after treatment. DIG, red; DAPI, blue. Original magnification, ×100 (scale bars: 200 μm). (K) Quantitative comparison of Abra-DIG fluorescence intensity per area (μm2) between control and NIR-PIT–treated tumors (n = 3; ratio paired t test). Statistical significance: *P < 0.05; **P < 0.01; ***P < 0.001; ****P < 0.0001.

Copyright © 2026 American Society for Clinical Investigation
ISSN 2379-3708

Sign up for email alerts