Go to The Journal of Clinical Investigation
  • About
  • Editors
  • Consulting Editors
  • For authors
  • Publication ethics
  • Publication alerts by email
  • Transfers
  • Advertising
  • Job board
  • Contact
  • Physician-Scientist Development
  • Current issue
  • Past issues
  • By specialty
    • COVID-19
    • Cardiology
    • Immunology
    • Metabolism
    • Nephrology
    • Oncology
    • Pulmonology
    • All ...
  • Videos
  • Collections
    • In-Press Preview
    • Resource and Technical Advances
    • Clinical Research and Public Health
    • Research Letters
    • Editorials
    • Perspectives
    • Physician-Scientist Development
    • Reviews
    • Top read articles

  • Current issue
  • Past issues
  • Specialties
  • In-Press Preview
  • Resource and Technical Advances
  • Clinical Research and Public Health
  • Research Letters
  • Editorials
  • Perspectives
  • Physician-Scientist Development
  • Reviews
  • Top read articles
  • About
  • Editors
  • Consulting Editors
  • For authors
  • Publication ethics
  • Publication alerts by email
  • Transfers
  • Advertising
  • Job board
  • Contact
Fecal microbiota transplantation promotes type 2 mucosal immune responses with colonic epithelium proliferation in patients with recurrent Clostridioides difficile
G. Brett Moreau, Jiayi Tian, Nick R. Natale, Farha Naz, Mary K. Young, Uma Nayak, Mehmet Tanyüksel, Isaura Rigo, Gregory R. Madden, Mayuresh M. Abhyankar, Nicholas Hagspiel, Savannah Brovero, Mark Worthington, Brian Behm, Chelsea Marie, William A. Petri Jr., Girija Ramakrishnan
G. Brett Moreau, Jiayi Tian, Nick R. Natale, Farha Naz, Mary K. Young, Uma Nayak, Mehmet Tanyüksel, Isaura Rigo, Gregory R. Madden, Mayuresh M. Abhyankar, Nicholas Hagspiel, Savannah Brovero, Mark Worthington, Brian Behm, Chelsea Marie, William A. Petri Jr., Girija Ramakrishnan
View: Text | PDF
Clinical Research and Public Health Immunology Infectious disease

Fecal microbiota transplantation promotes type 2 mucosal immune responses with colonic epithelium proliferation in patients with recurrent Clostridioides difficile

  • Text
  • PDF
Abstract

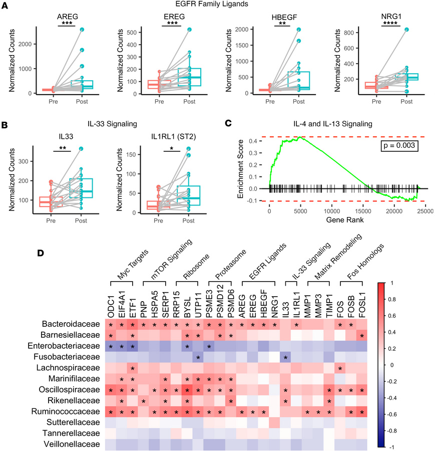
BACKGROUND Fecal microbiota transplantation (FMT) is the most effective therapy for recurrent Clostridioides difficile infection (rCDI), yet its mechanism of action remains poorly understood.METHODS We report the results of a clinical trial of patients undergoing FMT therapy for rCDI (n = 16), which analyzed colon biopsies, plasma, PBMCs, and stool at the time of FMT and 2-month follow-up. Plasma and colon biopsy samples were also collected from healthy controls for comparison with patients with rCDI. Microbiome composition, colonic gene expression, and immune changes were evaluated through high-throughput sequencing and immunoprofiling via flow cytometry.RESULTS No patients experienced recurrence at follow-up. FMT significantly altered the intestinal microbiome but had no significant impact on the systemic immune system. In contrast, FMT promoted broad changes in colonic transcriptional profiles compared with both pre-FMT and healthy control biopsies, inhibiting genes associated with proinflammatory signaling and upregulating type 2 immunity and proliferative pathways (Myc and mTORC1). FMT increased expression of IL-33 and the type 2 immune EGFR family ligand amphiregulin, potentially explaining upregulation of Myc and mTORC1 pathways. Spatial transcriptomics demonstrated that these changes were localized to the colonic epithelium. Comparison of transcriptional profiles with available single-cell gene sets determined that post-FMT biopsies were enriched in signatures associated with proliferative cell types while repressing signatures of differentiated colonocytes.CONCLUSION We conclude that FMT promotes proliferation of the colonic epithelium in patients with rCDI, which may drive regeneration and protect against subsequent CDI.TRIAL REGISTRATION Clinicaltrials.gov NCT02797288.FUNDING This work was funded by grants from the NIH.

Authors

G. Brett Moreau, Jiayi Tian, Nick R. Natale, Farha Naz, Mary K. Young, Uma Nayak, Mehmet Tanyüksel, Isaura Rigo, Gregory R. Madden, Mayuresh M. Abhyankar, Nicholas Hagspiel, Savannah Brovero, Mark Worthington, Brian Behm, Chelsea Marie, William A. Petri Jr., Girija Ramakrishnan

×

Figure 7

FMT promotes EGFR family ligand and IL-33 signaling gene expression.

Options: View larger image (or click on image) Download as PowerPoint
FMT promotes EGFR family ligand and IL-33 signaling gene expression.
(A ...
(A and B) Normalized gene counts of (A) select EGFR family ligands or (B) select IL-33 signaling genes. Statistics are derived from the DESeq2 multivariate model, which adjusts for multiple comparisons. (C) GSEA plot of the Reactome IL-4 and IL-13 signaling gene set. (D) Heatmap of Pearson correlation coefficient values between select gene pathways and significantly altered microbiome families derived from 16S sequencing of intestinal brushing samples. Statistics represent the results of a Pearson’s correlation without correction for multiple comparisons. *P < 0.05; **P < 0.01, ***P < 0.001; ****P < 0.0001 (n = 16 per group).

Copyright © 2026 American Society for Clinical Investigation
ISSN 2379-3708

Sign up for email alerts