Go to The Journal of Clinical Investigation
  • About
  • Editors
  • Consulting Editors
  • For authors
  • Publication ethics
  • Publication alerts by email
  • Transfers
  • Advertising
  • Job board
  • Contact
  • Physician-Scientist Development
  • Current issue
  • Past issues
  • By specialty
    • COVID-19
    • Cardiology
    • Immunology
    • Metabolism
    • Nephrology
    • Oncology
    • Pulmonology
    • All ...
  • Videos
  • Collections
    • In-Press Preview
    • Resource and Technical Advances
    • Clinical Research and Public Health
    • Research Letters
    • Editorials
    • Perspectives
    • Physician-Scientist Development
    • Reviews
    • Top read articles

  • Current issue
  • Past issues
  • Specialties
  • In-Press Preview
  • Resource and Technical Advances
  • Clinical Research and Public Health
  • Research Letters
  • Editorials
  • Perspectives
  • Physician-Scientist Development
  • Reviews
  • Top read articles
  • About
  • Editors
  • Consulting Editors
  • For authors
  • Publication ethics
  • Publication alerts by email
  • Transfers
  • Advertising
  • Job board
  • Contact
Fecal microbiota transplantation promotes type 2 mucosal immune responses with colonic epithelium proliferation in patients with recurrent Clostridioides difficile
G. Brett Moreau, Jiayi Tian, Nick R. Natale, Farha Naz, Mary K. Young, Uma Nayak, Mehmet Tanyüksel, Isaura Rigo, Gregory R. Madden, Mayuresh M. Abhyankar, Nicholas Hagspiel, Savannah Brovero, Mark Worthington, Brian Behm, Chelsea Marie, William A. Petri Jr., Girija Ramakrishnan
G. Brett Moreau, Jiayi Tian, Nick R. Natale, Farha Naz, Mary K. Young, Uma Nayak, Mehmet Tanyüksel, Isaura Rigo, Gregory R. Madden, Mayuresh M. Abhyankar, Nicholas Hagspiel, Savannah Brovero, Mark Worthington, Brian Behm, Chelsea Marie, William A. Petri Jr., Girija Ramakrishnan
View: Text | PDF
Clinical Research and Public Health Immunology Infectious disease

Fecal microbiota transplantation promotes type 2 mucosal immune responses with colonic epithelium proliferation in patients with recurrent Clostridioides difficile

  • Text
  • PDF
Abstract

BACKGROUND Fecal microbiota transplantation (FMT) is the most effective therapy for recurrent Clostridioides difficile infection (rCDI), yet its mechanism of action remains poorly understood.METHODS We report the results of a clinical trial of patients undergoing FMT therapy for rCDI (n = 16), which analyzed colon biopsies, plasma, PBMCs, and stool at the time of FMT and 2-month follow-up. Plasma and colon biopsy samples were also collected from healthy controls for comparison with patients with rCDI. Microbiome composition, colonic gene expression, and immune changes were evaluated through high-throughput sequencing and immunoprofiling via flow cytometry.RESULTS No patients experienced recurrence at follow-up. FMT significantly altered the intestinal microbiome but had no significant impact on the systemic immune system. In contrast, FMT promoted broad changes in colonic transcriptional profiles compared with both pre-FMT and healthy control biopsies, inhibiting genes associated with proinflammatory signaling and upregulating type 2 immunity and proliferative pathways (Myc and mTORC1). FMT increased expression of IL-33 and the type 2 immune EGFR family ligand amphiregulin, potentially explaining upregulation of Myc and mTORC1 pathways. Spatial transcriptomics demonstrated that these changes were localized to the colonic epithelium. Comparison of transcriptional profiles with available single-cell gene sets determined that post-FMT biopsies were enriched in signatures associated with proliferative cell types while repressing signatures of differentiated colonocytes.CONCLUSION We conclude that FMT promotes proliferation of the colonic epithelium in patients with rCDI, which may drive regeneration and protect against subsequent CDI.TRIAL REGISTRATION Clinicaltrials.gov NCT02797288.FUNDING This work was funded by grants from the NIH.

Authors

G. Brett Moreau, Jiayi Tian, Nick R. Natale, Farha Naz, Mary K. Young, Uma Nayak, Mehmet Tanyüksel, Isaura Rigo, Gregory R. Madden, Mayuresh M. Abhyankar, Nicholas Hagspiel, Savannah Brovero, Mark Worthington, Brian Behm, Chelsea Marie, William A. Petri Jr., Girija Ramakrishnan

×

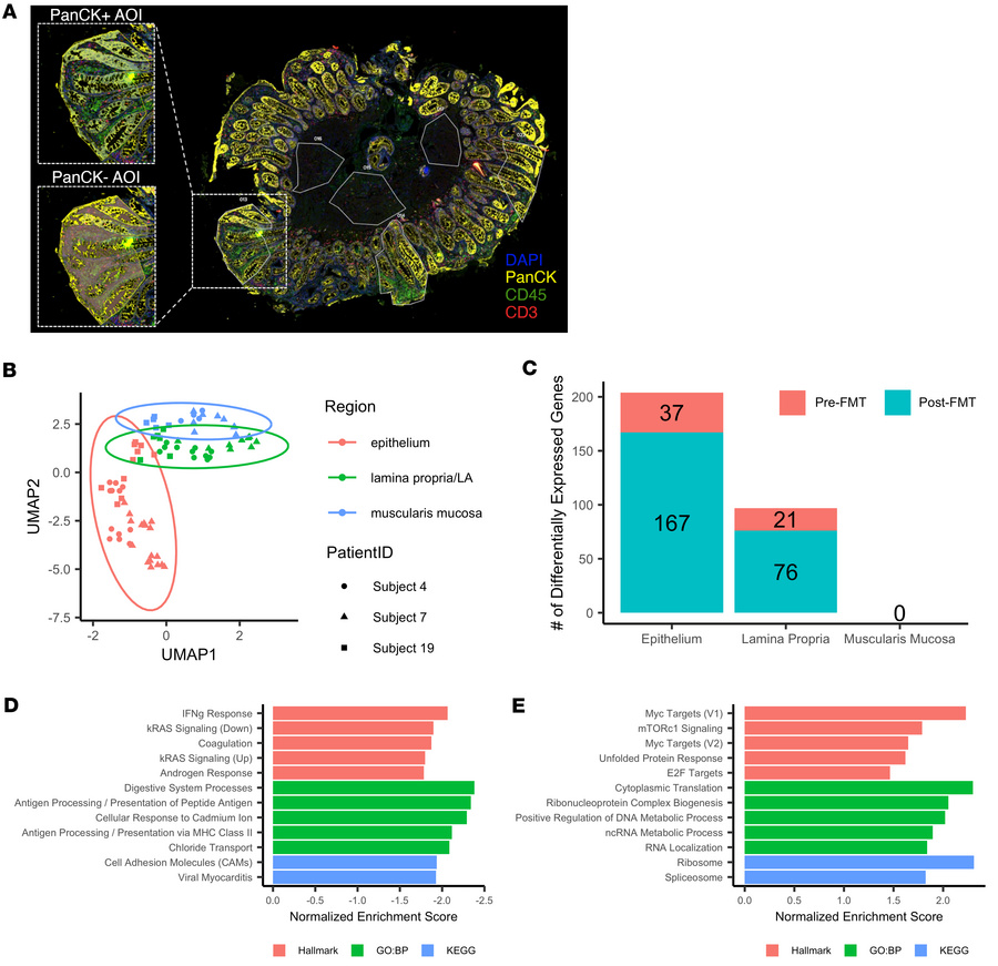
Figure 5

Colonic transcriptional changes are driven by changes in the epithelium.

Options: View larger image (or click on image) Download as PowerPoint
Colonic transcriptional changes are driven by changes in the epithelium....
(A) Representative sample of tissue used for spatial transcriptomics. Regions of interest (ROI) are outlined in white solid lines, with the insert highlighting 1 ROI. Areas of illumination (AOI) are grayed out regions of the insert, highlighting PanCK+ (top) and PanCK– (bottom) regions. Two independent biopsies before and after FMT were analyzed from a subset (n = 3) of patients in the study. (B) UMAP of sequenced AOI. Colors correspond to tissue region; shapes correspond to the patient from which the sample was taken. (C) Number of DEGs upregulated either before FMT (red) or after FMT (blue) per tissue type. (D and E) Ranked bar plot of the most significantly decreased (D) or increased (E) gene sets within the epithelium after FMT as determined by GSEA. Top 5 gene sets are shown for the Hallmark (red), Gene Ontology: Biological Processes (green), and KEGG (blue) databases. Fewer than 5 gene sets indicate that there were fewer than 5 significant gene sets for that database.

Copyright © 2026 American Society for Clinical Investigation
ISSN 2379-3708

Sign up for email alerts