Go to The Journal of Clinical Investigation
  • About
  • Editors
  • Consulting Editors
  • For authors
  • Publication ethics
  • Publication alerts by email
  • Transfers
  • Advertising
  • Job board
  • Contact
  • Physician-Scientist Development
  • Current issue
  • Past issues
  • By specialty
    • COVID-19
    • Cardiology
    • Immunology
    • Metabolism
    • Nephrology
    • Oncology
    • Pulmonology
    • All ...
  • Videos
  • Collections
    • In-Press Preview
    • Resource and Technical Advances
    • Clinical Research and Public Health
    • Research Letters
    • Editorials
    • Perspectives
    • Physician-Scientist Development
    • Reviews
    • Top read articles

  • Current issue
  • Past issues
  • Specialties
  • In-Press Preview
  • Resource and Technical Advances
  • Clinical Research and Public Health
  • Research Letters
  • Editorials
  • Perspectives
  • Physician-Scientist Development
  • Reviews
  • Top read articles
  • About
  • Editors
  • Consulting Editors
  • For authors
  • Publication ethics
  • Publication alerts by email
  • Transfers
  • Advertising
  • Job board
  • Contact
Fecal microbiota transplantation promotes type 2 mucosal immune responses with colonic epithelium proliferation in patients with recurrent Clostridioides difficile
G. Brett Moreau, Jiayi Tian, Nick R. Natale, Farha Naz, Mary K. Young, Uma Nayak, Mehmet Tanyüksel, Isaura Rigo, Gregory R. Madden, Mayuresh M. Abhyankar, Nicholas Hagspiel, Savannah Brovero, Mark Worthington, Brian Behm, Chelsea Marie, William A. Petri Jr., Girija Ramakrishnan
G. Brett Moreau, Jiayi Tian, Nick R. Natale, Farha Naz, Mary K. Young, Uma Nayak, Mehmet Tanyüksel, Isaura Rigo, Gregory R. Madden, Mayuresh M. Abhyankar, Nicholas Hagspiel, Savannah Brovero, Mark Worthington, Brian Behm, Chelsea Marie, William A. Petri Jr., Girija Ramakrishnan
View: Text | PDF
Clinical Research and Public Health Immunology Infectious disease

Fecal microbiota transplantation promotes type 2 mucosal immune responses with colonic epithelium proliferation in patients with recurrent Clostridioides difficile

  • Text
  • PDF
Abstract

BACKGROUND Fecal microbiota transplantation (FMT) is the most effective therapy for recurrent Clostridioides difficile infection (rCDI), yet its mechanism of action remains poorly understood.METHODS We report the results of a clinical trial of patients undergoing FMT therapy for rCDI (n = 16), which analyzed colon biopsies, plasma, PBMCs, and stool at the time of FMT and 2-month follow-up. Plasma and colon biopsy samples were also collected from healthy controls for comparison with patients with rCDI. Microbiome composition, colonic gene expression, and immune changes were evaluated through high-throughput sequencing and immunoprofiling via flow cytometry.RESULTS No patients experienced recurrence at follow-up. FMT significantly altered the intestinal microbiome but had no significant impact on the systemic immune system. In contrast, FMT promoted broad changes in colonic transcriptional profiles compared with both pre-FMT and healthy control biopsies, inhibiting genes associated with proinflammatory signaling and upregulating type 2 immunity and proliferative pathways (Myc and mTORC1). FMT increased expression of IL-33 and the type 2 immune EGFR family ligand amphiregulin, potentially explaining upregulation of Myc and mTORC1 pathways. Spatial transcriptomics demonstrated that these changes were localized to the colonic epithelium. Comparison of transcriptional profiles with available single-cell gene sets determined that post-FMT biopsies were enriched in signatures associated with proliferative cell types while repressing signatures of differentiated colonocytes.CONCLUSION We conclude that FMT promotes proliferation of the colonic epithelium in patients with rCDI, which may drive regeneration and protect against subsequent CDI.TRIAL REGISTRATION Clinicaltrials.gov NCT02797288.FUNDING This work was funded by grants from the NIH.

Authors

G. Brett Moreau, Jiayi Tian, Nick R. Natale, Farha Naz, Mary K. Young, Uma Nayak, Mehmet Tanyüksel, Isaura Rigo, Gregory R. Madden, Mayuresh M. Abhyankar, Nicholas Hagspiel, Savannah Brovero, Mark Worthington, Brian Behm, Chelsea Marie, William A. Petri Jr., Girija Ramakrishnan

×

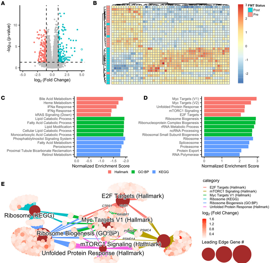
Figure 3

FMT drives changes in host transcriptional profiles.

Options: View larger image (or click on image) Download as PowerPoint
FMT drives changes in host transcriptional profiles.
(A) Volcano plot sh...
(A) Volcano plot showing DEGs from bulk RNA-Seq of colonic biopsies before or after FMT (n = 16 each). Colored points represent genes that were significantly altered, with greater than 2-fold change in expression. Open circles represent genes with a log2 fold change greater than 5. (B) Heatmap of 50 genes most differentially expressed between pre- and post-FMT biopsy samples. Values represent z scores for each gene (columns) normalized across all samples (rows). (C and D) Ranked bar plot of the most significantly decreased (C) or increased (D) gene sets after FMT as determined by Gene Set Enrichment Analysis (GSEA). Top 5 gene sets are shown for the Hallmark (red), Gene Ontology: Biological Processes (green), and KEGG (blue) databases. (E) Network analysis of leading-edge genes for selected gene sets enriched after FMT. Central nodes represent gene sets; individual points represent leading-edge genes, which drive gene set enrichment.

Copyright © 2026 American Society for Clinical Investigation
ISSN 2379-3708

Sign up for email alerts