Go to The Journal of Clinical Investigation
  • About
  • Editors
  • Consulting Editors
  • For authors
  • Publication ethics
  • Publication alerts by email
  • Transfers
  • Advertising
  • Job board
  • Contact
  • Physician-Scientist Development
  • Current issue
  • Past issues
  • By specialty
    • COVID-19
    • Cardiology
    • Immunology
    • Metabolism
    • Nephrology
    • Oncology
    • Pulmonology
    • All ...
  • Videos
  • Collections
    • In-Press Preview
    • Resource and Technical Advances
    • Clinical Research and Public Health
    • Research Letters
    • Editorials
    • Perspectives
    • Physician-Scientist Development
    • Reviews
    • Top read articles

  • Current issue
  • Past issues
  • Specialties
  • In-Press Preview
  • Resource and Technical Advances
  • Clinical Research and Public Health
  • Research Letters
  • Editorials
  • Perspectives
  • Physician-Scientist Development
  • Reviews
  • Top read articles
  • About
  • Editors
  • Consulting Editors
  • For authors
  • Publication ethics
  • Publication alerts by email
  • Transfers
  • Advertising
  • Job board
  • Contact
Effects of FGF21, soluble TGFBR2, and environmental temperature on metabolic dysfunction in lipodystrophic mice
Jessica N. Maung, Yang Chen, Keegan S. Hoose, Rose E. Adler, Hadla Hariri, Mia J. Dickson, Taryn A. Hetrick, Gabriel A. Ferguson, Rebecca L. Schill, Hiroyuki Mori, Romina M. Uranga, Kenneth T. Lewis, Isabel D.K. Hermsmeyer, Donatella Gilio, Christopher de Solis, Amber Toliver, Noah Davidsohn, Elif A. Oral, Ormond A. MacDougald
Jessica N. Maung, Yang Chen, Keegan S. Hoose, Rose E. Adler, Hadla Hariri, Mia J. Dickson, Taryn A. Hetrick, Gabriel A. Ferguson, Rebecca L. Schill, Hiroyuki Mori, Romina M. Uranga, Kenneth T. Lewis, Isabel D.K. Hermsmeyer, Donatella Gilio, Christopher de Solis, Amber Toliver, Noah Davidsohn, Elif A. Oral, Ormond A. MacDougald
View: Text | PDF
Research Article Bone biology Metabolism

Effects of FGF21, soluble TGFBR2, and environmental temperature on metabolic dysfunction in lipodystrophic mice

  • Text
  • PDF
Abstract

Metabolic health is influenced by adipose tissue, and obesity and lipodystrophy are characterized by inflammation and metabolic dysfunction. Whereas obesity and lipodystrophy treatments involve pharmacological approaches and lifestyle changes, these therapies require long-term, repeated dosing and are not successful for all patients. Gene therapy with targets such as FGF21 and soluble TGF-β receptor 2 (sTGFBR2) provides an alternative approach, specifically in lipodystrophy. Preclinical experiments in mice housed at 22°C are confounded by a mild cold stress not generally experienced by humans, which can negatively affect translation of metabolic therapeutics. In this study, we investigated effects of FGF21/sTGFBR2 combination gene therapy on obese and lipodystrophic mice and how housing temperature influences therapeutic efficacy. In obese mice, FGF21/sTGFBR2 improved insulin resistance and hyperlipidemia more dramatically at warmer temperatures. In lipodystrophic mice on a high-fat diet, combination therapy required adipose tissue to improve insulin resistance at 30°C, whereas FGF21 alone improved insulin resistance at 22°C. Transcriptomic analyses revealed that lipodystrophic mice had upregulated hepatic cell proliferation and fibrosis pathways and that FGF21 promoted hepatic metabolism. Thus, metabolic dysfunction caused by lipodystrophy is improved by targeting FGF21 and TGFB signaling, but effectiveness in preclinical models may be dependent upon environmental temperature and presence of adipose tissue.

Authors

Jessica N. Maung, Yang Chen, Keegan S. Hoose, Rose E. Adler, Hadla Hariri, Mia J. Dickson, Taryn A. Hetrick, Gabriel A. Ferguson, Rebecca L. Schill, Hiroyuki Mori, Romina M. Uranga, Kenneth T. Lewis, Isabel D.K. Hermsmeyer, Donatella Gilio, Christopher de Solis, Amber Toliver, Noah Davidsohn, Elif A. Oral, Ormond A. MacDougald

×

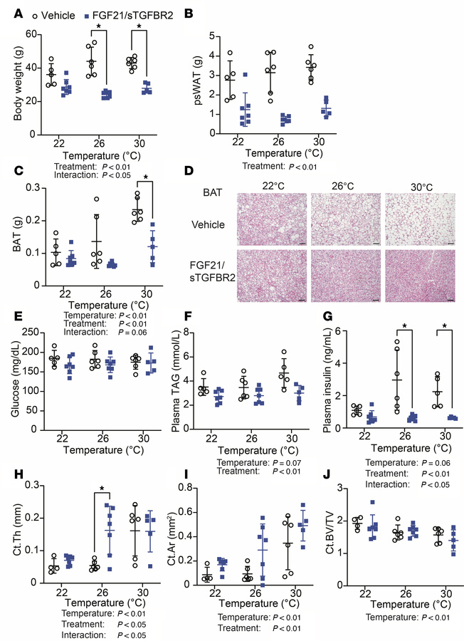
Figure 2

FGF21/sTGFBR2 decreases adiposity and plasma insulin concentrations, with highest efficacy at housing temperatures of 26°C and 30°C.

Options: View larger image (or click on image) Download as PowerPoint
FGF21/sTGFBR2 decreases adiposity and plasma insulin concentrations, wit...
Female mice were euthanized 10 weeks after transduction with FGF21/sTGFBR2 (n = 5–7). (A) Body weight of mice transduced with FGF21/sTGFBR2 at euthanasia. (B) Posterior subcutaneous white adipose tissue (psWAT) and (C) brown adipose tissue (BAT) weights. (D) Representative histological images of mouse BAT stained with H&E. Scale bar = 50 μm. Fed (E) blood glucose concentrations, (F) plasma TAG, and (G) insulin concentrations prior to euthanasia. Tibial (H) cortical thickness (Ct.Th), (I) cortical area (Ct.Ar), and (J) cortical bone volume fraction (Ct.BV/TV) analyzed via nanoCT. *P < 0.05. Statistical analyses were performed using 2-way ANOVA, followed by Bonferroni’s post hoc test.

Copyright © 2026 American Society for Clinical Investigation
ISSN 2379-3708

Sign up for email alerts