Go to The Journal of Clinical Investigation
  • About
  • Editors
  • Consulting Editors
  • For authors
  • Publication ethics
  • Publication alerts by email
  • Transfers
  • Advertising
  • Job board
  • Contact
  • Physician-Scientist Development
  • Current issue
  • Past issues
  • By specialty
    • COVID-19
    • Cardiology
    • Immunology
    • Metabolism
    • Nephrology
    • Oncology
    • Pulmonology
    • All ...
  • Videos
  • Collections
    • In-Press Preview
    • Resource and Technical Advances
    • Clinical Research and Public Health
    • Research Letters
    • Editorials
    • Perspectives
    • Physician-Scientist Development
    • Reviews
    • Top read articles

  • Current issue
  • Past issues
  • Specialties
  • In-Press Preview
  • Resource and Technical Advances
  • Clinical Research and Public Health
  • Research Letters
  • Editorials
  • Perspectives
  • Physician-Scientist Development
  • Reviews
  • Top read articles
  • About
  • Editors
  • Consulting Editors
  • For authors
  • Publication ethics
  • Publication alerts by email
  • Transfers
  • Advertising
  • Job board
  • Contact
BCG immunization mitigates SARS-CoV-2 replication in macaques via monocyte efferocytosis and neutrophil recruitment in lungs
Mohammad Arif Rahman, Katherine C. Goldfarbmuren, Sarkis Sarkis, Massimiliano Bissa, Anna Gutowska, Luca Schifanella, Ramona Moles, Melvin N. Doster, Hanne Andersen, Yogita Jethmalani, Leonid Serebryannyy, Timothy Cardozo, Mark G. Lewis, Genoveffa Franchini
Mohammad Arif Rahman, Katherine C. Goldfarbmuren, Sarkis Sarkis, Massimiliano Bissa, Anna Gutowska, Luca Schifanella, Ramona Moles, Melvin N. Doster, Hanne Andersen, Yogita Jethmalani, Leonid Serebryannyy, Timothy Cardozo, Mark G. Lewis, Genoveffa Franchini
View: Text | PDF
Research Article Immunology Infectious disease

BCG immunization mitigates SARS-CoV-2 replication in macaques via monocyte efferocytosis and neutrophil recruitment in lungs

  • Text
  • PDF
Abstract

Exposure to Bacillus Calmette-Guérin (BCG) or Canarypox ALVAC/Alum vaccine elicits pro- or antiinflammatory innate responses, respectively. We tested whether prior exposure of macaques to these immunogens protected against SARS-CoV-2 replication in lungs and found more efficient replication control after the pro-inflammatory immunity elicited by BCG. The decreased virus level in lungs was linked to early infiltrates of classical monocytes producing IL-8 with systemic neutrophils, Th2 cells, and Ki67+CD95+CD4+ T cells producing CCR7. At the time of SARS-CoV-2 exposure, BCG-treated animals had higher frequencies of lung infiltrating neutrophils and higher CD14+ cells expressing efferocytosis marker MERTK, responses correlating with decreased SARS-CoV-2 replication in lung. At the same time point, plasma IL-18, TNF-α, TNFSF-10, and VEGFA levels were also higher in the BCG group and correlated with decreased virus replication. Finally, after SARS-CoV-2 exposure, decreased virus replication correlated with neutrophils producing IL-10 and CCR7 preferentially recruited to the lungs of BCG-vaccinated animals. These data point to the importance of the spatiotemporal distribution of functional monocytes and neutrophils in controlling SARS-CoV-2 levels and suggest a central role of monocyte efferocytosis in curbing replication.

Authors

Mohammad Arif Rahman, Katherine C. Goldfarbmuren, Sarkis Sarkis, Massimiliano Bissa, Anna Gutowska, Luca Schifanella, Ramona Moles, Melvin N. Doster, Hanne Andersen, Yogita Jethmalani, Leonid Serebryannyy, Timothy Cardozo, Mark G. Lewis, Genoveffa Franchini

×

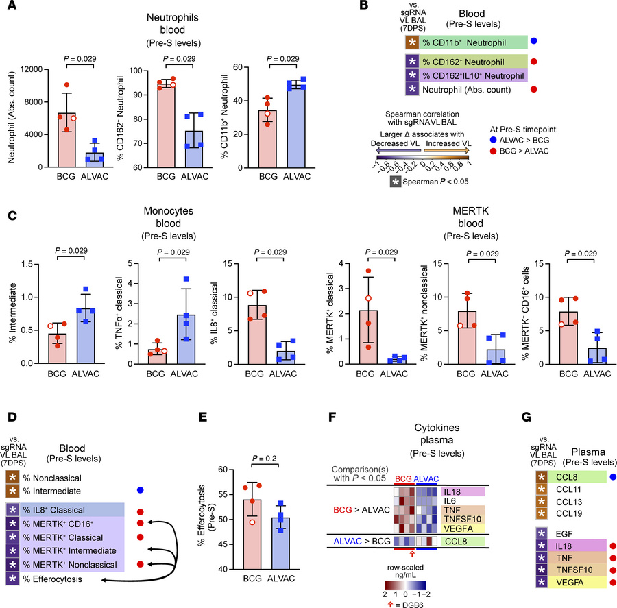
Figure 3

Blood cell subsets and cytokine differences between ALVAC/Alum and BCG pre–SARS-CoV-2 infection.

Options: View larger image (or click on image) Download as PowerPoint
Blood cell subsets and cytokine differences between ALVAC/Alum and BCG p...
(A, C, and E) Comparison of neutrophil (A) or monocyte (C) populations, as well as efferocytosis levels (E), between ALVAC/Alum and BCG at pre–SARS-CoV-2 (Pre-S). Only cell populations with 2-tailed Mann-Whitney P < 0.05 are shown. Bar plots denote mean and error bars are SD. Hollow circle indicates the BCG-vaccinated animal that did not control SARS-CoV-2 replication. (B, D, and G) Correlation analysis shows association of neutrophil (B) or monocyte (D) population or cytokine/chemokine levels (G) at Pre-S with replicating VL in BAL at 7 days after SARS-CoV-2 infection; Spearman’s P < 0.05. Cell populations or cytokine/chemokines that were not associated (Spearman’s P > 0.05) with replicating VL in BAL were omitted from the figure for clarity. Cell frequencies/cytokine quantities that significantly differed between vaccine groups (2-tailed Mann-Whitney P < 0.05) are indicated by circles at right of each plot. Black arrows in D indicate trending correlations between efferocytosis and cell population (Spearman’s P = 0.069, Supplemental Figure 4C). (F) Heatmaps depict row-scaled plasma cytokine/chemokine levels between ALVAC/Alum and BCG, sorted by 2-tailed Mann-Whitney P < 0.05 at Pre-S. Only cytokines/chemokines with 2-tailed Mann-Whitney P < 0.05 are shown, and colored underlays highlight analytes also in G. Eight rhesus macaques were analyzed in this figure: BCG vaccine (n = 4), ALVAC/Alum vaccine (n = 4).

Copyright © 2026 American Society for Clinical Investigation
ISSN 2379-3708

Sign up for email alerts