Go to The Journal of Clinical Investigation
  • About
  • Editors
  • Consulting Editors
  • For authors
  • Publication ethics
  • Publication alerts by email
  • Transfers
  • Advertising
  • Job board
  • Contact
  • Physician-Scientist Development
  • Current issue
  • Past issues
  • By specialty
    • COVID-19
    • Cardiology
    • Immunology
    • Metabolism
    • Nephrology
    • Oncology
    • Pulmonology
    • All ...
  • Videos
  • Collections
    • In-Press Preview
    • Resource and Technical Advances
    • Clinical Research and Public Health
    • Research Letters
    • Editorials
    • Perspectives
    • Physician-Scientist Development
    • Reviews
    • Top read articles

  • Current issue
  • Past issues
  • Specialties
  • In-Press Preview
  • Resource and Technical Advances
  • Clinical Research and Public Health
  • Research Letters
  • Editorials
  • Perspectives
  • Physician-Scientist Development
  • Reviews
  • Top read articles
  • About
  • Editors
  • Consulting Editors
  • For authors
  • Publication ethics
  • Publication alerts by email
  • Transfers
  • Advertising
  • Job board
  • Contact
NaCl and urea modulate CD8+ T cell survival, renal accumulation, and response to BK virus
Peyman Falahat, … , Marieta Toma, Sibylle von Vietinghoff
Peyman Falahat, … , Marieta Toma, Sibylle von Vietinghoff
Published August 26, 2025
Citation Information: JCI Insight. 2025;10(19):e194570. https://doi.org/10.1172/jci.insight.194570.
View: Text | PDF
Research Article Immunology Nephrology

NaCl and urea modulate CD8+ T cell survival, renal accumulation, and response to BK virus

  • Text
  • PDF
Abstract

BK virus nephropathy is a severe, graft-threatening complication of kidney transplantation that requires an effective T cell response. It typically emerges in the kidney medulla. Elevated osmolyte concentrations that dynamically respond to loop diuretic therapy characterize this environment. Here, BK viremia development in kidney graft recipients negatively correlated with loop diuretic therapy. The association remained significant in multivariable and propensity score–matched analyses. Kidney function was better preserved and CD8+ T cell abundance higher in loop diuretic–exposed allografts. CD8+ T cell densities in healthy human and murine kidney medulla were lower than in cortex and increased upon loop diuretic therapy in mice. As a potential underlying mechanism, kidney medullary NaCl and urea concentrations decreased primary human CD8+ T cell numbers in vitro by induction of cell death and limitation of proliferation, respectively. Both osmolytes downregulated interferon-related gene expression. NaCl induced p53-dependent apoptosis and upregulated Na+-transporter SLC38A2, which promoted caspase-3 activation. Both decreased T cell response and cytokine secretion in response to viral peptide and allogeneic tubular epithelial cell killing, components of anti-BK virus response in the kidney allograft. Our results propose osmolyte-mediated mitigation of CD8+ T cell function as a what we believe to be novel mechanism that impairs immune response to BK virus, the therapeutic potential of which is testable.

Authors

Peyman Falahat, Adrian Goldspink, Lucia Oehler, Jessica Schmitz, Julia Miranda, Islem Gammoudi, Jan Hinrich Bräsen, Niklas Klümper, Olena Babyak, Christian Kurts, Herrmann Haller, Marieta Toma, Sibylle von Vietinghoff

×

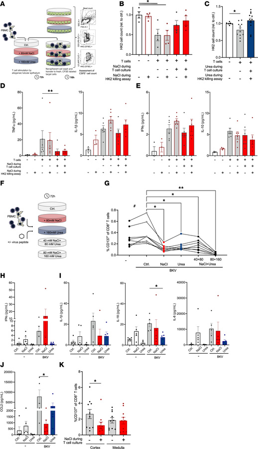
Figure 6

Response to BKV peptide and tubular epithelial cell killing are dampened by environmental NaCl and urea.

Options: View larger image (or click on image) Download as PowerPoint
Response to BKV peptide and tubular epithelial cell killing are dampened...
(A–E) After 3 days’ culture with additional 80 mM NaCl, 160 mM urea, or control, adhesion-depleted PBMCs were added to CFSE-labeled allogeneic HK2 human tubular epithelial cells with and without addition of NaCl as outlined in A. (B and C) After 16 hours, live HK2 cell counts were assessed by flow cytometry for NaCl (B, n = 4 from 2 donors in 2 independent experiments) and urea (n = 12 from 6 donors in 3 independent experiments, Šídák’s after ANOVA). (D and E) After 3 days’ culture with additional 80 mM NaCl or control, equal numbers of magnetically enriched CD8+ T cells were added to fresh allogeneic HK2 human tubular epithelial cells with and without additional 80 mM NaCl. After 16 hours, supernatant TNF-α, IL-1β, IFN-γ, and IL-10 were assessed by cytometric bead assay (n = 6 T cell donors in 3 independent experiments, Dunn’s). (F–J) PBMCs were cultured with and without stimulation with BKV peptide in the absence or presence of additional 80 mM NaCl, equimolar 160 mM urea, their combinations or control for 3 days (experimental setup in F). (G) The proportion of responsive CD137hiCD8+ T cells was quantified by flow cytometry (gating in Supplemental Figure 16A) (statistical analysis of n = 8 from 4 donors in 2 independent experiments, #paired Student’s t test of stimulation, *Dunnett’s after ANOVA of peptide conditions). Supernatant IFN-γ (H), IL-1β, IL-18, IL-8 (I), and CCL2 (J) were assessed by cytometric bead assay (n = 5 T cell donors in independent experiments, Dunn’s of peptide conditions). (K) In single-cell suspensions of human kidney cortex and medulla, proportion of responsive CD137hi among CD8+ T cells was assessed after 3 days of stimulation with BKV peptide during culture in control and additional 80 mM NaCl conditions (gating in Supplemental Figure 16B; n = 6 experiments from n = 4 donors, Dunn’s). *P < 0.05, **P < 0.01. #P < 0.05.

Copyright © 2025 American Society for Clinical Investigation
ISSN 2379-3708

Sign up for email alerts