Go to The Journal of Clinical Investigation
  • About
  • Editors
  • Consulting Editors
  • For authors
  • Publication ethics
  • Publication alerts by email
  • Transfers
  • Advertising
  • Job board
  • Contact
  • Physician-Scientist Development
  • Current issue
  • Past issues
  • By specialty
    • COVID-19
    • Cardiology
    • Immunology
    • Metabolism
    • Nephrology
    • Oncology
    • Pulmonology
    • All ...
  • Videos
  • Collections
    • In-Press Preview
    • Resource and Technical Advances
    • Clinical Research and Public Health
    • Research Letters
    • Editorials
    • Perspectives
    • Physician-Scientist Development
    • Reviews
    • Top read articles

  • Current issue
  • Past issues
  • Specialties
  • In-Press Preview
  • Resource and Technical Advances
  • Clinical Research and Public Health
  • Research Letters
  • Editorials
  • Perspectives
  • Physician-Scientist Development
  • Reviews
  • Top read articles
  • About
  • Editors
  • Consulting Editors
  • For authors
  • Publication ethics
  • Publication alerts by email
  • Transfers
  • Advertising
  • Job board
  • Contact
NaCl and urea modulate CD8+ T cell survival, renal accumulation, and response to BK virus
Peyman Falahat, … , Marieta Toma, Sibylle von Vietinghoff
Peyman Falahat, … , Marieta Toma, Sibylle von Vietinghoff
Published August 26, 2025
Citation Information: JCI Insight. 2025;10(19):e194570. https://doi.org/10.1172/jci.insight.194570.
View: Text | PDF
Research Article Immunology Nephrology

NaCl and urea modulate CD8+ T cell survival, renal accumulation, and response to BK virus

  • Text
  • PDF
Abstract

BK virus nephropathy is a severe, graft-threatening complication of kidney transplantation that requires an effective T cell response. It typically emerges in the kidney medulla. Elevated osmolyte concentrations that dynamically respond to loop diuretic therapy characterize this environment. Here, BK viremia development in kidney graft recipients negatively correlated with loop diuretic therapy. The association remained significant in multivariable and propensity score–matched analyses. Kidney function was better preserved and CD8+ T cell abundance higher in loop diuretic–exposed allografts. CD8+ T cell densities in healthy human and murine kidney medulla were lower than in cortex and increased upon loop diuretic therapy in mice. As a potential underlying mechanism, kidney medullary NaCl and urea concentrations decreased primary human CD8+ T cell numbers in vitro by induction of cell death and limitation of proliferation, respectively. Both osmolytes downregulated interferon-related gene expression. NaCl induced p53-dependent apoptosis and upregulated Na+-transporter SLC38A2, which promoted caspase-3 activation. Both decreased T cell response and cytokine secretion in response to viral peptide and allogeneic tubular epithelial cell killing, components of anti-BK virus response in the kidney allograft. Our results propose osmolyte-mediated mitigation of CD8+ T cell function as a what we believe to be novel mechanism that impairs immune response to BK virus, the therapeutic potential of which is testable.

Authors

Peyman Falahat, Adrian Goldspink, Lucia Oehler, Jessica Schmitz, Julia Miranda, Islem Gammoudi, Jan Hinrich Bräsen, Niklas Klümper, Olena Babyak, Christian Kurts, Herrmann Haller, Marieta Toma, Sibylle von Vietinghoff

×

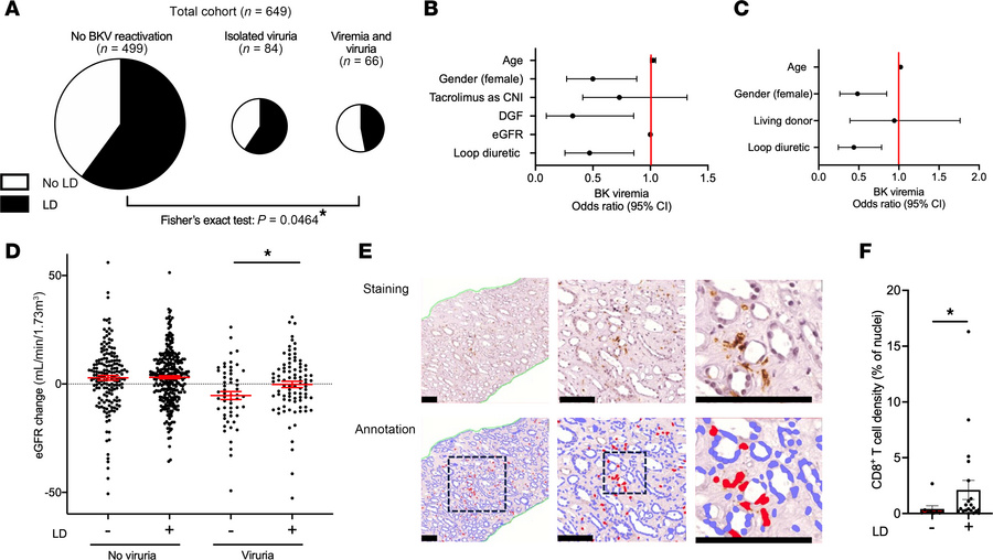
Figure 1

BKV reactivation, outcome, and renal CD8+ T cell accumulation in kidney transplant recipients with and without loop diuretic therapy.

Options: View larger image (or click on image) Download as PowerPoint
BKV reactivation, outcome, and renal CD8+ T cell accumulation in kidney ...
(A) Proportion of loop diuretic–treated (LD-treated) patients among BKV-negative (199 without, 300 with LD); viruric, but not viremic (27 without, 57 with LD); and viremic (35 without, 31 with LD) patients (Fisher’s exact test). (B and C) Multiple logistic regression odds ratios with 95% confidence interval of BK viremia development of major variables in univariable regression, including age (B: 1.02 [1.0–1.05], C: 1.02 [1.0–1.05]), sex (B: 0.5 [0.27–0.88], C: 0.48 [0.26–0.85]), type of calcineurin inhibitor (CNI, 0.72 [0.41–1.32]), delayed graft function (DGF, 0.32 [0.09–0.85]), estimated glomerular filtration rate (eGFR, CKD-EPI, 1.0 [0.98–1.02]), donor type (0.95 [0.39–1.76]), and LD use (B: 0.47 [0.25–0.86], C: 0.44 [0.24–0.78]). (D) eGFR development during the first year after Ktx in patients with and without BK viruria and LD therapy (Mann-Whitney test). (E and F) Cytotoxic CD8+ T cell densities of 3-month postimplantation kidney allograft biopsies were quantified as proportion of all nuclei. Computer-assisted annotations are shown in the lower panel (E, bars indicate 100 μm). Patients were stratified according to LD use (F, statistical analysis by Mann-Whitney test). *P < 0.05.

Copyright © 2025 American Society for Clinical Investigation
ISSN 2379-3708

Sign up for email alerts