Go to The Journal of Clinical Investigation
  • About
  • Editors
  • Consulting Editors
  • For authors
  • Publication ethics
  • Publication alerts by email
  • Transfers
  • Advertising
  • Job board
  • Contact
  • Physician-Scientist Development
  • Current issue
  • Past issues
  • By specialty
    • COVID-19
    • Cardiology
    • Immunology
    • Metabolism
    • Nephrology
    • Oncology
    • Pulmonology
    • All ...
  • Videos
  • Collections
    • In-Press Preview
    • Resource and Technical Advances
    • Clinical Research and Public Health
    • Research Letters
    • Editorials
    • Perspectives
    • Physician-Scientist Development
    • Reviews
    • Top read articles

  • Current issue
  • Past issues
  • Specialties
  • In-Press Preview
  • Resource and Technical Advances
  • Clinical Research and Public Health
  • Research Letters
  • Editorials
  • Perspectives
  • Physician-Scientist Development
  • Reviews
  • Top read articles
  • About
  • Editors
  • Consulting Editors
  • For authors
  • Publication ethics
  • Publication alerts by email
  • Transfers
  • Advertising
  • Job board
  • Contact
Bmal1 is involved in the regulation of macrophage cholesterol homeostasis
Xiaoyue Pan, John O’Hare, Cyrus Mowdawalla, Samantha Mota, Nan Wang, M. Mahmood Hussain
Xiaoyue Pan, John O’Hare, Cyrus Mowdawalla, Samantha Mota, Nan Wang, M. Mahmood Hussain
View: Text | PDF
Research Article Metabolism Vascular biology

Bmal1 is involved in the regulation of macrophage cholesterol homeostasis

  • Text
  • PDF
Abstract

Atherosclerotic cardiovascular disease is a major contributor to the global disease burden. We previously demonstrated that Clock-mutant mice, and mice with global or liver-specific Bmal1 deficiency, exhibit enhanced atherosclerosis because of overproduction of lipoproteins and sustained hyperlipidemia. Atherosclerosis initiation depends on cholesterol accumulation in subendothelial macrophages (Mφs). To clarify the role of Bmal1 in Mφ function and atherosclerosis, we used several global and myeloid-specific Bmal1-deficient mouse models. Mφ-specific Bmal1-deficient mice had similar plasma lipid levels, higher Mφ cholesterol content, and displayed greater atherosclerosis compared with controls. We attempted to understand molecular mechanisms for increased cellular cholesterol levels. Bmal1-deficient Mφs exhibited: (a) elevated expression of Cd36 and uptake of oxLDL; (b) diminished expression of Abca1 and Abcg1, and decreased cholesterol efflux and reverse cholesterol transport; and (c) reduced Npc1 and Npc2 expression and diminished cholesterol egress from lysosomes. Molecular studies revealed that Bmal1 directly regulates basal and cyclic expression of Npc1 and Npc2 by binding the E-box motif (CANNTG) sequence recognized by Bmal1 in their promoters and indirectly regulates the basal and temporal regulation of Cd36 and Abca1/Abcg1 involving Rev-erbα and Znf202 repressors, respectively. In conclusion, Mφ Bmal1 is a key regulator of the uptake of modified lipoproteins, cholesterol efflux, lysosomal cholesterol egress, and atherosclerosis and, therefore, may be a master regulator of cholesterol metabolism in Mφs. Restoration of Mφ Bmal1 expression or blocking of factors that decrease its activity may be effective in preventing atherosclerosis.

Authors

Xiaoyue Pan, John O’Hare, Cyrus Mowdawalla, Samantha Mota, Nan Wang, M. Mahmood Hussain

×

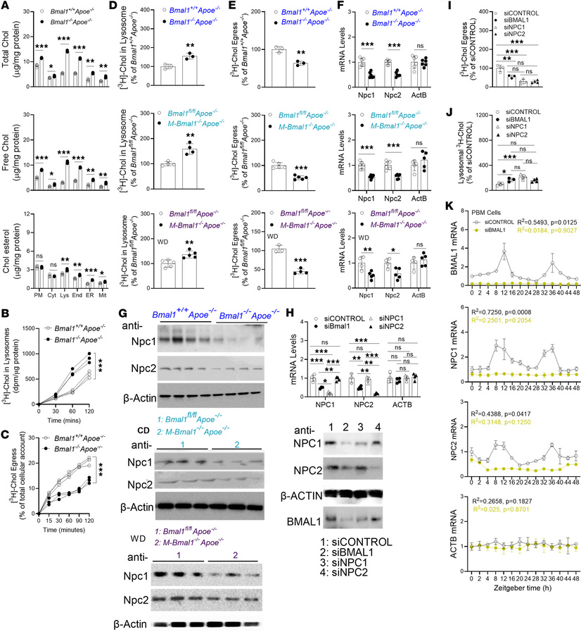
Figure 6

Bmal1 deficiency increases cholesterol assimilation and decreases cholesterol egress in lysosomes.

Options: View larger image (or click on image) Download as PowerPoint
Bmal1 deficiency increases cholesterol assimilation and decreases choles...
(A) Various organelles were isolated from BMDMs, and lipids were quantified. (B) Mφs were incubated with 5 μCi/mL [3H]-cholesterol-acLDL for various times. Counts in lysosomes were normalized to protein levels. (C) Mφs were pulse labeled in triplicates with 5 μCi/mL [3H]-cholesterol-acLDL for 4 hours. The amounts of cholesterol at time 0 were set at 100%. Cholesterol remaining in lysosomes was used to calculate egress (n = 3). (D and E) Cultured BMDMs were pulse labeled in triplicate with 5 μCi/mL [3H]-cholesterol-acLDL for 2 hours. Amounts in lysosomes were counted and normalized to protein (D), and lysosomal cholesterol egress were measured (E). (F and G) BMDMs were used to measure mRNA (F) and protein (G) levels. (H) Mφs from human PBMCs (2.0 × 106) were transfected with siRNAs for 48 hours and used to measure mRNA (top) and protein (bottom). (I) For lysosomal cholesterol egress measurements, Mφs were pulse labeled with 5 μCi/mL [3H]-cholesterol for 4 hours, washed, and incubated in fresh medium for 2 hours. Lysosomes were then purified, and [3H]-cholesterol counts were measured to calculate egress. (J) BMDMs were treated with various siRNAs for 48 hours and then supplemented with [3H]-cholesterol for 4 hours. Lysosomal cholesterol levels were measured. (K) Human PBMC-derived Mφs were transfected with siRNAs. BMAL1 KD abolished the cyclic expression of NPC1 and NPC2 in Mφs. All values are represented as mean ± SD, n = 3–4, *P < 0.05, **P < 0.01, and ***P < 0.001 compared with control, 2-tailed, unpaired t tests (D and E) or multiple t tests followed by Holm-Šídák method (A and F) or 1-way ANOVA followed by Tukey’s test (H–J), 2-way ANOVA (B and C), or Cosinor (K).

Copyright © 2026 American Society for Clinical Investigation
ISSN 2379-3708

Sign up for email alerts