Go to The Journal of Clinical Investigation
  • About
  • Editors
  • Consulting Editors
  • For authors
  • Publication ethics
  • Publication alerts by email
  • Transfers
  • Advertising
  • Job board
  • Contact
  • Physician-Scientist Development
  • Current issue
  • Past issues
  • By specialty
    • COVID-19
    • Cardiology
    • Immunology
    • Metabolism
    • Nephrology
    • Oncology
    • Pulmonology
    • All ...
  • Videos
  • Collections
    • In-Press Preview
    • Resource and Technical Advances
    • Clinical Research and Public Health
    • Research Letters
    • Editorials
    • Perspectives
    • Physician-Scientist Development
    • Reviews
    • Top read articles

  • Current issue
  • Past issues
  • Specialties
  • In-Press Preview
  • Resource and Technical Advances
  • Clinical Research and Public Health
  • Research Letters
  • Editorials
  • Perspectives
  • Physician-Scientist Development
  • Reviews
  • Top read articles
  • About
  • Editors
  • Consulting Editors
  • For authors
  • Publication ethics
  • Publication alerts by email
  • Transfers
  • Advertising
  • Job board
  • Contact
Bmal1 is involved in the regulation of macrophage cholesterol homeostasis
Xiaoyue Pan, John O’Hare, Cyrus Mowdawalla, Samantha Mota, Nan Wang, M. Mahmood Hussain
Xiaoyue Pan, John O’Hare, Cyrus Mowdawalla, Samantha Mota, Nan Wang, M. Mahmood Hussain
View: Text | PDF | Corrigendum
Research Article Metabolism Vascular biology

Bmal1 is involved in the regulation of macrophage cholesterol homeostasis

  • Text
  • PDF
Abstract

Atherosclerotic cardiovascular disease is a major contributor to the global disease burden. We previously demonstrated that Clock-mutant mice, and mice with global or liver-specific Bmal1 deficiency, exhibit enhanced atherosclerosis because of overproduction of lipoproteins and sustained hyperlipidemia. Atherosclerosis initiation depends on cholesterol accumulation in subendothelial macrophages (Mφs). To clarify the role of Bmal1 in Mφ function and atherosclerosis, we used several global and myeloid-specific Bmal1-deficient mouse models. Mφ-specific Bmal1-deficient mice had similar plasma lipid levels, higher Mφ cholesterol content, and displayed greater atherosclerosis compared with controls. We attempted to understand molecular mechanisms for increased cellular cholesterol levels. Bmal1-deficient Mφs exhibited: (a) elevated expression of Cd36 and uptake of oxLDL; (b) diminished expression of Abca1 and Abcg1, and decreased cholesterol efflux and reverse cholesterol transport; and (c) reduced Npc1 and Npc2 expression and diminished cholesterol egress from lysosomes. Molecular studies revealed that Bmal1 directly regulates basal and cyclic expression of Npc1 and Npc2 by binding the E-box motif (CANNTG) sequence recognized by Bmal1 in their promoters and indirectly regulates the basal and temporal regulation of Cd36 and Abca1/Abcg1 involving Rev-erbα and Znf202 repressors, respectively. In conclusion, Mφ Bmal1 is a key regulator of the uptake of modified lipoproteins, cholesterol efflux, lysosomal cholesterol egress, and atherosclerosis and, therefore, may be a master regulator of cholesterol metabolism in Mφs. Restoration of Mφ Bmal1 expression or blocking of factors that decrease its activity may be effective in preventing atherosclerosis.

Authors

Xiaoyue Pan, John O’Hare, Cyrus Mowdawalla, Samantha Mota, Nan Wang, M. Mahmood Hussain

×

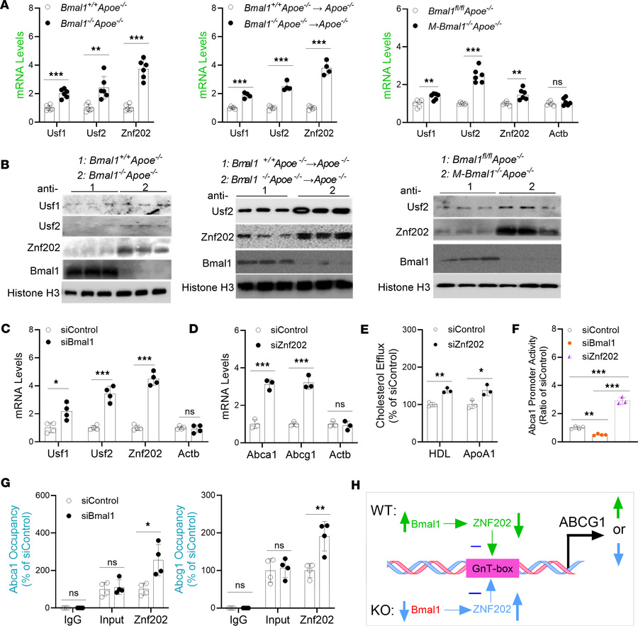
Figure 4

Identification of transcription factors regulating Abca1/Abcg1 in Bmal1-deficient Mφs.

Options: View larger image (or click on image) Download as PowerPoint
Identification of transcription factors regulating Abca1/Abcg1 in Bmal1-...
(A and B) Mφs from various mouse models were used to measure mRNA (A, n = 6) and protein (B) levels of cholesterol efflux transport-associated TFs. (C) WT Mφs were treated with siControl or siBmal1 for 48 hours and used to quantify mRNA levels (n = 4). (D) Mφs were transfected with siControl or siZnf202. After 48 hours, mRNA levels of Abca1 and Abcg1 were quantified. siZnf202 increased the expression of Abca1/Abcg1 (n = 3). (E) WT BMDMs were treated with siControl or siZnf202. After 48 hours, cholesterol efflux was quantified. siZnf202 increased cholesterol efflux in Mφs (n = 3). (F) WT BMDMs were transfected with a plasmid for expression of luciferase under the control of the Abca1 promoter. After 24 hours, cells were treated with siControl, siBmal1, or siZnf202, and luciferase activity was quantified after 48 hours (n = 3–4). (G) siControl- and siBmal1-treated Mφs were used to study binding of Znf202 to the Abca1 and Abcg1 promoters (n = 4). (H) In WT Mφs, Bmal1 represses the expression of Znf202 (green). Low levels of Znf202 increase Abcg1 expression and cholesterol efflux. Bmal1 deficiency increases Znf202, which in turn interacts with the GnT-box of Abcg1, thereby repressing Abcg1 transcription and decreasing cholesterol efflux (blue). All values are presented as mean ± SD, n = 3–4, *P < 0.05, **P < 0.01, ***P < 0.001, compared with siControl, multiple t tests followed by Holm-Šídák method (A, C–E, and G) or 1-way ANOVA followed by Tukey’s test (F).

Copyright © 2026 American Society for Clinical Investigation
ISSN 2379-3708

Sign up for email alerts