Go to The Journal of Clinical Investigation
  • About
  • Editors
  • Consulting Editors
  • For authors
  • Publication ethics
  • Publication alerts by email
  • Transfers
  • Advertising
  • Job board
  • Contact
  • Physician-Scientist Development
  • Current issue
  • Past issues
  • By specialty
    • COVID-19
    • Cardiology
    • Immunology
    • Metabolism
    • Nephrology
    • Oncology
    • Pulmonology
    • All ...
  • Videos
  • Collections
    • In-Press Preview
    • Resource and Technical Advances
    • Clinical Research and Public Health
    • Research Letters
    • Editorials
    • Perspectives
    • Physician-Scientist Development
    • Reviews
    • Top read articles

  • Current issue
  • Past issues
  • Specialties
  • In-Press Preview
  • Resource and Technical Advances
  • Clinical Research and Public Health
  • Research Letters
  • Editorials
  • Perspectives
  • Physician-Scientist Development
  • Reviews
  • Top read articles
  • About
  • Editors
  • Consulting Editors
  • For authors
  • Publication ethics
  • Publication alerts by email
  • Transfers
  • Advertising
  • Job board
  • Contact
Bmal1 is involved in the regulation of macrophage cholesterol homeostasis
Xiaoyue Pan, John O’Hare, Cyrus Mowdawalla, Samantha Mota, Nan Wang, M. Mahmood Hussain
Xiaoyue Pan, John O’Hare, Cyrus Mowdawalla, Samantha Mota, Nan Wang, M. Mahmood Hussain
View: Text | PDF | Corrigendum
Research Article Metabolism Vascular biology

Bmal1 is involved in the regulation of macrophage cholesterol homeostasis

  • Text
  • PDF
Abstract

Atherosclerotic cardiovascular disease is a major contributor to the global disease burden. We previously demonstrated that Clock-mutant mice, and mice with global or liver-specific Bmal1 deficiency, exhibit enhanced atherosclerosis because of overproduction of lipoproteins and sustained hyperlipidemia. Atherosclerosis initiation depends on cholesterol accumulation in subendothelial macrophages (Mφs). To clarify the role of Bmal1 in Mφ function and atherosclerosis, we used several global and myeloid-specific Bmal1-deficient mouse models. Mφ-specific Bmal1-deficient mice had similar plasma lipid levels, higher Mφ cholesterol content, and displayed greater atherosclerosis compared with controls. We attempted to understand molecular mechanisms for increased cellular cholesterol levels. Bmal1-deficient Mφs exhibited: (a) elevated expression of Cd36 and uptake of oxLDL; (b) diminished expression of Abca1 and Abcg1, and decreased cholesterol efflux and reverse cholesterol transport; and (c) reduced Npc1 and Npc2 expression and diminished cholesterol egress from lysosomes. Molecular studies revealed that Bmal1 directly regulates basal and cyclic expression of Npc1 and Npc2 by binding the E-box motif (CANNTG) sequence recognized by Bmal1 in their promoters and indirectly regulates the basal and temporal regulation of Cd36 and Abca1/Abcg1 involving Rev-erbα and Znf202 repressors, respectively. In conclusion, Mφ Bmal1 is a key regulator of the uptake of modified lipoproteins, cholesterol efflux, lysosomal cholesterol egress, and atherosclerosis and, therefore, may be a master regulator of cholesterol metabolism in Mφs. Restoration of Mφ Bmal1 expression or blocking of factors that decrease its activity may be effective in preventing atherosclerosis.

Authors

Xiaoyue Pan, John O’Hare, Cyrus Mowdawalla, Samantha Mota, Nan Wang, M. Mahmood Hussain

×

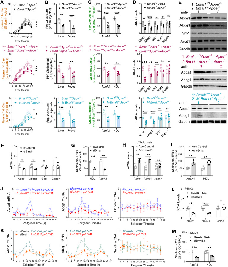
Figure 3

Mφ Bmal1 deficiency decreases cholesterol efflux and reverse cholesterol transport.

Options: View larger image (or click on image) Download as PowerPoint
Mφ Bmal1 deficiency decreases cholesterol efflux and reverse cholesterol...
(A and B) Mφs were incubated with [3H]-cholesterol-acLDL for 24 hours and injected intraperitoneally at ZT 5 into WT mice, plasma (A), feces and liver (B) cholesterol were counted. (C) For efflux, Mφs were incubated with [3H]-cholesterol-acLDL for 24 hours, washed, and incubated with purified ApoAI or HDL for 8 hours. (D and E) Mφs were used to measure mRNA (D) and protein (E) levels of cholesterol efflux-associated genes. (F) WT Mφs were treated with different siRNA. After 48 hours, mRNA levels of cholesterol efflux transporters were quantified. (G) SiControl or siBmal1-treated WT Mφs were incubated with [3H]-cholesterol and acLDL for 18 hours, washed, and incubated with purified ApoAI or HDL for 8 hours to measure cholesterol efflux (n = 3). (H and I) M-Bmal1–/– Mφs were transduced with Adv-Control or Adv-Bmal1. After 72 hours, mRNA levels (H) and cholesterol efflux (I) were quantified. (J) BMDMs were collected at ZT5 (12:00) and cultured for 7 days. Differentiated Mφs were subjected to 2 hours serum shock (9:30–11:30 AM) and collected at different times to measure mRNA levels. (K) BMDMs from Bmal1fl/fl mice were transfected with siBmal1 or siControl for 48 hours and subjected to 2 hours serum shock (9:30–11:30 AM). Mφs collected at different times were used to measure mRNA levels. (L and M) Human PBMCs (2.0 × 106) were differentiated into Mφs, transfected with the indicated siRNAs for 48 hours and subjected to gene expression (L) and cholesterol efflux (M) studies. All values are presented as mean ± SD, n = 4-6, *P < 0.05, **P < 0.01; ***P < 0.001, compared with control, multiple t tests followed by Holm-Šídák method (B–D, F–I, L, and M), 2-way ANOVA multiple comparisons (A) or Cosinor (J and K).

Copyright © 2026 American Society for Clinical Investigation
ISSN 2379-3708

Sign up for email alerts