Go to The Journal of Clinical Investigation
  • About
  • Editors
  • Consulting Editors
  • For authors
  • Publication ethics
  • Publication alerts by email
  • Transfers
  • Advertising
  • Job board
  • Contact
  • Physician-Scientist Development
  • Current issue
  • Past issues
  • By specialty
    • COVID-19
    • Cardiology
    • Immunology
    • Metabolism
    • Nephrology
    • Oncology
    • Pulmonology
    • All ...
  • Videos
  • Collections
    • In-Press Preview
    • Resource and Technical Advances
    • Clinical Research and Public Health
    • Research Letters
    • Editorials
    • Perspectives
    • Physician-Scientist Development
    • Reviews
    • Top read articles

  • Current issue
  • Past issues
  • Specialties
  • In-Press Preview
  • Resource and Technical Advances
  • Clinical Research and Public Health
  • Research Letters
  • Editorials
  • Perspectives
  • Physician-Scientist Development
  • Reviews
  • Top read articles
  • About
  • Editors
  • Consulting Editors
  • For authors
  • Publication ethics
  • Publication alerts by email
  • Transfers
  • Advertising
  • Job board
  • Contact
Cullin-3 regulates the renal baroreceptor machinery that controls renin gene expression
Daria Golosova, Gaurav Kumar, Ko-Ting Lu, Patricia C. Muskus Veitia, Ana Hantke Guixa, Kelsey K. Wackman, Eva M. Fekete, Daniel T. Brozoski, Justin L. Grobe, Maria Luisa S. Sequeira-Lopez, R. Ariel Gomez, Pablo Nakagawa, Curt D. Sigmund
Daria Golosova, Gaurav Kumar, Ko-Ting Lu, Patricia C. Muskus Veitia, Ana Hantke Guixa, Kelsey K. Wackman, Eva M. Fekete, Daniel T. Brozoski, Justin L. Grobe, Maria Luisa S. Sequeira-Lopez, R. Ariel Gomez, Pablo Nakagawa, Curt D. Sigmund
View: Text | PDF
Research Article Nephrology Vascular biology

Cullin-3 regulates the renal baroreceptor machinery that controls renin gene expression

  • Text
  • PDF
Abstract

Mutations in Cullin-3 (CUL3) cause hypertension (HTN). We examined the role of smooth muscle cell (SMC) CUL3 in the regulation of renin gene expression. Mice with SMC-specific CUL3 deletion (S-CUL3-KO) developed severe HTN with paradoxically preserved levels of plasma angiotensin peptides and renal renin expression. Cre-recombinase was active in juxtaglomerular (JG) cells, resulting in decreased CUL3 expression. We evaluated components of the renin cell baroreceptor and revealed preserved Lamin A/C but decreased integrin β1 expression in S-CUL3-KO. We hypothesized that Rab proteins are involved in integrin β1 downregulation. Silencing either Rab21 or Rab5 in CUL3-deficient HEK293 cells increased integrin β1 protein. Coimmunoprecipitation revealed a direct interaction between Rab5 and CUL3. CUL3 deficiency increased Rab5, suggesting it is regulated by a CUL3-mediated mechanism and that CUL3 deficiency results in loss of Rab protein turnover, leading to enhanced integrin β1 internalization. We conclude that the loss of integrin β1 from JG cells impairs the mechanosensory function of the renin cell baroreceptor, which underlies the persistent renin expression observed in hypertensive S-CUL3-KO mice. These findings provide insights into the molecular mechanisms of HTN, revealing that dysregulation of Rab proteins and integrin β1 in the kidney due to CUL3 deficiency contributes to the development of HTN.

Authors

Daria Golosova, Gaurav Kumar, Ko-Ting Lu, Patricia C. Muskus Veitia, Ana Hantke Guixa, Kelsey K. Wackman, Eva M. Fekete, Daniel T. Brozoski, Justin L. Grobe, Maria Luisa S. Sequeira-Lopez, R. Ariel Gomez, Pablo Nakagawa, Curt D. Sigmund

×

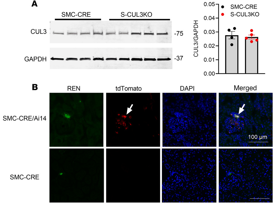
Figure 4

SMC-CRE activity in JG cells.

Options: View larger image (or click on image) Download as PowerPoint
SMC-CRE activity in JG cells.
(A) Representative Western blot showing ex...
(A) Representative Western blot showing expression of CUL3 protein in kidney cortex in SMC-CRE and S-CUL3-KO 3 weeks after Tx administration (left). Normalized CUL3 expression in SMC-CRE and S-CUL3-KO kidney (right). Data are presented as mean ± SEM. SMC-CRE, n = 4; S-CUL3-KO n = 5. *P < 0.05 by unpaired t test. (B) Cre activity was evaluated by tdTomato (red) expression with dual immunofluorescence targeting renin (green) in SMC-CRE X Ai14 reporter mice. Representative of 3–4 sections each from 2 separate kidneys per group.

Copyright © 2026 American Society for Clinical Investigation
ISSN 2379-3708

Sign up for email alerts