Go to The Journal of Clinical Investigation
  • About
  • Editors
  • Consulting Editors
  • For authors
  • Publication ethics
  • Publication alerts by email
  • Transfers
  • Advertising
  • Job board
  • Contact
  • Physician-Scientist Development
  • Current issue
  • Past issues
  • By specialty
    • COVID-19
    • Cardiology
    • Immunology
    • Metabolism
    • Nephrology
    • Oncology
    • Pulmonology
    • All ...
  • Videos
  • Collections
    • In-Press Preview
    • Resource and Technical Advances
    • Clinical Research and Public Health
    • Research Letters
    • Editorials
    • Perspectives
    • Physician-Scientist Development
    • Reviews
    • Top read articles

  • Current issue
  • Past issues
  • Specialties
  • In-Press Preview
  • Resource and Technical Advances
  • Clinical Research and Public Health
  • Research Letters
  • Editorials
  • Perspectives
  • Physician-Scientist Development
  • Reviews
  • Top read articles
  • About
  • Editors
  • Consulting Editors
  • For authors
  • Publication ethics
  • Publication alerts by email
  • Transfers
  • Advertising
  • Job board
  • Contact
Rac1 palmitoylation is required for cardiac stress adaptation and regulation of protein kinase A signaling
James P. Teuber, Rachel E. Scissors, Arasakumar Subramani, Nageswara Madamanchi, Matthew J. Brody
James P. Teuber, Rachel E. Scissors, Arasakumar Subramani, Nageswara Madamanchi, Matthew J. Brody
View: Text | PDF
Research Article Cardiology Cell biology

Rac1 palmitoylation is required for cardiac stress adaptation and regulation of protein kinase A signaling

  • Text
  • PDF
Abstract

Cardiac hypertrophy is a common adaptation to cardiovascular stress and often a prelude to heart failure. We examined how S-palmitoylation of the small GTPase, Ras-related C3 botulinum toxin substrate 1 (Rac1), impacts cardiomyocyte stress signaling. Mutation of the Cys-178 palmitoylation site impaired activation of Rac1 when overexpressed in cardiomyocytes. Cardiomyocyte-specific Rac1 conditional knockin (Rac1cKI) mice expressing a Rac1C178S mutant protein exhibited normal cardiac structure and function but developed more severe cardiac hypertrophy in response to angiotensin II (AngII) infusion, cardiomyocyte-specific overexpression of AngII type 1 receptor (AT1R), and cardiac pressure overload. Moreover, pressure overload and AT1R overexpression evoked cardiac failure phenotypes in Rac1cKI mice not observed in controls. Mechanistically, Rac1cKI hearts and cardiomyocytes genetically resistant to Rac1 S-palmitoylation had a profound increase in protein kinase A (PKA) substrate phosphorylation in response to acute β-adrenergic stimulation, as did Rac1cKI hearts subjected to chronic AngII treatment, AT1R overexpression, or pressure overload that correlates with more advanced heart failure phenotypes. This was not associated with increased PKA enzymatic activity, suggesting potential deficits in phosphatase activity at PKA-regulated phospho-sites. Taken together, this study suggests Rac1 S-palmitoylation dampens adrenergic drive and PKA-dependent modulation of the phospho-proteome in response to cardiovascular stress, revealing essential functions for S-acylated Rac1 in cardiac adaptation.

Authors

James P. Teuber, Rachel E. Scissors, Arasakumar Subramani, Nageswara Madamanchi, Matthew J. Brody

×

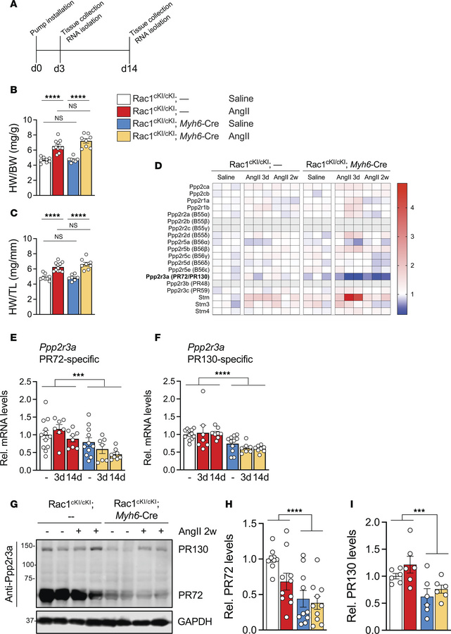
Figure 8

Ppp2r3a/PR72 levels are reduced in Rac1 conditional knockin mouse hearts.

Options: View larger image (or click on image) Download as PowerPoint

Ppp2r3a/PR72 levels are reduced in Rac1 conditional knockin mouse heart...
(A) Schematic for RNA-seq analyses. Hearts were collected for RNA isolation at 3 days and 14 days after osmotic pump installation. (B) Heart weight–to–body weight (HW/BW) ratios and (C) heart weight–to–tibia length (HW/TL) ratios of mice treated with saline or AngII (3 mg/kg/d) for 3 days. n = 7–11 mice/group. (D) Heatmap of all PP2A catalytic, regulatory, and scaffolding subunit transcript levels from bulk RNA-seq. Deeper blue shades indicate reduced expression and deeper red shades indicate increased expression. Gray boxes indicate low abundance transcripts with FPKM levels <1. (E) PR72 and (F) PR130 Ppp2r3a splice variant mRNA levels quantified by qPCR in hearts from mice treated with saline or AngII for 3 or 14 days. n = 7–11/group. (G) Representative immunoblotting for PR72 and PR130 in hearts from mice of the indicated genotypes treated with saline or AngII for 14 days. GAPDH was used as a loading control. (H) PR72 and (I) PR130 protein levels relative to GAPDH in hearts of control or Rac1cKI mice treated with saline or AngII for 14 days. ***P < 0.001; ****P < 0.0001 by 2-way ANOVA with post hoc Tukey’s multiple-comparisons test. NS, not significant.

Copyright © 2026 American Society for Clinical Investigation
ISSN 2379-3708

Sign up for email alerts