Go to The Journal of Clinical Investigation
  • About
  • Editors
  • Consulting Editors
  • For authors
  • Publication ethics
  • Publication alerts by email
  • Transfers
  • Advertising
  • Job board
  • Contact
  • Physician-Scientist Development
  • Current issue
  • Past issues
  • By specialty
    • COVID-19
    • Cardiology
    • Immunology
    • Metabolism
    • Nephrology
    • Oncology
    • Pulmonology
    • All ...
  • Videos
  • Collections
    • In-Press Preview
    • Resource and Technical Advances
    • Clinical Research and Public Health
    • Research Letters
    • Editorials
    • Perspectives
    • Physician-Scientist Development
    • Reviews
    • Top read articles

  • Current issue
  • Past issues
  • Specialties
  • In-Press Preview
  • Resource and Technical Advances
  • Clinical Research and Public Health
  • Research Letters
  • Editorials
  • Perspectives
  • Physician-Scientist Development
  • Reviews
  • Top read articles
  • About
  • Editors
  • Consulting Editors
  • For authors
  • Publication ethics
  • Publication alerts by email
  • Transfers
  • Advertising
  • Job board
  • Contact
Rac1 palmitoylation is required for cardiac stress adaptation and regulation of protein kinase A signaling
James P. Teuber, Rachel E. Scissors, Arasakumar Subramani, Nageswara Madamanchi, Matthew J. Brody
James P. Teuber, Rachel E. Scissors, Arasakumar Subramani, Nageswara Madamanchi, Matthew J. Brody
View: Text | PDF
Research Article Cardiology Cell biology

Rac1 palmitoylation is required for cardiac stress adaptation and regulation of protein kinase A signaling

  • Text
  • PDF
Abstract

Cardiac hypertrophy is a common adaptation to cardiovascular stress and often a prelude to heart failure. We examined how S-palmitoylation of the small GTPase, Ras-related C3 botulinum toxin substrate 1 (Rac1), impacts cardiomyocyte stress signaling. Mutation of the Cys-178 palmitoylation site impaired activation of Rac1 when overexpressed in cardiomyocytes. Cardiomyocyte-specific Rac1 conditional knockin (Rac1cKI) mice expressing a Rac1C178S mutant protein exhibited normal cardiac structure and function but developed more severe cardiac hypertrophy in response to angiotensin II (AngII) infusion, cardiomyocyte-specific overexpression of AngII type 1 receptor (AT1R), and cardiac pressure overload. Moreover, pressure overload and AT1R overexpression evoked cardiac failure phenotypes in Rac1cKI mice not observed in controls. Mechanistically, Rac1cKI hearts and cardiomyocytes genetically resistant to Rac1 S-palmitoylation had a profound increase in protein kinase A (PKA) substrate phosphorylation in response to acute β-adrenergic stimulation, as did Rac1cKI hearts subjected to chronic AngII treatment, AT1R overexpression, or pressure overload that correlates with more advanced heart failure phenotypes. This was not associated with increased PKA enzymatic activity, suggesting potential deficits in phosphatase activity at PKA-regulated phospho-sites. Taken together, this study suggests Rac1 S-palmitoylation dampens adrenergic drive and PKA-dependent modulation of the phospho-proteome in response to cardiovascular stress, revealing essential functions for S-acylated Rac1 in cardiac adaptation.

Authors

James P. Teuber, Rachel E. Scissors, Arasakumar Subramani, Nageswara Madamanchi, Matthew J. Brody

×

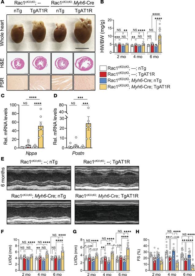
Figure 5

Cardiomyocyte-specific Rac1 conditional knockin mice develop more severe cardiac hypertrophy and functional decompensation in response to transgenic AT1R overexpression.

Options: View larger image (or click on image) Download as PowerPoint
Cardiomyocyte-specific Rac1 conditional knockin mice develop more severe...
(A) Representative images of whole hearts and H&E- and Picrosirius red–stained (PSR-stained) cardiac sections of control and Rac1 cardiomyocyte-specific knockin mice with or without transgenic AT1R overexpression at 6 months of age. Scale bars: 5 mm (whole hearts), 1 mm (H&E), and 100 μm (PSR). (B) Heart weight–to–body weight (HW/BW) ratios at 2 months, 4 months, and 6 months of age. (C) Nppa and (D) Postn mRNA levels in hearts from 6-month-old mice of the indicated genotypes. (E) Representative M-mode echocardiograms at 6 months of age of Rac1cKI mice with and without transgenic AT1R overexpression and quantification of (F) left ventricular inner diameter at diastole (LVIDd), (G) left ventricular inner diameter at systole (LVIDs), and (H) fractional shortening (FS) at 2, 4, and 6 months of age. **P < 0.01; ***P < 0.001; ****P < 0.0001 by 2-way ANOVA with post hoc Tukey’s multiple-comparison test. NS, not significant. n = 5–15 per group for B, n = 6–8 per group for C and D, n = 7–15 per group for F–H. nTg, non-transgenic.

Copyright © 2026 American Society for Clinical Investigation
ISSN 2379-3708

Sign up for email alerts