Go to The Journal of Clinical Investigation
  • About
  • Editors
  • Consulting Editors
  • For authors
  • Publication ethics
  • Publication alerts by email
  • Transfers
  • Advertising
  • Job board
  • Contact
  • Physician-Scientist Development
  • Current issue
  • Past issues
  • By specialty
    • COVID-19
    • Cardiology
    • Immunology
    • Metabolism
    • Nephrology
    • Oncology
    • Pulmonology
    • All ...
  • Videos
  • Collections
    • In-Press Preview
    • Resource and Technical Advances
    • Clinical Research and Public Health
    • Research Letters
    • Editorials
    • Perspectives
    • Physician-Scientist Development
    • Reviews
    • Top read articles

  • Current issue
  • Past issues
  • Specialties
  • In-Press Preview
  • Resource and Technical Advances
  • Clinical Research and Public Health
  • Research Letters
  • Editorials
  • Perspectives
  • Physician-Scientist Development
  • Reviews
  • Top read articles
  • About
  • Editors
  • Consulting Editors
  • For authors
  • Publication ethics
  • Publication alerts by email
  • Transfers
  • Advertising
  • Job board
  • Contact
Rac1 palmitoylation is required for cardiac stress adaptation and regulation of protein kinase A signaling
James P. Teuber, Rachel E. Scissors, Arasakumar Subramani, Nageswara Madamanchi, Matthew J. Brody
James P. Teuber, Rachel E. Scissors, Arasakumar Subramani, Nageswara Madamanchi, Matthew J. Brody
View: Text | PDF
Research Article Cardiology Cell biology

Rac1 palmitoylation is required for cardiac stress adaptation and regulation of protein kinase A signaling

  • Text
  • PDF
Abstract

Cardiac hypertrophy is a common adaptation to cardiovascular stress and often a prelude to heart failure. We examined how S-palmitoylation of the small GTPase, Ras-related C3 botulinum toxin substrate 1 (Rac1), impacts cardiomyocyte stress signaling. Mutation of the Cys-178 palmitoylation site impaired activation of Rac1 when overexpressed in cardiomyocytes. Cardiomyocyte-specific Rac1 conditional knockin (Rac1cKI) mice expressing a Rac1C178S mutant protein exhibited normal cardiac structure and function but developed more severe cardiac hypertrophy in response to angiotensin II (AngII) infusion, cardiomyocyte-specific overexpression of AngII type 1 receptor (AT1R), and cardiac pressure overload. Moreover, pressure overload and AT1R overexpression evoked cardiac failure phenotypes in Rac1cKI mice not observed in controls. Mechanistically, Rac1cKI hearts and cardiomyocytes genetically resistant to Rac1 S-palmitoylation had a profound increase in protein kinase A (PKA) substrate phosphorylation in response to acute β-adrenergic stimulation, as did Rac1cKI hearts subjected to chronic AngII treatment, AT1R overexpression, or pressure overload that correlates with more advanced heart failure phenotypes. This was not associated with increased PKA enzymatic activity, suggesting potential deficits in phosphatase activity at PKA-regulated phospho-sites. Taken together, this study suggests Rac1 S-palmitoylation dampens adrenergic drive and PKA-dependent modulation of the phospho-proteome in response to cardiovascular stress, revealing essential functions for S-acylated Rac1 in cardiac adaptation.

Authors

James P. Teuber, Rachel E. Scissors, Arasakumar Subramani, Nageswara Madamanchi, Matthew J. Brody

×

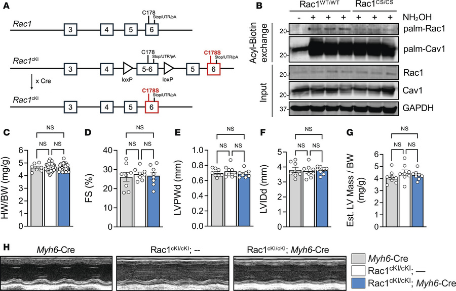
Figure 2

Generation and characterization of Rac1 conditional knockin mice.

Options: View larger image (or click on image) Download as PowerPoint
Generation and characterization of Rac1 conditional knockin mice.
(A) Sc...
(A) Schematic for generation of a targeted Rac1 allele with conditional knockin mutation encoding C178S (Rac1cKI). A fused WT exon 5/6 is flanked by loxP sites, followed by WT exon 5 and exon 6 encoding a C178S mutation for expression of WT Rac1 protein in the absence of Cre recombinase but Rac1C178S in the presence of Cre. Cre-mediated recombination to excise the loxP-targeted WT exon 5/6 results in the Rac1 locus encoding Rac1 protein with the C178S mutation. Crossing Rac1cKI with Myh6-Cre mice drives recombination and expression of the Rac1C178S mutant specifically in cardiomyocytes. UTR, untranslated region; pA, polyA tail. (B) Immunoblotting of S-acylated proteins purified by acyl-biotin exchange from cardiac lysates of control or whole-body Rac1-knockin mice. S-acylation of caveolin-1 was used as a positive control. (C) Heart weight–to–body weight (HW/BW) ratios of the indicated genotypes of mice at 8–10 weeks of age. Echocardiographic assessment of (D) fractional shortening (FS), (E) left ventricular posterior wall thickness at diastole (LVPWd), (F) left ventricular inner diameter at diastole (LVIDd), and (G) estimated left ventricular mass–to–body weight ratio at 4 months of age in Myh6-Cre alone (gray), Rac1cKI/cKI (white), and Rac1cKI/cKI; Myh6-Cre (blue) mice. 1-way ANOVA with post hoc Tukey’s multiple-comparison test. NS, not significant. n = 6–36/group for C, n = 8/group for D–G. (H) Representative M-mode images of the indicated genotypes at 4 months of age.

Copyright © 2026 American Society for Clinical Investigation
ISSN 2379-3708

Sign up for email alerts