Go to The Journal of Clinical Investigation
  • About
  • Editors
  • Consulting Editors
  • For authors
  • Publication ethics
  • Publication alerts by email
  • Transfers
  • Advertising
  • Job board
  • Contact
  • Physician-Scientist Development
  • Current issue
  • Past issues
  • By specialty
    • COVID-19
    • Cardiology
    • Immunology
    • Metabolism
    • Nephrology
    • Oncology
    • Pulmonology
    • All ...
  • Videos
  • Collections
    • In-Press Preview
    • Resource and Technical Advances
    • Clinical Research and Public Health
    • Research Letters
    • Editorials
    • Perspectives
    • Physician-Scientist Development
    • Reviews
    • Top read articles

  • Current issue
  • Past issues
  • Specialties
  • In-Press Preview
  • Resource and Technical Advances
  • Clinical Research and Public Health
  • Research Letters
  • Editorials
  • Perspectives
  • Physician-Scientist Development
  • Reviews
  • Top read articles
  • About
  • Editors
  • Consulting Editors
  • For authors
  • Publication ethics
  • Publication alerts by email
  • Transfers
  • Advertising
  • Job board
  • Contact
Rac1 palmitoylation is required for cardiac stress adaptation and regulation of protein kinase A signaling
James P. Teuber, Rachel E. Scissors, Arasakumar Subramani, Nageswara Madamanchi, Matthew J. Brody
James P. Teuber, Rachel E. Scissors, Arasakumar Subramani, Nageswara Madamanchi, Matthew J. Brody
View: Text | PDF
Research Article Cardiology Cell biology

Rac1 palmitoylation is required for cardiac stress adaptation and regulation of protein kinase A signaling

  • Text
  • PDF
Abstract

Cardiac hypertrophy is a common adaptation to cardiovascular stress and often a prelude to heart failure. We examined how S-palmitoylation of the small GTPase, Ras-related C3 botulinum toxin substrate 1 (Rac1), impacts cardiomyocyte stress signaling. Mutation of the Cys-178 palmitoylation site impaired activation of Rac1 when overexpressed in cardiomyocytes. Cardiomyocyte-specific Rac1 conditional knockin (Rac1cKI) mice expressing a Rac1C178S mutant protein exhibited normal cardiac structure and function but developed more severe cardiac hypertrophy in response to angiotensin II (AngII) infusion, cardiomyocyte-specific overexpression of AngII type 1 receptor (AT1R), and cardiac pressure overload. Moreover, pressure overload and AT1R overexpression evoked cardiac failure phenotypes in Rac1cKI mice not observed in controls. Mechanistically, Rac1cKI hearts and cardiomyocytes genetically resistant to Rac1 S-palmitoylation had a profound increase in protein kinase A (PKA) substrate phosphorylation in response to acute β-adrenergic stimulation, as did Rac1cKI hearts subjected to chronic AngII treatment, AT1R overexpression, or pressure overload that correlates with more advanced heart failure phenotypes. This was not associated with increased PKA enzymatic activity, suggesting potential deficits in phosphatase activity at PKA-regulated phospho-sites. Taken together, this study suggests Rac1 S-palmitoylation dampens adrenergic drive and PKA-dependent modulation of the phospho-proteome in response to cardiovascular stress, revealing essential functions for S-acylated Rac1 in cardiac adaptation.

Authors

James P. Teuber, Rachel E. Scissors, Arasakumar Subramani, Nageswara Madamanchi, Matthew J. Brody

×

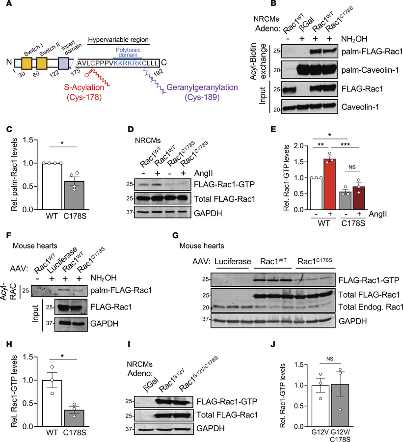
Figure 1

Loss of Cys-178 S-palmitoylation of Rac1 in cardiomyocytes reduces Rac1 activity.

Options: View larger image (or click on image) Download as PowerPoint
Loss of Cys-178 S-palmitoylation of Rac1 in cardiomyocytes reduces Rac1 ...
(A) A schematic of Rac1 protein, showing domain structure including the C-terminal hypervariable region with 3 membrane targeting motifs: the Cys-178 S-palmitoylation site (red), polybasic domain (blue), and C-terminal Cys-189 geranylgeranylation site (purple). (B) Immunoblotting and (C) quantification of S-acylated Rac1 affinity purified by acyl-biotin exchange from lysates of neonatal rat cardiomyocytes (NRCMs) transduced with adenoviruses encoding β-galactosidase (βGal, control), FLAG-Rac1WT, or FLAG-Rac1C178S. n = 4/group. (D) Immunoblotting and (E) quantification of active (GTP-bound) Rac1 affinity purified following pull-down with the p21-activated kinase p21-binding domain (PAK-PBD) in lysates of NRCMs overexpressing Rac1WT or Rac1C178S and treated with saline or angiotensin II (AngII, 10 μM, 48 hours). n = 3/group. (F) Immunoblotting for S-acylated Rac1 affinity purified by acyl resin–assisted capture (Acyl-RAC) and (G) active, GTP-bound Rac1 affinity purified by PAK-PBD pull-down assays from hearts of mice injected with AAV9s on postnatal day 6 to express N-terminally FLAG-tagged Rac1WT or Rac1C178S in cardiomyocytes in vivo and harvested at 4 months of age. (H) Quantification of GTP-bound Rac1 in the indicated hearts of AAV-injected mice. n = 3/group. (I) Immunoblotting and (J) quantification of Rac1-GTP purified from NRCMs transduced with adenoviruses encoding βGal (control) or N-terminally FLAG-tagged Rac1G12V or Rac1G12V/C178S. n = 3/group. Relative S-acylated or active Rac1 levels were normalized to total input Rac1 levels in panels C, E, H, and J. *P < 0.05; **P < 0.01; ***P < 0.001 by Mann-Whitney test (C), 2-way ANOVA with post hoc Tukey’s multiple-comparison test (E), or unpaired, 2-tailed t test (H and J). NS, not significant.

Copyright © 2026 American Society for Clinical Investigation
ISSN 2379-3708

Sign up for email alerts