Go to The Journal of Clinical Investigation
  • About
  • Editors
  • Consulting Editors
  • For authors
  • Publication ethics
  • Publication alerts by email
  • Transfers
  • Advertising
  • Job board
  • Contact
  • Physician-Scientist Development
  • Current issue
  • Past issues
  • By specialty
    • COVID-19
    • Cardiology
    • Immunology
    • Metabolism
    • Nephrology
    • Oncology
    • Pulmonology
    • All ...
  • Videos
  • Collections
    • In-Press Preview
    • Resource and Technical Advances
    • Clinical Research and Public Health
    • Research Letters
    • Editorials
    • Perspectives
    • Physician-Scientist Development
    • Reviews
    • Top read articles

  • Current issue
  • Past issues
  • Specialties
  • In-Press Preview
  • Resource and Technical Advances
  • Clinical Research and Public Health
  • Research Letters
  • Editorials
  • Perspectives
  • Physician-Scientist Development
  • Reviews
  • Top read articles
  • About
  • Editors
  • Consulting Editors
  • For authors
  • Publication ethics
  • Publication alerts by email
  • Transfers
  • Advertising
  • Job board
  • Contact
Rheumatoid arthritis synovial fibroblasts modulate T cell activation
Melissa R. Romoff, … , Laura T. Donlin, Melanie H. Smith
Melissa R. Romoff, … , Laura T. Donlin, Melanie H. Smith
Published October 7, 2025
Citation Information: JCI Insight. 2025;10(22):e193054. https://doi.org/10.1172/jci.insight.193054.
View: Text | PDF
Research Article Immunology

Rheumatoid arthritis synovial fibroblasts modulate T cell activation

  • Text
  • PDF
Abstract

In the rheumatoid arthritis (RA) synovium, resident fibroblast-like synoviocytes (FLS) express MHC class II molecules (HLA-D) but lack the costimulatory signals typically required for T cell activation. Here, we demonstrate that antigen presentation by FLS induces a distinct T cell activation state characterized by high CD69 yet reduced CD25 and HLA-DR expression, suppressed proliferation, and decreased effector cytokine production compared with professional antigen-presenting cells (APCs), such as macrophages. FLS were also capable of suppressing macrophage-induced T cell activation, underscoring their dominant immunomodulatory role in the synovial microenvironment. Mechanistically, we identify indoleamine 2,3-dioxygenase–mediated (IDO1-mediated) tryptophan depletion as the primary driver of FLS-induced T cell hyporesponsiveness. Spatial transcriptomics revealed colocalization of IDO1 and CD69 within ectopic lymphoid structures in RA synovium, further supporting the in vivo relevance of this pathway. These findings provide the groundwork for positioning FLS as critical T cell regulators in RA and highlight the importance of preserving their immunosuppressive properties when therapeutically targeting pathogenic FLS functions.

Authors

Melissa R. Romoff, Preethi K. Periyakoil, Edward F. DiCarlo, Daniel Ramirez, Susan M. Goodman, Christina S. Leslie, Alexander Y. Rudensky, Laura T. Donlin, Melanie H. Smith

×

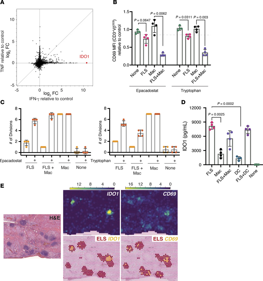
Figure 6

IDO1-induced tryptophan depletion within ectopic lymphoid structures is associated with the FLS effects on T cell activation.

Options: View larger image (or click on image) Download as PowerPoint
IDO1-induced tryptophan depletion within ectopic lymphoid structures is ...
(A) IDO1 is the most highly induced gene in FLS stimulated with IFN-γ in vitro. RNA sequencing of FLS stimulated with IFN-γ (50 pg/mL) or TNF (100 pg/mL) for 24 hours relative to an unstimulated control (log2 fold change [FC] shown) (4). Genes shown as black dots except IDO1, which is highlighted in red. (B) IDO1 inhibition (epacadostat) or tryptophan supplementation reduced FLS-induced CD69 expression. CD69 expression (MFI) on CD3+ VβSEB T cells after 72 hours of SEB stimulation with the APC indicated and treatment with selective IDO1 inhibitor epacadostat 100 nM (left) or tryptophan 250 mM (right) relative to DMSO (for epacadostat) or media (for tryptophan) treated controls. N = 4. (C) IDO1 inhibition (epacadostat, left) or the addition of tryptophan (right) reduces FLS-induced suppression of T cell proliferation after SEB stimulation for 6 days. Proliferation measured by CellTrace Violet intensity via flow cytometry. Maximal number of divisions with ≥5% of CD3+ VβSEB T cells are shown. APC indicated below x axis. N = 4. (D) IDO1 is more highly expressed by FLS than macrophages or DCs. IDO1 expression measured by Luminex assay from supernatant of T cell–APC cultures stimulated by SEB for 48 hours. APC identified on x axis. N = 4. (E) IDO1 and CD69 expression (spatial transcriptomics) in a representative RA synovial tissue section with multiple ectopic lymphoid structures (ELS). N = 8 (22). Top, expression of IDO1 and CD69 (color scale: read counts). Bottom, coplotting of RNA capture spots containing ELS (maroon) and IDO1 or CD69 (yellow). Left, corresponding H&E. For B–D, mean ± standard deviation is shown, and statistical comparisons were made using paired 2-tailed t tests with corrections for multiple comparisons within each outcome to maintain an overall type I error rate of 0.05 as described in the Methods section.

Copyright © 2025 American Society for Clinical Investigation
ISSN 2379-3708

Sign up for email alerts