Go to The Journal of Clinical Investigation
  • About
  • Editors
  • Consulting Editors
  • For authors
  • Publication ethics
  • Publication alerts by email
  • Transfers
  • Advertising
  • Job board
  • Contact
  • Physician-Scientist Development
  • Current issue
  • Past issues
  • By specialty
    • COVID-19
    • Cardiology
    • Immunology
    • Metabolism
    • Nephrology
    • Oncology
    • Pulmonology
    • All ...
  • Videos
  • Collections
    • In-Press Preview
    • Resource and Technical Advances
    • Clinical Research and Public Health
    • Research Letters
    • Editorials
    • Perspectives
    • Physician-Scientist Development
    • Reviews
    • Top read articles

  • Current issue
  • Past issues
  • Specialties
  • In-Press Preview
  • Resource and Technical Advances
  • Clinical Research and Public Health
  • Research Letters
  • Editorials
  • Perspectives
  • Physician-Scientist Development
  • Reviews
  • Top read articles
  • About
  • Editors
  • Consulting Editors
  • For authors
  • Publication ethics
  • Publication alerts by email
  • Transfers
  • Advertising
  • Job board
  • Contact
Targeting the pentose phosphate pathway mitigates graft-versus-host disease by rewiring alloreactive T cell metabolism
Saeed Daneshmandi, Eun Ko, Qi Yan, Jee Eun Choi, Prashant K. Singh, Richard M. Higashi, Andrew N. Lane, Teresa W.M. Fan, Jingxin Qiu, Sophia Hani, Keli L. Hippen, Jianmin Wang, Philip L. McCarthy, Bruce R. Blazar, Hemn Mohammadpour
Saeed Daneshmandi, Eun Ko, Qi Yan, Jee Eun Choi, Prashant K. Singh, Richard M. Higashi, Andrew N. Lane, Teresa W.M. Fan, Jingxin Qiu, Sophia Hani, Keli L. Hippen, Jianmin Wang, Philip L. McCarthy, Bruce R. Blazar, Hemn Mohammadpour
View: Text | PDF
Research Article Immunology Oncology

Targeting the pentose phosphate pathway mitigates graft-versus-host disease by rewiring alloreactive T cell metabolism

  • Text
  • PDF
Abstract

Glycolysis fuels cytotoxic allogeneic T cells in acute graft-versus-host disease (aGvHD), but the downstream role of glucose metabolism in modulating aGvHD remains unclear. Targeting glycolysis or glucose receptors is toxic. Therefore, we explored alternative glucose-dependent pathways, focusing on the pentose phosphate pathway (PPP). Single-cell RNA sequencing revealed PPP upregulation in allogeneic T cells during allogeneic hematopoietic cell transplantation (allo-HCT). We showed that donor T cell deficiency in 6-phosphogluconate dehydrogenase (6PGD), the second rate-limiting enzyme in the PPP, significantly reduced aGvHD severity and mortality in murine models. Functional assays demonstrated that PPP blockade led to proliferation arrest without inducing apoptosis. PPP blockade shifted T cell metabolism away from T cell dependency on glycolysis for rapid T cell proliferation. Pharmacological inhibition of the PPP through 6PGD blockade with 6-aminonicotinamide (6AN) effectively reduced aGvHD severity, like donor 6PGD-deficient T cells in an allogeneic aGvHD model. Similarly, 6AN reduced xenogeneic GvHD lethality. 6PGD inhibition preserved the graft-versus-tumor (GvT) effect, with the generation of a small subset of granzyme Bhi effector T cells with potent antitumor activity. These findings highlight the PPP as a key regulator of allogeneic T cell proliferation and differentiation and identify 6PGD as a promising therapeutic target to mitigate aGvHD severity while preserving beneficial GvT effects.

Authors

Saeed Daneshmandi, Eun Ko, Qi Yan, Jee Eun Choi, Prashant K. Singh, Richard M. Higashi, Andrew N. Lane, Teresa W.M. Fan, Jingxin Qiu, Sophia Hani, Keli L. Hippen, Jianmin Wang, Philip L. McCarthy, Bruce R. Blazar, Hemn Mohammadpour

×

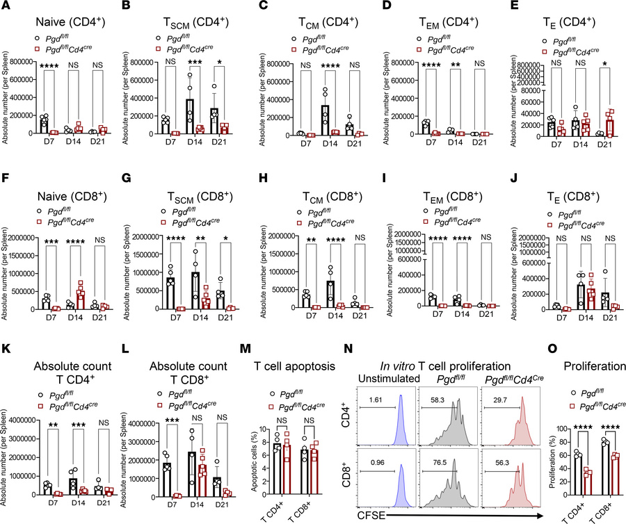
Figure 2

Blockade of the 6PGD metabolic checkpoint prevents alloreactive T cell expansion while maintaining a portion of T cells with effector phenotype.

Options: View larger image (or click on image) Download as PowerPoint
Blockade of the 6PGD metabolic checkpoint prevents alloreactive T cell e...
(A–J) BALB/c (H-2d) mice were lethally irradiated (8.5 Gy) on day –1 and transplanted with 3.5 × 106 TCD-BM cells with or without 0.2 × 106 splenic naive T cells from Pgdfl/fl or Pgdfl/flCd4Cre C57BL/6 (H-2b) mice on day 0. The frequency of CD4+ T cells subsets as naive (A), stem cell memory (B), central memory (C), effector memory (D), and effector (E) was detected per spleen of the mice. The frequency of CD8+ T cells subsets as naive (F), stem cell memory (G), central memory (H), effector memory (I), and effector (J) was determined per spleen of the mice. n = 4–5 mice per group. Two-way ANOVA was used to analyze statistical significance among groups. The absolute number of CD4+ (K) and CD8+ (L) T cells was calculated per spleen on days +7, +14, and +21. n = 4–5 mice per group (2-way ANOVA). (M) T cells were isolated from Pgdfl/fl or Pgdfl/flCd4Cre spleens and activated in vitro with plate-bound anti-CD3 plus anti-CD28 mAbs. Apoptosis was determined by Annexin V staining. n = 4 data points per group. Data representative of 2 independent experiments (Student’s t test). (N and O) T cells were isolated from Pgdfl/fl or Pgdfl/flCd4Cre spleens, labeled with CFSE, and activated in vitro with plate-bound anti-CD3 plus anti-CD28 mAbs. The proliferation of CD4+ (top) and CD8+ (bottom) T cells was examined after 72 hours. Unstimulated T cells served as negative controls. n = 3 data points per group. Data representative of 3 independent experiments (Student’s t test) and are shown as mean ± SEM. *P < 0.05; **P < 0.01; ***P < 0.001; ****P < 0.0001.

Copyright © 2026 American Society for Clinical Investigation
ISSN 2379-3708

Sign up for email alerts