Go to The Journal of Clinical Investigation
  • About
  • Editors
  • Consulting Editors
  • For authors
  • Publication ethics
  • Publication alerts by email
  • Transfers
  • Advertising
  • Job board
  • Contact
  • Physician-Scientist Development
  • Current issue
  • Past issues
  • By specialty
    • COVID-19
    • Cardiology
    • Immunology
    • Metabolism
    • Nephrology
    • Oncology
    • Pulmonology
    • All ...
  • Videos
  • Collections
    • In-Press Preview
    • Resource and Technical Advances
    • Clinical Research and Public Health
    • Research Letters
    • Editorials
    • Perspectives
    • Physician-Scientist Development
    • Reviews
    • Top read articles

  • Current issue
  • Past issues
  • Specialties
  • In-Press Preview
  • Resource and Technical Advances
  • Clinical Research and Public Health
  • Research Letters
  • Editorials
  • Perspectives
  • Physician-Scientist Development
  • Reviews
  • Top read articles
  • About
  • Editors
  • Consulting Editors
  • For authors
  • Publication ethics
  • Publication alerts by email
  • Transfers
  • Advertising
  • Job board
  • Contact
TFAP2A orchestrates gene regulatory networks and tubular architecture in kidney outer medullary collecting ducts
Janna Leiz, … , Christian Hinze, Kai M. Schmidt-Ott
Janna Leiz, … , Christian Hinze, Kai M. Schmidt-Ott
Published August 28, 2025
Citation Information: JCI Insight. 2025;10(19):e192361. https://doi.org/10.1172/jci.insight.192361.
View: Text | PDF
Research Article Cell biology Nephrology

TFAP2A orchestrates gene regulatory networks and tubular architecture in kidney outer medullary collecting ducts

  • Text
  • PDF
Abstract

Mutations in the transcription factor TFAP2A are linked to congenital anomalies of the kidney and urinary tract in humans. While Tfap2a knockout (KO) in mouse collecting ducts leads to tubular epithelial abnormalities, its precise molecular functions in kidney tubules remain unclear. To investigate Tfap2a-dependent gene regulatory networks in the mouse kidney collecting ducts, we employed conditional KO (Hoxb7-Cre; Tfap2afl/fl) models combined with transcriptomics. Histomorphological and physiological assessments of Tfap2a-KO mice revealed progressive postnatal dilation of the outer medullary collecting ducts. Integrating bulk and single-nucleus RNA sequencing with in silico motif mapping in ATAC-seq datasets demonstrated that Tfap2a is highly expressed and active in normal collecting duct principal cells. Comparative transcriptomics between 3-month-old Tfap2a-KO and control mice identified dysregulated genes associated with cell adhesion and WNT signaling, including Alcam and Wnt9b. These changes were confirmed by in situ hybridization. Our findings reveal that Tfap2a regulates medullary collecting duct diameter by orchestrating a transcriptional network involving Wnt9b and Alcam, providing insights into its role in kidney structural integrity.

Authors

Janna Leiz, Karen I. López-Cayuqueo, Shuang Cao, Louisa M.S. Gerhardt, Christian Hinze, Kai M. Schmidt-Ott

×

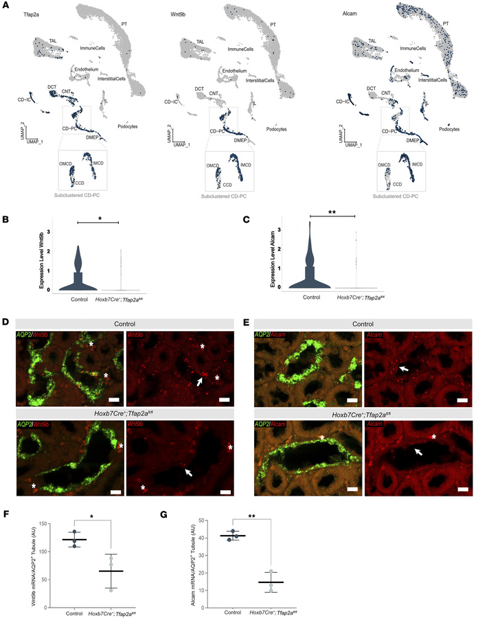
Figure 7

Tfap2a regulates Wnt signaling and cell adhesion.

Options: View larger image (or click on image) Download as PowerPoint

Tfap2a regulates Wnt signaling and cell adhesion.
(A) Feature plot disp...
(A) Feature plot displaying the expression domains of Tfap2a mRNA, Wnt9b mRNA, and Alcam mRNA in broad cell types and subclusters of collecting duct principal cells (CD-PCs) in 3-month-old control mice (n = 2). The color gradient for feature plots ranges from gray (no expression) to blue (highest expression). PT, proximal tubule; TL, thin limb; TAL, thick ascending limb; DCT, distal convoluted tubule; CNT, connecting tubule; CD-IC, collecting duct intercalated cells; DMEP, deep medullary epithelium of the pelvis; CCD, cortical collecting duct; OMCD, outer medulla cortical collecting duct; IMCD, inner medulla cortical collecting duct. (B) Downregulated expression of Wnt9b and (C) Alcam mRNA in OMCD-PCs (based on snRNA-seq) of 3-month-old Hoxb7Cre+;Tfap2afl/fl mice (n = 2/genotype). Data assessed with Seurat’s FindMarkers function. (D) In situ hybridization (representative pictures) of Wnt9b and (E) Alcam (both in red), along with Aqp2 mRNA (green), in the OMCDs of 3-month-old control and Hoxb7Cre+;Tfap2afl/fl mice. White arrows indicate examples of Wnt9b and Alcam mRNA expression. Asterisks indicate nonspecific red blood cell staining. Scale bars: 10 μm. (F) Wnt9b and (G) Alcam mRNA quantification per Aqp2 mRNA–positive tubule (only PCs were considered for analysis). Each data point represents an estimate of the average number of mRNA molecules per tubular cross section per mouse (indicated in arbitrary units, AU; n of 10 tubules were analyzed per mouse, n = 3 mice/genotype). Data are expressed as mean ± SEM. Statistical significance was determined using a 2-tailed t test. *P < 0.05, **P < 0.01.

Copyright © 2025 American Society for Clinical Investigation
ISSN 2379-3708

Sign up for email alerts