Go to The Journal of Clinical Investigation
  • About
  • Editors
  • Consulting Editors
  • For authors
  • Publication ethics
  • Publication alerts by email
  • Transfers
  • Advertising
  • Job board
  • Contact
  • Physician-Scientist Development
  • Current issue
  • Past issues
  • By specialty
    • COVID-19
    • Cardiology
    • Immunology
    • Metabolism
    • Nephrology
    • Oncology
    • Pulmonology
    • All ...
  • Videos
  • Collections
    • In-Press Preview
    • Resource and Technical Advances
    • Clinical Research and Public Health
    • Research Letters
    • Editorials
    • Perspectives
    • Physician-Scientist Development
    • Reviews
    • Top read articles

  • Current issue
  • Past issues
  • Specialties
  • In-Press Preview
  • Resource and Technical Advances
  • Clinical Research and Public Health
  • Research Letters
  • Editorials
  • Perspectives
  • Physician-Scientist Development
  • Reviews
  • Top read articles
  • About
  • Editors
  • Consulting Editors
  • For authors
  • Publication ethics
  • Publication alerts by email
  • Transfers
  • Advertising
  • Job board
  • Contact
Lipidomic profiling of human adiposomes identifies specific lipid shifts linked to obesity and cardiometabolic risk
Abeer M. Mahmoud, Imaduddin Mirza, Elsayed Metwally, Mohammed H. Morsy, Giorgia Scichilone, Monica C. Asada, Amro Mostafa, Francesco M. Bianco, Mohamed M. Ali, Mario A. Masrur, Chandra Hassan, Brian T. Layden
Abeer M. Mahmoud, Imaduddin Mirza, Elsayed Metwally, Mohammed H. Morsy, Giorgia Scichilone, Monica C. Asada, Amro Mostafa, Francesco M. Bianco, Mohamed M. Ali, Mario A. Masrur, Chandra Hassan, Brian T. Layden
View: Text | PDF
Clinical Research and Public Health Inflammation Metabolism Vascular biology

Lipidomic profiling of human adiposomes identifies specific lipid shifts linked to obesity and cardiometabolic risk

  • Text
  • PDF
Abstract

BACKGROUND Obesity, a growing health concern, often leads to metabolic disturbances, systemic inflammation, and vascular dysfunction. Emerging evidence suggests that adipose tissue-derived extracellular vesicles (adiposomes) may propagate obesity-related complications. However, their lipid composition and effect on cardiometabolic state remain unclear.METHODS This study examined the lipid composition of adiposomes in 122 participants (75 in obesity group, 47 in lean group) and its connection to cardiometabolic risk. Adiposomes were isolated via ultracentrifugation and characterized using nanoparticle tracking and comprehensive lipidomic analysis by mass spectrometry. Cardiometabolic assessments included anthropometry, body composition, glucose-insulin homeostasis, lipid profiles, inflammatory markers, and vascular function.RESULTS Compared with lean controls, individuals with obesity exhibited elevated adiposome release and shifts in lipid composition, including higher ceramides, free fatty acids, and acylcarnitines, along with reduced levels of phospholipids and sphingomyelins. These alterations strongly correlated with increased BMI, insulin resistance, systemic inflammation, and impaired vascular function. Pathway enrichment analyses highlight dysregulation in glycerophospholipid and sphingolipid metabolism, bile secretion, proinflammatory pathways, and vascular contractility. Machine-learning models utilizing adiposome lipid data accurately classified obesity and predicted cardiometabolic conditions, such as diabetes, hypertension, dyslipidemia, and liver steatosis, achieving accuracy above 85%.CONCLUSION Obesity profoundly remodels the adiposome lipid landscape, linking lipid changes to inflammation, metabolic dysfunction, and vascular impairment. These findings underscore adiposome lipids as biomarkers for obesity and related cardiometabolic disorders, supporting personalized interventions and offering therapeutic value in risk stratification and treatment.FUNDING This project was supported by NIH grants R01HL161386, R00HL140049, P30DK020595 (PI: AMM), R01DK104927, and P30DK020595 as well as by a VA Merit Award (1I01BX003382, PI: BTL).

Authors

Abeer M. Mahmoud, Imaduddin Mirza, Elsayed Metwally, Mohammed H. Morsy, Giorgia Scichilone, Monica C. Asada, Amro Mostafa, Francesco M. Bianco, Mohamed M. Ali, Mario A. Masrur, Chandra Hassan, Brian T. Layden

×

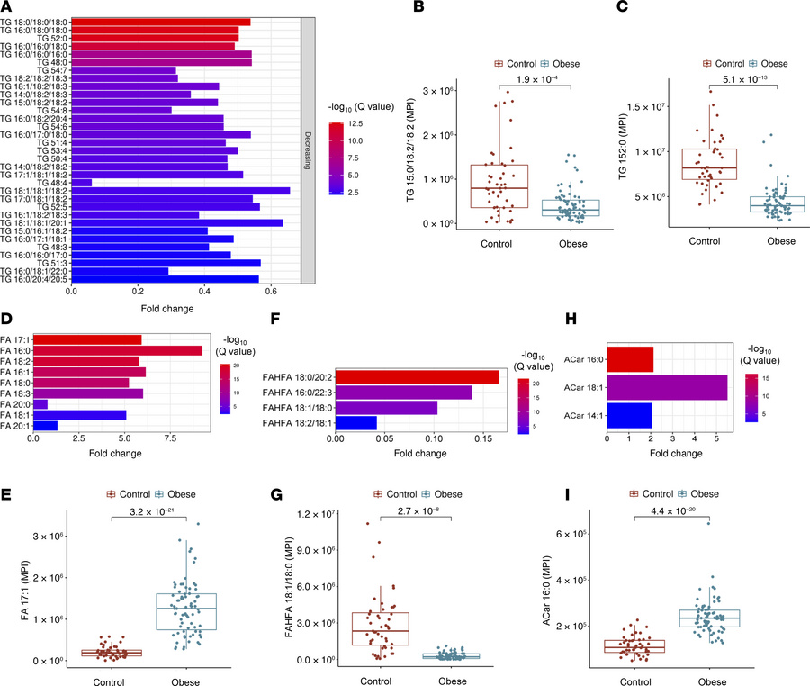
Figure 7

Differential profiles of triglycerides, fatty acids, FAHFAs, and acylcarnitines.

Options: View larger image (or click on image) Download as PowerPoint
Differential profiles of triglycerides, fatty acids, FAHFAs, and acylcar...
(A, D, F, and H) Bar plot of fold changes in TG species (A), fatty acid species (D), FAHFAs (F), and ACar species (H) between obese and control groups and their significance (–log10 q values [FDR]). (B, C, E, G, and I) Box plots illustrate altered TG species (B and C), FA 17:1 (E), FAHFA 18:1/18:0 (G), and ACar 16:0 (I) in the lean and obese groups. For statistical significance, an unpaired 2-tailed t test with multiple testing correction (Benjamini-Hochberg FDR) was used.

Copyright © 2026 American Society for Clinical Investigation
ISSN 2379-3708

Sign up for email alerts