Go to The Journal of Clinical Investigation
  • About
  • Editors
  • Consulting Editors
  • For authors
  • Publication ethics
  • Publication alerts by email
  • Transfers
  • Advertising
  • Job board
  • Contact
  • Physician-Scientist Development
  • Current issue
  • Past issues
  • By specialty
    • COVID-19
    • Cardiology
    • Immunology
    • Metabolism
    • Nephrology
    • Oncology
    • Pulmonology
    • All ...
  • Videos
  • Collections
    • In-Press Preview
    • Resource and Technical Advances
    • Clinical Research and Public Health
    • Research Letters
    • Editorials
    • Perspectives
    • Physician-Scientist Development
    • Reviews
    • Top read articles

  • Current issue
  • Past issues
  • Specialties
  • In-Press Preview
  • Resource and Technical Advances
  • Clinical Research and Public Health
  • Research Letters
  • Editorials
  • Perspectives
  • Physician-Scientist Development
  • Reviews
  • Top read articles
  • About
  • Editors
  • Consulting Editors
  • For authors
  • Publication ethics
  • Publication alerts by email
  • Transfers
  • Advertising
  • Job board
  • Contact
CD8+ T cell depletion promotes human Tph/Tfh cell proliferation and Sjögren syndrome–like symptoms in PBMC-based humanized mice
Mariam Piruzyan, Sota Fujimori, Ryota Sato, Yuki Imura, Sachiko Mochiduki, Kana Takemoto, Akiko Nishidate, Yuzo Koda
Mariam Piruzyan, Sota Fujimori, Ryota Sato, Yuki Imura, Sachiko Mochiduki, Kana Takemoto, Akiko Nishidate, Yuzo Koda
View: Text | PDF
Research Article Immunology Inflammation

CD8+ T cell depletion promotes human Tph/Tfh cell proliferation and Sjögren syndrome–like symptoms in PBMC-based humanized mice

  • Text
  • PDF
Abstract

Peripheral helper T (Tph) and follicular helper T (Tfh) cells are key regulators of B cell differentiation and antibody production, making them promising targets for autoimmune disease treatment. However, their differentiation mechanisms differ significantly between humans and mice, limiting drug validation in mouse models. Here, we present a simple and effective method for in vivo proliferation of human Tph/Tfh and B cells. We discovered that after depleting CD8+ T cells of human peripheral blood mononuclear cell–transferred immunodeficient mice (CD8TΔhPBMC mice), human Tph/Tfh cells and B cells proliferated markedly in the spleen compared with those in human PBMC–transferred immunodeficient mice (hPBMC mice). Transcriptome analysis confirmed proliferating cells’ close resemblance to human Tph/Tfh cells. Furthermore, multicolor flow cytometry revealed CXCL13+ Tph cells infiltrating Sjögren’s syndrome–associated (SjS-associated) organs, such as salivary glands. Single-cell RNA sequencing identified IL-21+CXCL13+IFN-γ+ICOS+TIGIT+GPR56+ Tph cells in the salivary glands. These findings are consistent with reduced saliva volume and elevated SjS markers, such as anti-SSA antibody, in these mice, which were both ameliorated by immunosuppressants. In vitro, CD8+ T cells from hPBMC mice induced B cell apoptosis and inhibited Tph/Tfh differentiation. This model advances understanding of human Tph/Tfh cell biology and offers a valuable platform for studying SjS and therapeutic targets.

Authors

Mariam Piruzyan, Sota Fujimori, Ryota Sato, Yuki Imura, Sachiko Mochiduki, Kana Takemoto, Akiko Nishidate, Yuzo Koda

×

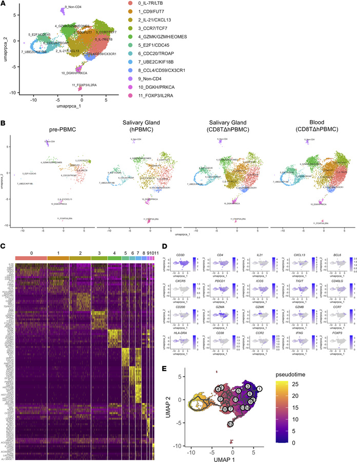
Figure 4

CXCL13+IL-21+ Tph cell infiltration in salivary glands of CD8TΔPBMC mice.

Options: View larger image (or click on image) Download as PowerPoint
CXCL13+IL-21+ Tph cell infiltration in salivary glands of CD8TΔPBMC mice...
Single-cell RNA sequencing was performed using CD4+ T cells from pretransfer PBMCs (pre-PBMC, n = 426), salivary glands of human PBMC–transferred mice (PBMC mice, n = 1,575), salivary glands of CD8+ T cell–depleted human PBMC-transferred mice (CD8TΔPBMC mice, n = 4,446), and blood of CD8TΔPBMC mice (n = 7,131). (A) UMAP plot showing CD4+ T cell clusters of all samples and (B) each sample. (C) A gene expression heatmap showing the top 10 differentially expressed genes for each cluster. (D) Feature plots showing expression of indicated genes in CD4+ T cells. (E) Pseudotime trajectory inferred using Monocle3. Cells are colored based on their pseudotime values, indicating the progression of cellular differentiation. Samples from each group were pooled from 4 mice. Data are representative of a single experiment.

Copyright © 2026 American Society for Clinical Investigation
ISSN 2379-3708

Sign up for email alerts