Go to The Journal of Clinical Investigation
  • About
  • Editors
  • Consulting Editors
  • For authors
  • Publication ethics
  • Publication alerts by email
  • Transfers
  • Advertising
  • Job board
  • Contact
  • Physician-Scientist Development
  • Current issue
  • Past issues
  • By specialty
    • COVID-19
    • Cardiology
    • Immunology
    • Metabolism
    • Nephrology
    • Oncology
    • Pulmonology
    • All ...
  • Videos
  • Collections
    • In-Press Preview
    • Resource and Technical Advances
    • Clinical Research and Public Health
    • Research Letters
    • Editorials
    • Perspectives
    • Physician-Scientist Development
    • Reviews
    • Top read articles

  • Current issue
  • Past issues
  • Specialties
  • In-Press Preview
  • Resource and Technical Advances
  • Clinical Research and Public Health
  • Research Letters
  • Editorials
  • Perspectives
  • Physician-Scientist Development
  • Reviews
  • Top read articles
  • About
  • Editors
  • Consulting Editors
  • For authors
  • Publication ethics
  • Publication alerts by email
  • Transfers
  • Advertising
  • Job board
  • Contact
Spatial proteomics and transcriptomics reveal early immune cell organization in pancreatic intraepithelial neoplasia
Melissa R. Lyman, Jacob T. Mitchell, Sidharth Raghavan, Luciane T. Kagohara, Amanda L. Huff, Saurav D. Haldar, Sarah M. Shin, Samantha Guinn, Benjamin Barrett, Gabriella Longway, Alexei Hernandez, Erin M. Coyne, Xuan Yuan, Lalitya Andaloori, Jiaying Lai, Yun Zhou Liu, Rachel Karchin, Anuj Gupta, Ashley L. Kiemen, André Forjaz, Denis Wirtz, Pei-Hsun Wu, Atul Deshpande, Jae W. Lee, Todd D. Armstrong, Nilofer S. Azad, Jacquelyn W. Zimmerman, Laura D. Wood, Robert A. Anders, Elizabeth D. Thompson, Elizabeth M. Jaffee, Elana J. Fertig, Won Jin Ho, Neeha Zaidi
Melissa R. Lyman, Jacob T. Mitchell, Sidharth Raghavan, Luciane T. Kagohara, Amanda L. Huff, Saurav D. Haldar, Sarah M. Shin, Samantha Guinn, Benjamin Barrett, Gabriella Longway, Alexei Hernandez, Erin M. Coyne, Xuan Yuan, Lalitya Andaloori, Jiaying Lai, Yun Zhou Liu, Rachel Karchin, Anuj Gupta, Ashley L. Kiemen, André Forjaz, Denis Wirtz, Pei-Hsun Wu, Atul Deshpande, Jae W. Lee, Todd D. Armstrong, Nilofer S. Azad, Jacquelyn W. Zimmerman, Laura D. Wood, Robert A. Anders, Elizabeth D. Thompson, Elizabeth M. Jaffee, Elana J. Fertig, Won Jin Ho, Neeha Zaidi
View: Text | PDF
Research Article Immunology Inflammation Oncology

Spatial proteomics and transcriptomics reveal early immune cell organization in pancreatic intraepithelial neoplasia

  • Text
  • PDF
Abstract

Pancreatic ductal adenocarcinoma (PDAC) has a poor survival rate due to late detection. PDAC arises from precursor microscopic lesions, termed pancreatic intraepithelial neoplasia (PanIN), that develop at least a decade before overt disease; this provides an opportunity to intercept PanIN-to-PDAC progression. However, immune interception strategies require full understanding of PanIN and PDAC cellular architecture. Surgical specimens containing PanIN and PDAC lesions from a unique cohort of 5 treatment-naive patients with PDAC were surveyed using spatial omics (proteomic and transcriptomic). Findings were corroborated by spatial proteomics of PanIN and PDAC from tamoxifen-inducible KPC mice. We uncovered the organization of lymphoid cells into tertiary lymphoid structures (TLSs) adjacent to PanIN lesions. These TLSs lacked CD21+CD23+ B cells compared with more mature TLSs near the PDAC border. PanINs harbored mostly CD4+ T cells, with fewer Tregs and exhausted T cells than PDAC. Peritumoral space was enriched with naive CD4+ and central memory T cells. These observations highlight the opportunity to modulate the immune microenvironment in PanINs before immune exclusion and immunosuppression emerge during progression into PDAC.

Authors

Melissa R. Lyman, Jacob T. Mitchell, Sidharth Raghavan, Luciane T. Kagohara, Amanda L. Huff, Saurav D. Haldar, Sarah M. Shin, Samantha Guinn, Benjamin Barrett, Gabriella Longway, Alexei Hernandez, Erin M. Coyne, Xuan Yuan, Lalitya Andaloori, Jiaying Lai, Yun Zhou Liu, Rachel Karchin, Anuj Gupta, Ashley L. Kiemen, André Forjaz, Denis Wirtz, Pei-Hsun Wu, Atul Deshpande, Jae W. Lee, Todd D. Armstrong, Nilofer S. Azad, Jacquelyn W. Zimmerman, Laura D. Wood, Robert A. Anders, Elizabeth D. Thompson, Elizabeth M. Jaffee, Elana J. Fertig, Won Jin Ho, Neeha Zaidi

×

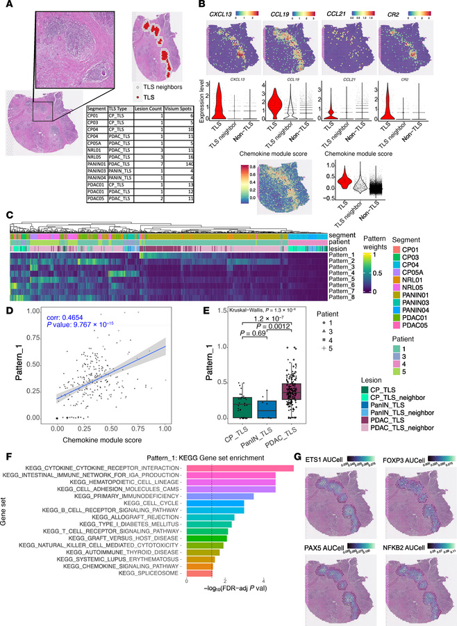
Figure 5

10× Genomics Visium spatial transcriptomics platform recapitulates TLS signatures adjacent to PDAC.

Options: View larger image (or click on image) Download as PowerPoint
10× Genomics Visium spatial transcriptomics platform recapitulates TLS s...
(A) TLS annotation on H&E-stained segments by a pathologist followed by automated annotation of all Visium spots within 2 spots of the boundaries of any TLS as TLS neighbor. TLS types were then assigned by the pathologist based on their proximity to chronic pancreatitis (CP_TLS), pancreatic intraductal neoplasms (PANIN_TLS), or pancreatic ductal adenocarcinoma (PDAC_TLS). (B) Expression of CXCL13, CCL19, CCL21, and CR2 (CD21), and a module score based on expression of chemokine-encoding genes in TLS (red), TLS_neighbor (white), and non-TLS (gray) Visium spots as violin plots and representative spatial expression plots showing segment PANIN01. (C) Heatmap of pattern weights in each Visium spot for the 8 patterns learned by CoGAPS on the TLS and TLS neighbor spots. (D) Scatter plot of association between the chemokine module score on the x axis and Pattern_1 weight on the y axis. Points are overlaid with the trend line of the linear regression of Pattern_1 weight on chemokine module score and calculated Pearson’s correlation coefficient. (E) Box plot of Pattern_1 weight comparing CP_TLS (dark green), PANIN_TLS (dark blue), and PDAC_TLS (dark red). Shapes of each data point correspond to the patient from whom the Visium spot originated. Weights were compared across all groups using a Kruskal-Wallis test (P = 1.3 × 10–8). Bars are annotated with P values of pairwise comparisons by Wilcoxon’s rank-sum test. (F) Waterfall plot of gene set enrichment analysis of KEGG gene set in genes ranked by pattern marker statistic for Pattern_1. Gene sets with significant enrichment (FDR-adjusted P value < 0.05) are shown. Enriched gene sets are ordered by –log10(FDR-adjusted P value). (G) Transcription factor activity scores of ETS1, FOXP3, PAX5, and NFKB2 inferred by SCENIC gene regulatory network inference and quantified by AUCell overlayed on segment PANIN01.

Copyright © 2026 American Society for Clinical Investigation
ISSN 2379-3708

Sign up for email alerts