Go to The Journal of Clinical Investigation
  • About
  • Editors
  • Consulting Editors
  • For authors
  • Publication ethics
  • Publication alerts by email
  • Transfers
  • Advertising
  • Job board
  • Contact
  • Physician-Scientist Development
  • Current issue
  • Past issues
  • By specialty
    • COVID-19
    • Cardiology
    • Immunology
    • Metabolism
    • Nephrology
    • Oncology
    • Pulmonology
    • All ...
  • Videos
  • Collections
    • In-Press Preview
    • Resource and Technical Advances
    • Clinical Research and Public Health
    • Research Letters
    • Editorials
    • Perspectives
    • Physician-Scientist Development
    • Reviews
    • Top read articles

  • Current issue
  • Past issues
  • Specialties
  • In-Press Preview
  • Resource and Technical Advances
  • Clinical Research and Public Health
  • Research Letters
  • Editorials
  • Perspectives
  • Physician-Scientist Development
  • Reviews
  • Top read articles
  • About
  • Editors
  • Consulting Editors
  • For authors
  • Publication ethics
  • Publication alerts by email
  • Transfers
  • Advertising
  • Job board
  • Contact
Spatial proteomics and transcriptomics reveal early immune cell organization in pancreatic intraepithelial neoplasia
Melissa R. Lyman, Jacob T. Mitchell, Sidharth Raghavan, Luciane T. Kagohara, Amanda L. Huff, Saurav D. Haldar, Sarah M. Shin, Samantha Guinn, Benjamin Barrett, Gabriella Longway, Alexei Hernandez, Erin M. Coyne, Xuan Yuan, Lalitya Andaloori, Jiaying Lai, Yun Zhou Liu, Rachel Karchin, Anuj Gupta, Ashley L. Kiemen, André Forjaz, Denis Wirtz, Pei-Hsun Wu, Atul Deshpande, Jae W. Lee, Todd D. Armstrong, Nilofer S. Azad, Jacquelyn W. Zimmerman, Laura D. Wood, Robert A. Anders, Elizabeth D. Thompson, Elizabeth M. Jaffee, Elana J. Fertig, Won Jin Ho, Neeha Zaidi
Melissa R. Lyman, Jacob T. Mitchell, Sidharth Raghavan, Luciane T. Kagohara, Amanda L. Huff, Saurav D. Haldar, Sarah M. Shin, Samantha Guinn, Benjamin Barrett, Gabriella Longway, Alexei Hernandez, Erin M. Coyne, Xuan Yuan, Lalitya Andaloori, Jiaying Lai, Yun Zhou Liu, Rachel Karchin, Anuj Gupta, Ashley L. Kiemen, André Forjaz, Denis Wirtz, Pei-Hsun Wu, Atul Deshpande, Jae W. Lee, Todd D. Armstrong, Nilofer S. Azad, Jacquelyn W. Zimmerman, Laura D. Wood, Robert A. Anders, Elizabeth D. Thompson, Elizabeth M. Jaffee, Elana J. Fertig, Won Jin Ho, Neeha Zaidi
View: Text | PDF
Research Article Immunology Inflammation Oncology

Spatial proteomics and transcriptomics reveal early immune cell organization in pancreatic intraepithelial neoplasia

  • Text
  • PDF
Abstract

Pancreatic ductal adenocarcinoma (PDAC) has a poor survival rate due to late detection. PDAC arises from precursor microscopic lesions, termed pancreatic intraepithelial neoplasia (PanIN), that develop at least a decade before overt disease; this provides an opportunity to intercept PanIN-to-PDAC progression. However, immune interception strategies require full understanding of PanIN and PDAC cellular architecture. Surgical specimens containing PanIN and PDAC lesions from a unique cohort of 5 treatment-naive patients with PDAC were surveyed using spatial omics (proteomic and transcriptomic). Findings were corroborated by spatial proteomics of PanIN and PDAC from tamoxifen-inducible KPC mice. We uncovered the organization of lymphoid cells into tertiary lymphoid structures (TLSs) adjacent to PanIN lesions. These TLSs lacked CD21+CD23+ B cells compared with more mature TLSs near the PDAC border. PanINs harbored mostly CD4+ T cells, with fewer Tregs and exhausted T cells than PDAC. Peritumoral space was enriched with naive CD4+ and central memory T cells. These observations highlight the opportunity to modulate the immune microenvironment in PanINs before immune exclusion and immunosuppression emerge during progression into PDAC.

Authors

Melissa R. Lyman, Jacob T. Mitchell, Sidharth Raghavan, Luciane T. Kagohara, Amanda L. Huff, Saurav D. Haldar, Sarah M. Shin, Samantha Guinn, Benjamin Barrett, Gabriella Longway, Alexei Hernandez, Erin M. Coyne, Xuan Yuan, Lalitya Andaloori, Jiaying Lai, Yun Zhou Liu, Rachel Karchin, Anuj Gupta, Ashley L. Kiemen, André Forjaz, Denis Wirtz, Pei-Hsun Wu, Atul Deshpande, Jae W. Lee, Todd D. Armstrong, Nilofer S. Azad, Jacquelyn W. Zimmerman, Laura D. Wood, Robert A. Anders, Elizabeth D. Thompson, Elizabeth M. Jaffee, Elana J. Fertig, Won Jin Ho, Neeha Zaidi

×

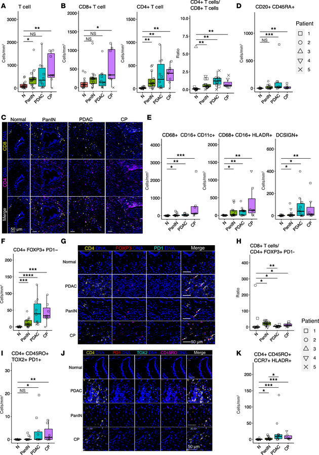
Figure 2

PanINs exhibit reduced exhausted and Treg populations relative to regions of PDAC.

Options: View larger image (or click on image) Download as PowerPoint
PanINs exhibit reduced exhausted and Treg populations relative to region...
(A) Box plot of CD3+ T cell density. (B) Box plots of the density of CD4+ and CD8+ T cells, and the ratio of CD4+ T cells over CD8+ T cells. (C) Representative images of the CD4+ and CD8+ populations in normal, PanIN, PDAC, and CP regions. (D) Box plot of the CD20+CD45RA+ B cell density. (E) Box plots of the macrophage and dendritic cell densities (CD68+CD16+CD11c+, CD68+CD16+HLADR+, DCSIGN+). (F) Box plot of Treg (CD4+FOXP+PD1+) density. (G) Representative images of the Treg population in each region: normal, PanIN, PDAC, and CP. (H) Box plot of the ratio of CD8+ T cells over the Treg population. (I) Box plot of the density of CD4+CD45RO+TOX2+PD1+ or exhausted CD4+ T cells. (J) Representative images of the exhausted T cell population in each region: normal, PanIN, PDAC, and CP. (K) Box plot of the central memory CD4+ T cell (CD4+CD45RO+CCR7+HLADR+) density. White arrows on merged representative image panels indicate the cell type of interest. Densities were calculated using the number cells per mm2 of each ROI. Scale bars: 50 μm. Significance was determined using Wilcoxon’s rank-sum test. *P ≤ 0.05; **P ≤ 0.01; ***P ≤ 0.001; ****P ≤ 0.0001. NS, P > 0.05.

Copyright © 2026 American Society for Clinical Investigation
ISSN 2379-3708

Sign up for email alerts