Go to The Journal of Clinical Investigation
  • About
  • Editors
  • Consulting Editors
  • For authors
  • Publication ethics
  • Publication alerts by email
  • Transfers
  • Advertising
  • Job board
  • Contact
  • Physician-Scientist Development
  • Current issue
  • Past issues
  • By specialty
    • COVID-19
    • Cardiology
    • Immunology
    • Metabolism
    • Nephrology
    • Oncology
    • Pulmonology
    • All ...
  • Videos
  • Collections
    • In-Press Preview
    • Resource and Technical Advances
    • Clinical Research and Public Health
    • Research Letters
    • Editorials
    • Perspectives
    • Physician-Scientist Development
    • Reviews
    • Top read articles

  • Current issue
  • Past issues
  • Specialties
  • In-Press Preview
  • Resource and Technical Advances
  • Clinical Research and Public Health
  • Research Letters
  • Editorials
  • Perspectives
  • Physician-Scientist Development
  • Reviews
  • Top read articles
  • About
  • Editors
  • Consulting Editors
  • For authors
  • Publication ethics
  • Publication alerts by email
  • Transfers
  • Advertising
  • Job board
  • Contact
Improving immunotherapy responses by dual inhibition of macrophage migration inhibitory factor and PD-1
Thuy T. Tran, Gabriela Athziri Sánchez-Zuno, Lais Osmani, Jasmine Caulfield, Caroline Naomi Valdez, Marta Piecychna, Lin Leng, Michelle E. Armstrong, Seamas C. Donnelly, Carlo B. Bifulco, Terri Clister, Rajan P. Kulkarni, Lin Zhang, Mario Sznol, Lucia Jilaveanu, Harriet M. Kluger, Insoo Kang, Richard Bucala
Thuy T. Tran, Gabriela Athziri Sánchez-Zuno, Lais Osmani, Jasmine Caulfield, Caroline Naomi Valdez, Marta Piecychna, Lin Leng, Michelle E. Armstrong, Seamas C. Donnelly, Carlo B. Bifulco, Terri Clister, Rajan P. Kulkarni, Lin Zhang, Mario Sznol, Lucia Jilaveanu, Harriet M. Kluger, Insoo Kang, Richard Bucala
View: Text | PDF
Research Article Immunology Oncology

Improving immunotherapy responses by dual inhibition of macrophage migration inhibitory factor and PD-1

  • Text
  • PDF
Abstract

Macrophage migration inhibitory factor (MIF) is an upstream regulatory cytokine that is associated with advanced disease and poor outcomes in multiple cancer types, including melanoma. We investigated whether anti-MIF therapy could enhance the antitumor effects of the immune checkpoint inhibitor anti–programmed cell death 1 (anti–PD-1) in 2 murine tumor models. The therapeutic efficacy of anti-MIF, alone or combined with anti–PD-1, was tested in the YUMMER1.7 melanoma and MC38 colorectal cancer models. Tumor growth and survival were assessed in untreated Mif-knockout (KO) and low-expression human MIF allele (CATT5) mice and compared with wild-type (WT) or high-expression MIF allele (CATT7) mice. Tumor-bearing animals underwent cytokine profiling, tumor immunohistochemistry, flow cytometry, and scRNA-Seq. We also correlated functional variant MIF alleles with melanoma incidence and progression in patients. Our results showed that combined anti-MIF and anti–PD-1 significantly reduced tumor growth, improved survival, and promoted tumor regression, accompanied by enhanced TH1 cytokine levels, increased macrophage activation–related cytokines, and increased type 1 conventional dendritic cells. scRNA-Seq analysis revealed an expansion of intratumor Cd74/C1q/Aif1-expressing macrophages, which exhibited an antitumor phenotype, in response to anti-MIF therapy. MIF-KO and CATT5 mice exhibited reduced tumor burdens compared with WT or CATT7 mice alone and in the presence of anti–PD-1. In patients with melanoma, the high-MIF expression genotype (-173C/C) occurred at higher frequencies compared with healthy controls. These findings highlight that the addition of anti-MIF to anti–PD-1 reduces tumor growth, enhances antitumor responses, prolongs survival, and augments key intratumor immune cell populations involved in immune activation against tumors. This approach merits further consideration for clinical trial development.

Authors

Thuy T. Tran, Gabriela Athziri Sánchez-Zuno, Lais Osmani, Jasmine Caulfield, Caroline Naomi Valdez, Marta Piecychna, Lin Leng, Michelle E. Armstrong, Seamas C. Donnelly, Carlo B. Bifulco, Terri Clister, Rajan P. Kulkarni, Lin Zhang, Mario Sznol, Lucia Jilaveanu, Harriet M. Kluger, Insoo Kang, Richard Bucala

×

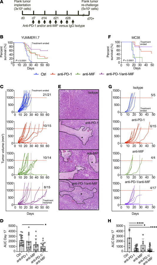
Figure 1

Anti–PD-1/anti-MIF improves survival and tumor responses.

Options: View larger image (or click on image) Download as PowerPoint
Anti–PD-1/anti-MIF improves survival and tumor responses.
(A) Mice were ...
(A) Mice were randomized 7 days after tumor implantation and treated with anti–PD-1, anti-MIF, both antibodies, or isotype control (ctrl). Tumor volume and survival were monitored. (B and C) Kaplan-Meier survival analysis (log-rank test) and individual YUMMER1.7 tumor volumes over time. (D) Area under the curve (AUC) analysis (1-way ANOVA with Bonferroni correction) confirmed reduced tumor burden with combination therapy; endpoint was tumor volume > 1,000 mm³. (E) H&E staining (10× original magnification) of YUMMER1.7 tumors showed increased necrosis (dashed lines) and lymphocytic infiltration (*) with dual treatment. (F and G) Kaplan-Meier survival curves (log-rank test) showed improved survival and reduced tumor growth in the MC38 model with dual therapy. (H) By day 17, MC38 tumor growth was delayed in all treatment groups versus ctrl (1-way ANOVA with Bonferroni correction). Bars indicate SEM; circles show individual data points. Statistical significance is denoted as *P < 0.05, ****P < 0.0001.

Copyright © 2026 American Society for Clinical Investigation
ISSN 2379-3708

Sign up for email alerts