Go to The Journal of Clinical Investigation
  • About
  • Editors
  • Consulting Editors
  • For authors
  • Publication ethics
  • Publication alerts by email
  • Transfers
  • Advertising
  • Job board
  • Contact
  • Physician-Scientist Development
  • Current issue
  • Past issues
  • By specialty
    • COVID-19
    • Cardiology
    • Immunology
    • Metabolism
    • Nephrology
    • Oncology
    • Pulmonology
    • All ...
  • Videos
  • Collections
    • In-Press Preview
    • Resource and Technical Advances
    • Clinical Research and Public Health
    • Research Letters
    • Editorials
    • Perspectives
    • Physician-Scientist Development
    • Reviews
    • Top read articles

  • Current issue
  • Past issues
  • Specialties
  • In-Press Preview
  • Resource and Technical Advances
  • Clinical Research and Public Health
  • Research Letters
  • Editorials
  • Perspectives
  • Physician-Scientist Development
  • Reviews
  • Top read articles
  • About
  • Editors
  • Consulting Editors
  • For authors
  • Publication ethics
  • Publication alerts by email
  • Transfers
  • Advertising
  • Job board
  • Contact
Enhanced lipid metabolism serves as a metabolic vulnerability to polyunsaturated fatty acids in glioblastoma
Shiva Kant, Yi Zhao, Pravin Kesarwani, Kumari Alka, Jacob F. Oyeniyi, Ghulam Mohammad, Nadia Ashrafi, Stewart F. Graham, C. Ryan Miller, Prakash Chinnaiyan
Shiva Kant, Yi Zhao, Pravin Kesarwani, Kumari Alka, Jacob F. Oyeniyi, Ghulam Mohammad, Nadia Ashrafi, Stewart F. Graham, C. Ryan Miller, Prakash Chinnaiyan
View: Text | PDF
Research Article Metabolism Neuroscience Oncology

Enhanced lipid metabolism serves as a metabolic vulnerability to polyunsaturated fatty acids in glioblastoma

  • Text
  • PDF
Abstract

Enhanced lipid metabolism, which involves the active import, storage, and utilization of fatty acids from the tumor microenvironment, plays a contributory role in malignant glioma transformation, thereby serving as an important gain of function. In this work, through studies initially designed to understand and reconcile possible mechanisms underlying the antitumor activity of a high-fat ketogenic diet, we discovered that this phenotype of enhanced lipid metabolism observed in glioblastoma may also serve as a metabolic vulnerability to diet modification. Specifically, exogenous polyunsaturated fatty acids (PUFAs) demonstrate the unique ability of short-circuiting lipid homeostasis in glioblastoma cells. This leads to lipolysis-mediated lipid droplet breakdown, an accumulation of intracellular free fatty acids, and lipid peroxidation–mediated cytotoxicity, which was potentiated when combined with radiation therapy. Leveraging these data, we formulated a PUFA-rich modified diet that does not require carbohydrate restriction, which would likely improve long-term adherence when compared with a ketogenic diet. The modified PUFA-rich diet demonstrated both antitumor activity and potent synergy when combined with radiation therapy in mouse glioblastoma models. Collectively, this work offers both a mechanistic understanding and a potentially translatable approach of targeting this metabolic phenotype in glioblastoma through diet modification and/or nutritional supplementation that may be readily integrated into clinical practice.

Authors

Shiva Kant, Yi Zhao, Pravin Kesarwani, Kumari Alka, Jacob F. Oyeniyi, Ghulam Mohammad, Nadia Ashrafi, Stewart F. Graham, C. Ryan Miller, Prakash Chinnaiyan

×

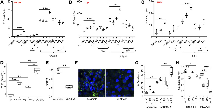
Figure 7

Combinatorial strategies to enhance PUFA-mediated cytotoxicity in GBM.

Options: View larger image (or click on image) Download as PowerPoint
Combinatorial strategies to enhance PUFA-mediated cytotoxicity in GBM.
(...
(A–C) Indicated cell lines were treated with fatty acids (palmitate [PA], oleic acid [OA], linoleic acid [LA]; 200 μM) alone or in combination with N-acetylcysteine (NAC; 1 mM) with and without radiation at stated dose. Non-viable cells were counted with trypan blue after 72–96 hours. (D) U251 cells were treated with either vehicle control or linoleic acid (LA; 160 μM) for 24 hours with and without RT (6 Gy) and evaluated for lipid peroxidation using the MDA assay. (E and F) Knockdown of DGAT1 expression in U251 cells using shRNA was validated using RT-PCR (E), and cells were evaluated for intracellular lipid droplets with BODIPY 493/503 using confocal microscopy (F). Original magnification, ×60. (G and H) Antitumor activity of the indicated fatty acids was evaluated in shRNA scramble control shDGAT1 U251 cells. Viable and non-viable cells were determined by trypan blue after 72 hours. *P < 0.05, **P < 0.005, ***P < 0.0005 by 1-way ANOVA (A–D, G, and H) or 2-tailed Student’s t test (E). Data presented in B without NAC and/or RT are derived from data presented in Figure 4I.

Copyright © 2026 American Society for Clinical Investigation
ISSN 2379-3708

Sign up for email alerts