Go to The Journal of Clinical Investigation
  • About
  • Editors
  • Consulting Editors
  • For authors
  • Publication ethics
  • Publication alerts by email
  • Transfers
  • Advertising
  • Job board
  • Contact
  • Physician-Scientist Development
  • Current issue
  • Past issues
  • By specialty
    • COVID-19
    • Cardiology
    • Immunology
    • Metabolism
    • Nephrology
    • Oncology
    • Pulmonology
    • All ...
  • Videos
  • Collections
    • In-Press Preview
    • Resource and Technical Advances
    • Clinical Research and Public Health
    • Research Letters
    • Editorials
    • Perspectives
    • Physician-Scientist Development
    • Reviews
    • Top read articles

  • Current issue
  • Past issues
  • Specialties
  • In-Press Preview
  • Resource and Technical Advances
  • Clinical Research and Public Health
  • Research Letters
  • Editorials
  • Perspectives
  • Physician-Scientist Development
  • Reviews
  • Top read articles
  • About
  • Editors
  • Consulting Editors
  • For authors
  • Publication ethics
  • Publication alerts by email
  • Transfers
  • Advertising
  • Job board
  • Contact
Enhanced lipid metabolism serves as a metabolic vulnerability to polyunsaturated fatty acids in glioblastoma
Shiva Kant, Yi Zhao, Pravin Kesarwani, Kumari Alka, Jacob F. Oyeniyi, Ghulam Mohammad, Nadia Ashrafi, Stewart F. Graham, C. Ryan Miller, Prakash Chinnaiyan
Shiva Kant, Yi Zhao, Pravin Kesarwani, Kumari Alka, Jacob F. Oyeniyi, Ghulam Mohammad, Nadia Ashrafi, Stewart F. Graham, C. Ryan Miller, Prakash Chinnaiyan
View: Text | PDF
Research Article Metabolism Neuroscience Oncology

Enhanced lipid metabolism serves as a metabolic vulnerability to polyunsaturated fatty acids in glioblastoma

  • Text
  • PDF
Abstract

Enhanced lipid metabolism, which involves the active import, storage, and utilization of fatty acids from the tumor microenvironment, plays a contributory role in malignant glioma transformation, thereby serving as an important gain of function. In this work, through studies initially designed to understand and reconcile possible mechanisms underlying the antitumor activity of a high-fat ketogenic diet, we discovered that this phenotype of enhanced lipid metabolism observed in glioblastoma may also serve as a metabolic vulnerability to diet modification. Specifically, exogenous polyunsaturated fatty acids (PUFAs) demonstrate the unique ability of short-circuiting lipid homeostasis in glioblastoma cells. This leads to lipolysis-mediated lipid droplet breakdown, an accumulation of intracellular free fatty acids, and lipid peroxidation–mediated cytotoxicity, which was potentiated when combined with radiation therapy. Leveraging these data, we formulated a PUFA-rich modified diet that does not require carbohydrate restriction, which would likely improve long-term adherence when compared with a ketogenic diet. The modified PUFA-rich diet demonstrated both antitumor activity and potent synergy when combined with radiation therapy in mouse glioblastoma models. Collectively, this work offers both a mechanistic understanding and a potentially translatable approach of targeting this metabolic phenotype in glioblastoma through diet modification and/or nutritional supplementation that may be readily integrated into clinical practice.

Authors

Shiva Kant, Yi Zhao, Pravin Kesarwani, Kumari Alka, Jacob F. Oyeniyi, Ghulam Mohammad, Nadia Ashrafi, Stewart F. Graham, C. Ryan Miller, Prakash Chinnaiyan

×

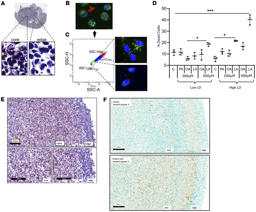
Figure 6

Intratumoral heterogeneity of lipid metabolism in GBM.

Options: View larger image (or click on image) Download as PowerPoint
Intratumoral heterogeneity of lipid metabolism in GBM.
(A) Oil Red O sta...
(A) Oil Red O staining was performed on a MES83 tumor grown orthotopically in a mouse to evaluate for the regional accumulation of lipid droplets (LD). Original magnification, ×40. (B–D) Flow cytometry was used to sort MES83 LDhi and LDlo cells, based on side scattering (B and C), which were then treated with indicated fatty acids (palmitate [PA], oleic acid [OA], linoleic acid [LA]) at stated concentrations (D). Non-viable cells were counted with trypan blue after 96 hours. Original magnification, ×60. (E) MES83 cells were grown as organoids for 6 weeks and evaluated for LD using Oil Red O staining. (F) MES83 organoids grown for 6 weeks were treated with linoleic acid (200 μM) for 4 weeks and fixed, and immunohistochemical staining for cleaved caspase-3 was performed. Scale bars: 100 μm. *P < 0.05, ***P < 0.0005 determined by 1-way ANOVA. B is derived from the same raw image used in Figure 3B and is re-presented here to illustrate LDhi and LDlo cells.

Copyright © 2026 American Society for Clinical Investigation
ISSN 2379-3708

Sign up for email alerts