Go to The Journal of Clinical Investigation
  • About
  • Editors
  • Consulting Editors
  • For authors
  • Publication ethics
  • Publication alerts by email
  • Transfers
  • Advertising
  • Job board
  • Contact
  • Physician-Scientist Development
  • Current issue
  • Past issues
  • By specialty
    • COVID-19
    • Cardiology
    • Immunology
    • Metabolism
    • Nephrology
    • Oncology
    • Pulmonology
    • All ...
  • Videos
  • Collections
    • In-Press Preview
    • Resource and Technical Advances
    • Clinical Research and Public Health
    • Research Letters
    • Editorials
    • Perspectives
    • Physician-Scientist Development
    • Reviews
    • Top read articles

  • Current issue
  • Past issues
  • Specialties
  • In-Press Preview
  • Resource and Technical Advances
  • Clinical Research and Public Health
  • Research Letters
  • Editorials
  • Perspectives
  • Physician-Scientist Development
  • Reviews
  • Top read articles
  • About
  • Editors
  • Consulting Editors
  • For authors
  • Publication ethics
  • Publication alerts by email
  • Transfers
  • Advertising
  • Job board
  • Contact
PRDM16 acts as a therapeutic downstream target of TGF-β signaling in chronic kidney disease
Qian Yuan, Ben Tang, Yuting Zhu, Chao Wan, Yaru Xie, Yajuan Xie, Cheng Wan, Hua Su, Youhua Liu, Chun Zhang
Qian Yuan, Ben Tang, Yuting Zhu, Chao Wan, Yaru Xie, Yajuan Xie, Cheng Wan, Hua Su, Youhua Liu, Chun Zhang
View: Text | PDF
Research Article Metabolism Nephrology

PRDM16 acts as a therapeutic downstream target of TGF-β signaling in chronic kidney disease

  • Text
  • PDF
Abstract

Transforming growth factor β (TGF-β) signaling is the master modulator of renal fibrosis. However, targeting drugs have failed to prevent the progression of chronic kidney disease (CKD) in clinical trials due to the extensive biological regulation of TGF-β signaling. It is necessary to investigate the precise downstream mechanisms of TGF-β signaling that regulate renal fibrosis. In this study, we found that PR-domain containing 16 (PRDM16) expression in human renal tubular epithelial cells was markedly reduced by TGF-β. Mechanistically, activated Smad3 induced by TGF-β interacted with the cofactor H-Ras and bound to the promoter of PRDM16, downregulating its transcription. Tubular-specific knockout of Prdm16 promoted renal fibrosis in models of unilateral ureteral occlusion (UUO) and unilateral ischemia-reperfusion injury (UIRI) by exacerbating mitochondrial dysfunction. In vitro, PRDM16 blocked TGF-β–induced mitochondrial injury and lipid deposition by upregulating peroxisome proliferator-activated receptor γ coactivator-1α (PGC-1α). Delivery of the exogenous PRDM16 gene preserved renal function and ameliorated the progression of renal fibrosis by protecting mitochondrial function. We report PRDM16 as a potential downstream target of TGF-β signaling that attenuates renal fibrosis by safeguarding tubular mitochondrial function.

Authors

Qian Yuan, Ben Tang, Yuting Zhu, Chao Wan, Yaru Xie, Yajuan Xie, Cheng Wan, Hua Su, Youhua Liu, Chun Zhang

×

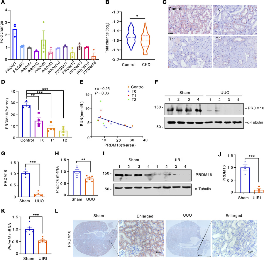
Figure 1

PRDM16 was decreased in the injured kidneys of mice and humans.

Options: View larger image (or click on image) Download as PowerPoint
PRDM16 was decreased in the injured kidneys of mice and humans.
(A) Fold...
(A) Fold change of PRDM-family in HK-2 cells exposed to TGF-β for 24 hours (n = 3); (B) The expression of PRDM16 in normal controls and patients with CKD from the nephroseq database; (C and D) Representative immunohistochemical images of PRDM16 (C) and quantification of the PRDM16-positive area (D) in renal biopsy samples from IgA nephropathy patients (T0–T2) and control individuals (n = 3–4). Scale bar: 50 μm; (E) Correlation between the serum urea nitrogen level and the quantification of the PRDM16-positive area in all participants (n = 14); (F and G) Representative Western blotting (F) (n = 4) and quantification of PRDM16 (G) in kidneys from the sham and UUO groups; (H) Relative mRNA level of PRDM16 in UUO mice (n = 6); (I and J) Representative Western blotting (I) (n = 4) and quantification of PRDM16 (J) in the kidneys of UIRI mice; (K) Relative mRNA level of PRDM16 in sham and UIRI kidneys (n = 6); (L) Representative immunohistochemical staining images of PRDM16 in the kidneys of sham and UUO mice. Scale bar: 20 μm. Data are mean ± SEM. *P < 0.05, **P < 0.01, ***P < 0.001.Two-tailed Student’s unpaired t test analysis (B, D, G, H, J, and K), Spearman’s correlations (E).

Copyright © 2026 American Society for Clinical Investigation
ISSN 2379-3708

Sign up for email alerts